骨肉瘤(OS)是常见的恶性骨肿瘤,特别是在儿童和青少年中,其特点是具有侵袭性以及预后不佳,约20%的患者在第一次就诊OS时由于恶性生物学行为而出现肺转移。目前,OS发病和转移机制尚不清晰,寻找新的转移因子并确定其在骨肉瘤中的潜在机制是很有必要的。
环状RNA(circRNAs)是一种新型的调控RNA,具有高度进化保守性和稳定性。circRNA可发挥miRNA海绵/RBP互作/翻译/转录调控等作用,有望成为各种恶性肿瘤的潜在诊断生物标志物和治疗靶点。针对于OS,目前已有报道,circTADA2A可通过发挥miR-203a-3p海绵作用来增加恶性OS行为,但是circRNAs在OS中的调控功能和潜在机制研究仍然任重而道远[1]。
2022年8月29日,浙江大学医学院附属第一医院骨科王勇医师在Experimental and Molecular Medicine发表文章Circular RNA ROCK1, a novel circRNA, suppresses osteosarcoma proliferation and migration via altering the miR-532-5p/PTEN axis。结果显示:OS中circROCK1-E3/E4的表达受到QKI(RNA结合蛋白)调节,并起到抑制肿瘤生长的作用。机制上,过表达circROCK1-E3/E4可发挥miR-532-5p海绵作用上调PTEN(一种抑癌基因)来抑制OS细胞增殖和迁移。并且裸鼠模型中,过表达circROCK1-E3/E4抑制肿瘤生长和肺转移。本研究证明了circROCK1-E3/E4在OS进展中的功能和分子机制,诸多发现可作为OS分子治疗的新靶点。
一、circROCK1-E3/E4可作为OS诊断的生物标志物
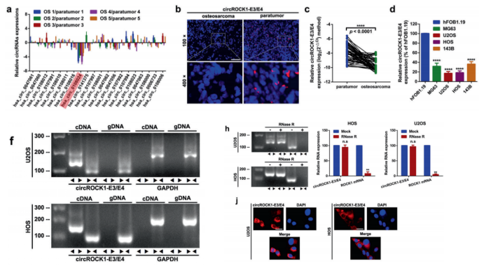
前人已经证实ROCK1基因在OS进展中起到关键作用[2]。因circRNA具有比线性RNA更稳定的特性,作者将目光聚焦到可能来自ROCK1基因的潜在circRNA,经过circBase筛选,又在OS组织和旁组织中进行进一步检测,circROCK1-E3/E4(hsa_circ_0108024)脱颖而出。通过背靠背引物设计/poly尾巴检测/ RNase R和放线菌素D/FISH定位检测到circROCK1-E3/E4的成环/特点/稳定性/细胞定位。在OS细胞和组织水平上,circROCK1-E3/E4显著下调,根据此结果附加ROC曲线分析信息,提示circROCK1-E3/E4可能是诊断OS的生物标志物。

图1.circROCK1-E3/E4的特性
QKI是一种众所周知的RNA结合蛋白,可促进circRNA形成。那么,QKI是否调控了circROCK1-E3/E4的生物发生呢?作者敲除QKI发现抑制了circROCK1-E3/ E4表达,但没有抑制ROCK1 mRNA表达。RIP结果显示,与β-actin相比,circROCK1-E3/ E4内含子2和内含子4的部分序列大量富集于QKI蛋白中。综上提示,QKI与circROCK1-E3/ E4生成密切相关。
图2. circROCK1-E3/E4表达受到QKI的调控
三、circROCK1-E3/E4调控OS细胞功能
作者设计过表达和敲低circROCK1-E3/ E4,并在HOS和U2OS细胞上加以验证后发现,下调circROCK1-E3/ E4可促进OS细胞的增殖,反之则抑制增殖;EdU染色结果与此一致。此外,下调circROCK1-E3/E4促进OS细胞迁移,过表达则抑制迁移。提示circROCK1-E3/ E4对OS细胞的反向作用。
图3. circROCK1-E3/E4反向作用于OS细胞功能
四、circROCK1-E3/E4机制探索-分子海绵功能
作者用RIP检测circROCK1-E3/E4处理的细胞,使用AGO2作为阳性对照和cANRIL作为阴性对照,发现存在大量的circROCK1-E3/E4富集在AGO2组,提示circROCK1-E3/E4可能发挥分子海绵的作用。随后,又经过circBank、miRDB和TargetScan预测可能与circROCK1-E3/E4相互作用的潜在miRNAs,miR-532-5p被选中并进行进一步研究。通过定量分析发现,miR-532-5p在OS存在高表达。随后FISH检测circROCK1-E3/E4与miR-532-5p共定位于细胞质中;双荧光素酶证实了二者之间存在结合。不过奇怪的是,Spearman相关分析显示,circROCK1-E3/E4表达量与miR-532-5p呈负相关;但是敲低circROCK1-E3/E4对miR-532-5p无影响,并且miR-532-5p也不影响circROCK1-E3-E4的表达。
图4. circROCK1-E3/E4海绵机制
PTEN作为一种众所周知的肿瘤抑制因子,广泛参与了ncrna介导的多种恶性肿瘤的癌症进展。作者发现,miR-532-5p的上调和下调会反向调控PTEN的表达。在细胞功能上,miR-532-5p的上调促进了细胞增殖。但是协同上调PTEN,促进作用被逆转,反之则结果相反;并且双荧光素酶实验证实了miR-532-5p通过结合PTEN 3‘UTR靶向PTEN(图5i)。这提示,miR-532-5p在OS细胞中通过靶向PTEN作用来调控细胞的增殖和迁移。
图5. miR-532-5p靶向PTEN调控OS细胞增殖和迁移
作者证实circROCK1-E3/E4在蛋白水平上正向调控PTEN的表达,而miR-532-5p加入则可逆转这一作用。在细胞功能上,miR-532-5p也能够逆转circROCK1-E3/E4对细胞增殖/迁移/侵袭的作用。综上所述,circROCK1-E3/E4至少部分通过调控miR-532-5p/PTEN轴促进细胞增殖和迁移/侵袭。
图6.circROCK1-E3/E4通过调控miR-532-5p/PTEN轴介导OS细胞增殖和迁移
作者引入了原位异种移植小鼠模型发现,过表达circROCK1-E3/E4显著抑制了OS肿瘤的生长,并且PTEN mRNA表达上调,而miR-532-5p的表达变化并不显著。进一步的WB和IHC实验表明,过表达circROCK1-E3/E4促进PTEN蛋白的表达。小鼠OS的肺转移模型结果显示,过表达circROCK1-E3/ E4虽然不能够改变miR-532-5p表达,但是能够抑制肺内转移性淋巴结的形成。至此,体外实验和体内实验均证实,circROCK1-E3/E4靶向miR-532-5p/PTEN轴可调控OS的生成。
图7.circROCK1-E3/E4在体内抑制OS生成circROCK1-E3/E4在
作者首次在研究中发现,circROCK1/E3E4受QKI调控,可靶向OS中的miR-532-5p/PTEN轴来调控OS细胞增殖和迁移。本研究结果可为进一步探索OS中circRNA的功能、诊断和治疗方案奠定基础。
circROCK1/E3E4在OS中潜在的分子机制
原文链接:
https://doi.org/10.1038/s12276-022-00806-z
参考文献:
[1] Wu, Y. et al. Circular RNA circTADA2A promotes osteosarcoma progression and metastasis by sponging miR-203a-3p and regulating CREB3 expression. Mol. Cancer 18, 73 (2019).
[2] Wang, Y., Zhao, W. & Fu, Q. miR-335 suppresses migration and invasion by targeting ROCK1 in osteosarcoma cells. Mol. Cell. Biochem. 384, 105–111 (2013).
转载请联系邮箱授权:circRNA@163.com