肝内胆管癌(ICC)是一种原发性肝癌,其发病率仅次于肝细胞癌(HCC),约占总原发性肝癌的10%-20%。因其具有高度侵袭性,在过去几十年内呈急速上升趋势。因此,揭示相关的致病途径对其治疗策略的发展至关重要。环状RNA (circRNA)是一类由前体mRNA反向剪接或外显子跳跃产生的新型非编码RNA,具有miRNA sponge、结合蛋白以及蛋白翻译等功能。circRNA的异常表达与多种癌症疾病的进展有关,而circRNA在ICC进展中的作用仍需进一步研究。
2022年1月,海军军医大学沈锋团队在Journal of Hepatology发表文章“Circular RNA ACTN4 promotes intrahepatic cholangiocarcinoma progression by recruiting YBX1 to initiate FZD7 transcription”。研究结果表明,hsa_circ_0050898(命名为 CircACTN4)起源于ACTN4 基因的外显子1至外显子 20,在ICC中显著上调。CircACTN4的高表达与体外和体内肿瘤增殖和转移的增强以及ICC切除后较差的预后有关。此外,CircACTN4 通过结合 miR-424-5p上调Yes相关蛋白 1(YAP1)的表达。并且CircACTN4还招募了Y-box结合蛋白 1(YBX1)来刺激Frizzled-7(FZD7)转录。ICC细胞中的CircACTN4过表达增强了Hippo和Wnt信号通路的核心成分YAP1和β-catenin之间的相互作用。因此,CircACTN4可能是ICC潜在的预后标志物和治疗靶点。

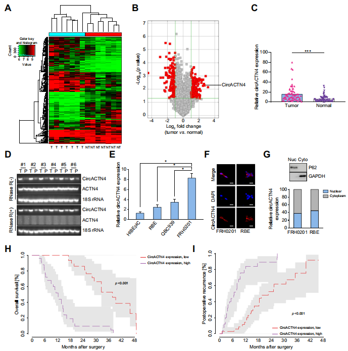
经组织芯片分析显示,ICC患者组织中有19个上调的环状RNA,且CircACTN4表达量最高(图1A,B)。qRT-PCR实验证实CircACTN4在ICC组织中呈高表达,且耐受RNase R的消化处理(图1C,D)。此外,作者使用FISH和亚细胞分离试验,在RBE和FRH0201细胞的细胞核和细胞质中观察到CircACTN4转录本(图1F,G)。与CircACTN4低表达相比,ICC中CircACTN4的高表达与其较差的3年总生存率和较高的复发率相关(图1H,I)。

图1.CircACTN4的鉴定及其与ICC预后的关系
二、CircACTN4促进ICC细胞在体内/体外的增殖和侵袭
过表达CircACTN4促进RBE细胞的增殖、迁移和侵袭,并且促进血管生成。而在FRH0201细胞中干扰CircACTN4时,会抑制其增殖、迁移及侵袭(图2A-C)。在异种移植模型中,干扰CircACTN4的表达会抑制肺转移和肿瘤生长,而过表达CircACTN4促进肺转移和肿瘤生长。

图2.CircACTN4促进ICC在体外和体内的增殖、迁移和侵袭
三、CircACTN4调控ICC细胞中FZD7的表达
RNA-seq鉴定出在过表达CircACTN4的RBE细胞中有103个差异表达基因 (图3A, B)。经qRT-PCR验证后表明,过表达CircACTN4能使Hippo/Wnt相关基因在RBE细胞中高度富集(图3C, D)。Western blot显示FZD7、ID2、CCN2和AXIN2的蛋白水平也随着CircACTN4过表达或敲低而改变(图3E)。在ICC细胞中CircACTN4过表达/敲低均能导致Wnt/β-catenin通路的受体FZD7表达升高/降低。TCGA数据库也显示FZD7在ICC组织中的表达水平明显高于非肿瘤组织(图3F)。此外,对组织样本的qRT-PCR、IHC和体内实验也进一步证实了这一结果(图3G,H)。该结果表明CircACTN4可能影响FZD7表达。

图3.CircACTN4上调ICC细胞中FZD7的表达
RNA-pull down和western blotting结果显示,生物素标记的CircACTN4探针可以在FRH0201细胞裂解液中沉淀内源性YBX1(图4A),该结果在RIP和RNA EMSA实验中被证实(图4B,C)。表明CircACTN4和YBX1之间存在相互作用。TCGA数据显示,YBX1在ICC组织中的表达明显高于非肿瘤组织(图4E)。这些结果提示CircACTN4与YBX1相互作用,并在ICC进展过程中启动下游基因转录。

图4.CircACTN4与YBX1相互作用
五、CircACTN4招募YBX1共同激活FZD7的转录
ChIP-seq分析表明,FRH0201细胞中的YBX1结合区广泛分布于基因组中,其中24.88%是启动子(图5A,B)。YBX1结合区的基序分析显示它们的结合序列偏好不同(图5C)。结合RNA-seq和ChIP-seq的结果发现,FZD7是ICC细胞中CircACTN4和YBX1的靶点(图5D)。ChIP-qPCR显示,YBX1与FZD7启动子富集在同一位点(-400bp~-1600bp)(图5E)。此外,YBX1基因敲除抑制了H3K27Ac修饰在FRH0201细胞FZD7启动子上的富集(图5F)。为了进一步证实CircACTN4和YBX1共同调控FZD7的转录,作者敲除了CircACTN4,发现FZD7启动子上YBX1的富集程度减少(图5G)。FZD7 mRNA和蛋白水平的变化也与YBX1过表达和敲低一致(图5H)。以上结果提示CircACTN4可能是YBX1介导的FZD7在ICC细胞中表达所必需的。

图5.CircACTN4招募YBX1共同激活FZD7转录
六、CircACTN4通过吸附miR- 424-5p上调YAP1的表达
经Circular RNA Interactome数据库预测后发现CircACTN4可作为多个miRNA的海绵。通过对比Starbase和Circbase的miRNA靶标预测结果,其中选出12个miRNA为CircACTN4和YAP1的候选靶标(图6A)。但是在转染si-CircACTN4的FRH0201细胞中,只有miR-424-5p表达上调(图6B)。此外,RNA-RIP实验也证实了CircACTN4可以直接与miR- 424-5p结合(图6C)。转染miR-424-5p mimic可导致RBE细胞增殖、迁移和侵袭能力下降(图6D, E)。并且YAP1 mRNA和蛋白水平也显著降低,而miR-424-5p inhibitor的结果正好与之相反(图6F),表明CircACTN4通过海绵作用结合miR-424-5p并调节YAP1的表达。双荧光素酶报告实验显示,与对照组相比,共转染miR-424-5p mimic和野生型荧光素酶报告基因的HEK-293T细胞的荧光素酶活性显著降低(图6G)。在RIP实验中,与IgG组相比,argonaute 2组CircACTN4和miR-424-5p的富集增加(图6H)。这些结果提示CircACTN4可作为miR-424- 5p的海绵在ICC细胞中上调YAP1。

图6.CircACTN4通过浸润miR-424-5p上调YAP1的表达
七、CircACTN4参与Wnt/Hippo信号通路
由于FZD7是Wnt信号通路受体,作者推测CircACTN4可能通过促进FZD7转录参与了该通路的调控。经验证后发现,通过过表达或敲低CircACTN4均能影响β-catenin和p-GSK3b的表达(图7A)。在过表达CircACTN4的RBE细胞中,β-catenin的核定位显著增加,而在表达CircACTN4的FRH0201细胞中,β-catenin的核定位降低(图7B)。TOP/FOP – flash报告实验显示,Wnt/β-catenin通路活性与CircACTN4表达量成正比(图7C)。YAP1和β-catenin共定位于CircACTN4过表达的RBE细胞中,并且CircACTN4能够促进YAP1和β-catenin的核积累。这些结果表明,CircACTN4增强并激活了YAP1/β-catenin和Hippo/Wnt通路的相互作用。

图7.CircACTN4参与Wnt/Hippo信号通路
综上所述,ICC中高表达的CircACTN4通过招募YBX1启动FZD7转录,促进肿瘤的发展。此外,CircACTN4可以与miR-424-5p结合,上调YAP1的表达,并且在ICC肿瘤发生过程中充当Hippo/YAP和Wnt/β-catenin通路之间的交叉点,为今后研究肝内胆管癌的发生和发展提供坚实的理论基础。
原文链接:
https://pubmed.ncbi.nlm.nih.gov/34509526/
参考文献:
[1] Chen Qinjunjie,Wang Haibo,Li Zheng et al. Circular RNA ACTN4 promotes intrahepatic cholangiocarcinoma progression by recruiting YBX1 to initiate FZD7 transcription.[J] .J Hepatol, 2022, 76: 135-147.
转载请联系邮箱授权:circRNA@163.com