结直肠癌的发病率和死亡率分别位居恶性肿瘤的第三位和第二位[1]。尽管目前诊断和治疗能力有了显著的提升,但大多数结直肠癌患者都是在晚期被诊断出来的,而这时已经错失了最佳治疗时机;虽然近年来,免疫治疗给一定数量的癌症患者带来了希望,但是大量患者对免疫治疗并不敏感。因此迫切需要新的治疗方法来提高免疫治疗在结直肠癌治疗中的效果。
环状RNA(circRNA)是一种非编码RNA,具有闭合环状结构。已发现circRNAs通过miRNA海绵、RNA结合蛋白支架和微蛋白等多种机制在癌细胞的发生、转移和耐药中发挥关键作用。此外,circRNAs还是癌症诊断、治疗和预后的潜在生物标志物。在结直肠癌中已发现和研究了大量异常的circRNAs。但这些circRNA大多是致癌的,而具有肿瘤抑制作用的circRNAs却很少有报道。并且,这些circRNA如何发挥抗肿瘤作用在很大程度上仍不清楚[2]。
2023年6月1日,厦门大学药学院刘文教授课题组与厦门大学附属第一医院叶峰教授课题组在Clinical Cancer Research(IF=13.801)杂志上发表A Tumor-suppressive Molecular Axis EP300/circRERE/miR-6837-3p/MAVS Activates Type I IFN Pathway and Antitumor Immunity to Suppress Colorectal Cancer的文章。在这篇文章中,作者揭示了EP300/circRERE/miR-6837-3p/MAVS的调节轴及其在抗肿瘤免疫中的重要作用。

1.circRNA研究
1.1数据库预测,获得目的circRNA
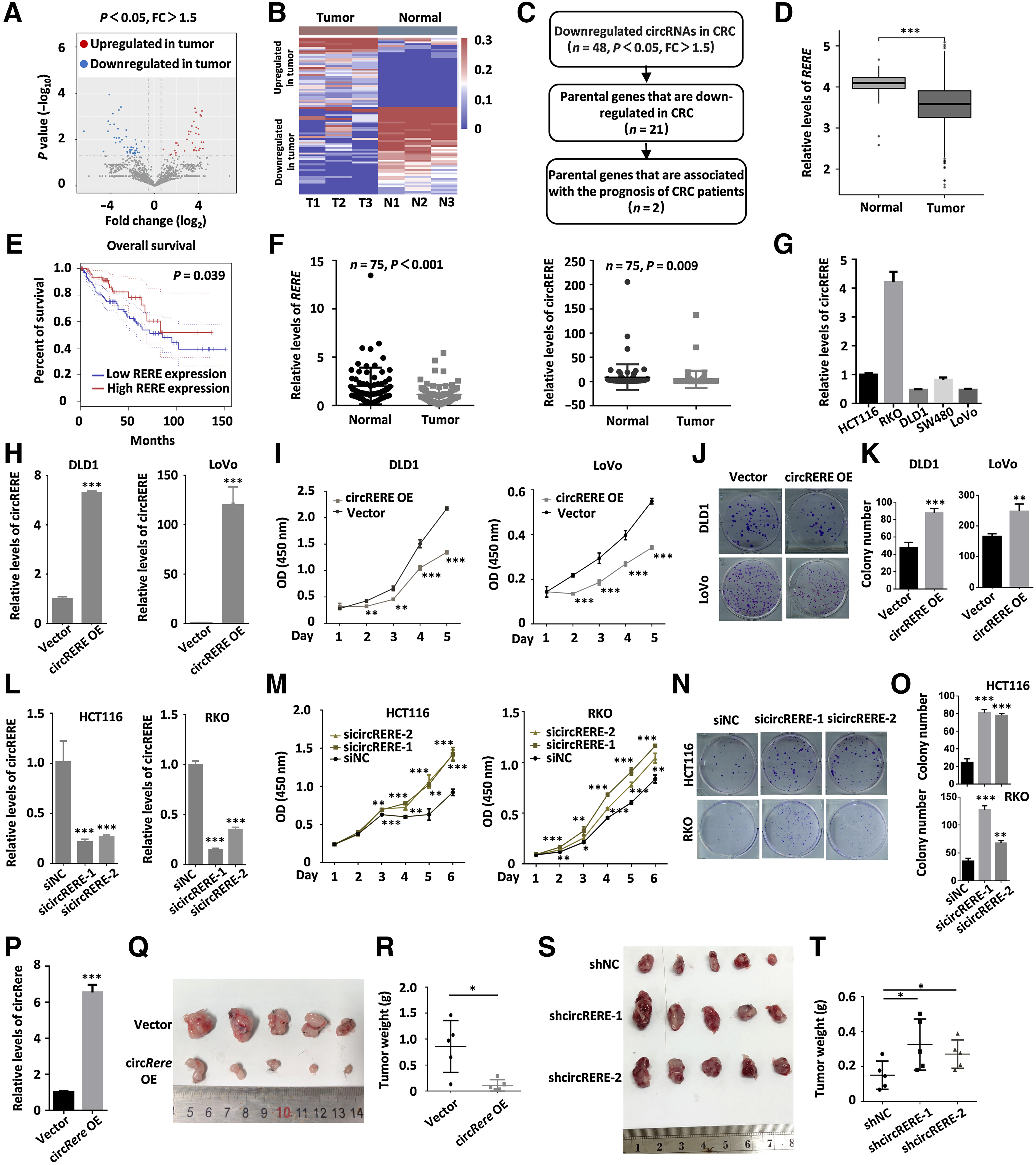
作者对结直肠癌及癌旁正常组织进行circRNA测序,发现在结直肠癌中,分别有38个和48个circRNA表达上调和下调。在此研究中,作者重点研究是下调的circRNAs。此外,在下调后续circRNA中基于TCGA数据库确定了两个基因,Rere和PARM1。然后作者设计了针对circRERE和circPARM1的siRNA,发现circRERE是HCT116细胞生长所必需的,而不是circPARM1,因此用于进一步研究。
1.2circRNA表达研究
作者检测了75对结直肠癌及其周围正常组织的RERE和circRERE表达。此外还检测了circRERE在五个不同的结直肠癌细胞系中的表达水平,HCT116与RKO细胞系中表达本地最高。
1.3circRNA表型研究
用DLD1和LoVo细胞进行过表达实验,用HCT116和RKO细胞进行基因敲除实验。circRERE的过表达抑制了DLD1和LoVo细胞的细胞增殖和克隆形成。相反,circRERE的敲除促进了结直肠癌细胞的增殖和在HCT116和RKO细胞中的克隆形成。综上所述,circRERE在结直肠癌组织中表达下调,并在结直肠癌中发挥肿瘤抑制因子的作用。
1.4环状RNA结构特征
circRERE由RERE基因的3个外显子组成,全长469个核苷酸。从HCT116细胞中提取总RNA,经RNase R外切酶消化和放线菌素D处理,验证circRERE的稳定性。FISH结果表明,circRERE主要定位于细胞质。
图1 circRERE在结直肠癌组织中低表达,是结直肠癌发生所必需的
2.circRNA调控机制
2.1确定MAVS靶基因
与其他研究者不同,作者首先确定circRERE调控的IFNα靶通路,作者对HCT116和RKO敲低细胞进行测序分析,认为circRERE正向调节IFNA通路。IFNa通路主要受cGAS/STING和RIG-I/MAVS信号通路的调控。为了研究circRERE如何影响这一途径的分子机制,检测了circRERE对转染si nc或si circRERE的HCT116细胞中RIG-I、MAVS这两个关键调控因子表达的影响。最后认为MAVS是circRERE激活的IFNα和ISG所必需的。
2.2miRNA海绵机制
分析circRERE是如何调控MAVS的,作者认为可能存在海绵机制,使用算法来预测可以与circRERE和MAVS结合的miRNAs。MIR-6837-3P被预测为同时针对RERE和MAVS的miRNA。为了检测miR-6837-3p是否能与circRERE结合,用生物素标记的对照探针或circRERE探针进行ChIRP实验,发现circRERE探针对MIR-6837-3P有显著的富集作用。同时进行荧光素酶实验,结果显示miR-6837-3P与circRERE的结合,miR-6837-3P与MAVS结合。综上所述,circRERE通过海绵miR-6837-3p稳定MAVS的表达,激活I型干扰素信号通路,抑制结直肠癌细胞生长。
3.circRNA生成机制
circRERE在结直肠癌中的肿瘤抑制作用促使作者进一步研究其生成机制。通过PROMO数据库预测了与Rere启动子区域结合的转录因子。发现有40个转录因子具有这种潜力。经过筛选后,表明EP300与Rere的相关性最强。为了确定EP300是否调节circRERE生成,进行了qRT-PCR分析,芯片分析,荧光素酶实验。数据表明EP300通过与Rere启动子结合来调控circRERE的表达。接下来,测试了EP300是否影响MAVS的表达。EP300的过表达导致MAVS在mRNA和蛋白水平上的显著增加,当circRERE被下调时,这一作用在很大程度上被取消,表明EP300通过circRERE调节MAVS的表达。综上所述,EP300在调控circRERE和MAVS在结直肠癌中的表达方面起着正向调控的作用。
4.circRNA动物实验
circRERE的肿瘤抑制作用促使作者探索circRERE是否可以作为结直肠癌的治疗靶点。为此,作者将小鼠皮下接种HCT116细胞,然后随机分成两组,分别给予NC-AAV和circRERE-AAV治疗,每周一次。与NC-AAV相比,circRERE-AAV治疗的肿瘤明显减少。为了将circRERE调控的靶基因与其在肿瘤生长中的功能联系起来,circRERE-AAV治疗的肿瘤表达了显著更高水平的circRERE、MAVS、IFNA1和ISGs。MAVS介导的I型干扰素信号通路被认为通过募集T细胞等免疫细胞来增强抗肿瘤免疫。因此,circRERE-AAV有可能提高抗PD-1抗体等ICIS的效果。
综上所述,circRERE-AAV具有较强的抑制肿瘤生长的作用,并能提高抗PD-1抗体对结直肠癌的治疗效果。

图2 circRERE-AAV对结直肠癌生长的抑制作用及抗PD-1抗体的治疗作用
参考文献:
[1]Sung H, Ferlay J, Siegel RL, Laversanne M, Soerjomataram I, Jemal A, et al. Global Cancer Statistics 2020: GLOBOCAN estimates of incidence and mortality worldwide for 36 cancers in 185 countries. CA Cancer J Clin 2021;71:209–49.
[2]Hansen TB, Jensen TI, Clausen BH, Bramsen JB, Finsen B, Damgaard CK, et al. Natural RNA circles function as efficient microRNA sponges. Nature 2013;495:384–8.
原文链接:
https://aacrjournals.org/clincancerres/article/29/11/2095/726414/A-Tumor-suppressive-Molecular-Axis-EP300-circRERE

.png)