2023
研究汇总
欢迎各位来到“circRNA研究报道汇总”栏目,本期从pubmed中检索收集最新发布(20230320-0326)的circRNA文献共计21篇,下面我们一起来看看,circRNA研究最近有哪些新进展。
检索式:(circRNA[Title/Abstract]) OR circular RNA[Title/Abstract]
       
01  环状RNA在泌尿系肿瘤中的功能及作用机制 
标题:The function and mechanisms of action of circular RNAs in Urologic Cancer
杂志Mol Cancer
影响因子41.444  
通讯作者叶定伟(复旦大学)
背景:肾脏癌、膀胱癌和前列腺癌是严重威胁人类健康的泌尿系统的三大肿瘤类型。环状RNA(circRNA)是一种特殊的非编码RNA,具有稳定的结构和独特的反剪切成环能力,近年来受到了科学界的关注。circRNA广泛分布在体内,具有重要的生物功能,如miRNA的海绵、RNA结合蛋白以及转录和蛋白质翻译调控的模板。circRNA在体内的异常表达与泌尿系统肿瘤的生成显著相关。circRNA现已成为泌尿系统肿瘤诊断和预后的潜在生物标志物,以及开发新疗法的靶点。本篇综述中,总结了circRNA的特性并详细介绍了它们的功能,其中重点介绍了circRNAs对肾癌、膀胱癌和前列腺癌的增殖、转移、凋亡、代谢和耐药性的影响。 
circRNA的生物发生和功能 
     
02  基于外泌体的环状RNA mSCAR线粒体传递通过调节巨噬细胞激活缓解败血症
标题:Exosome-Based Mitochondrial Delivery of circRNA mSCAR Alleviates Sepsis by Orchestrating Macrophage Activation 
杂志:Adv Sci (Weinh)
影响因子:17.521
通讯作者:杨薛康(第四军医大学附属西京医院)
背景:脓毒症是最常见的死亡原因之一,与炎症密切相关。M1巨噬细胞极化的失调是导致严重炎症的主要原因。作者在这项研究中发现,circRNA-SCAR(脂肪性肝炎相关的circRNA ATP5B调节因子)在脓毒症小鼠的巨噬细胞中减少,这与过度的M1极化有关。为了恢复线粒体中的circRNA-mSCAR,外泌体circRNA-mSCAR通过聚-D-赖氨酸-移植物-三苯基膦(TPP-PDL)电穿孔递送系统进入线粒体中。在体内脓毒症小鼠模型和体外细胞模型中,研究表明,基于外泌体的线粒体递送系统优先将circRNA-mSCAR递送到巨噬细胞中的线粒体中,有利于巨噬细胞向M2亚型极化。因此,基于外泌体的circRNA-mSCAR线粒体递送减轻了全身炎症,同时降低了死亡率。总之,这些结果揭示了circRNA-mSCAR在败血症中的关键作用,并为来自外泌体的circRNA-mSCAR线粒体减轻败血症提供了一种方法。
外泌体circRNA-mSCAR递送到巨噬细胞的线粒体中减轻败血症 
    
03  肿瘤抑制分子轴EP300/CircRERE/miR-6837-3p/MAVS激活I型干扰素途径和抗肿瘤免疫抑制结直肠癌
标题:A tumor suppressive-molecular axis EP300/circRERE/miR-6837-3p/MAVS activates type I interferon pathway and anti-tumor immunity to suppress colorectal cancer
杂志:Clin Cancer Res
影响因子:13.801  
通讯作者:叶峰(厦门大学第一附属医院)
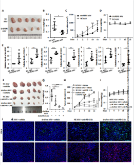
背景:circRNAs在包括结直肠癌(CRC)在内的癌症中的致癌作用已被广泛研究。然而,抑制肿瘤的circRNA及其发挥抗肿瘤作用的机制在很大程度上仍不清楚。circRERE在结直肠癌中低表达。circRERE过表达抑制了结直肠癌的体内外恶性行为,而基因敲除则表现出相反的作用。circRERE的表达受EP300的调控,EP300是一种组蛋白乙酰转移酶,在结直肠癌中也下调。在机制上,circRERE作为CERNA结合miR-6837-3p,上调MAV的表达,从而激活I型干扰素信号,促进抗肿瘤免疫。在临床前结直肠癌模型中,circRERE-AAV和抗PD-1抗体联合治疗对肿瘤生长有协同作用。这项研究揭示了EP300/circRERE/miR-6837-3p/MAVS的调节轴及其在抗肿瘤免疫中的重要作用,揭示了circRERE-AAV可能是一种激发免疫应答的新的治疗途径,提高了临床免疫治疗的效果。
circRERE-AAV能有效抑制结直肠癌的生长,并能提高抗PD-1抗体的治疗效果 
   
    
参考文献列表
    
  
转载请联系邮箱授权:circRNA@163.com

发表评论