欢迎各位来到“circRNA研究报道汇总”栏目,本期从pubmed中检索收集最新发布的circRNA文献共计44篇,下面我们一起来看看,circRNA研究最近有哪些新进展。
检索式:(circRNA[Title/Abstract]) OR Circular RNA[Title/Abstract]
1、外泌体circPACRGL通过miR-142-3p/miR-506-3p-TGF-β1轴促进大肠癌的进展。
标题:Exosomal circPACRGL promotes progression of colorectal cancer via the miR-142-3p/miR-506-3p- TGF-β1 axis.
杂志:Mol Cancer.;影响因子:15.302
通讯作者: 周永新 、孙祖俊和李冬(同济大学医学院附属上海同济医院)
结直肠癌(CRC)是全球癌症相关死亡的主要原因。外泌体已成为细胞间通讯的关键调节剂,外泌体中富含大量的环状RNA(circRNA)。CircRNA是调节癌症增殖和进程的新型成员。然而,结直肠癌中衍生外泌体的circRNA的功能和调控机制仍不清楚。该研究首先使用透射电镜,纳米粒子跟踪分析(NTA)和蛋白质印迹法对CRC细胞衍生的外泌体进行表征。进行了CCK-8,划痕愈合和transwell以及流式细胞术,分析评估外泌体是否分别影响CRC细胞的增殖,转移和凋亡。此外,研究者还进行了RNA测序和RT-qPCR,鉴定外泌体刺激的CRC细胞中的circRNA。荧光原位杂交(FISH)用于检测circPACRGL的细胞分布。使用生物信息学(StarBase 2.0)预测circPACRGL的miRNA靶标。进行荧光素酶报告基因测定以验证直接相互作用。最后,流式细胞仪用于检测N1-N2中性粒细胞的分化。研究结果表明:CRC衍生的外泌体中一种全新circRNA——circPACRGL。向CRC细胞中添加肿瘤来源的外泌体后,circPACRGL显著上调。此外,circPACRGL充当miR-142-3p / miR-506-3p的海绵,以促进转化生长因子-β1(TGF-β1)的表达。circPACRGL通过miR-142-3p /miR-506-3p-TGF-β1轴促进了CRC细胞的增殖,迁移和侵袭,以及N1向N2中性粒细胞的分化。该项研究首次揭示了癌源性外泌体circPACRGL在CRC增殖和转移中起着致癌作用,为circRNA在CRC进程中的作用提供了机制方面的见解,并为CRC治疗提供了有价值的标志。该文献详细解读请点击查看《Molecular Cancer | 外泌体circRNA促进肠癌增殖转移》。
图注:结直肠癌中circPACRGL通过miR-142-3p /miR-506-3p-TGF-β1轴调节N1-N2中性粒细胞的分化促进癌症进展
2、非编码RNA在皮肤恶性肿瘤和自身免疫疾病的进展和抵抗中的作用。
标题:Role of non-coding RNAs in the progression and resistance of cutaneous malignancies and autoimmune diseases.
杂志:Semin Cancer Biol.影响因子:11.09
通讯作者:Abdul Q. Khan(卡塔尔哈马德医疗公司)
皮肤是人体最大的器官,对人类的生存至关重要。此外,与皮肤生物学相关的发育和生理机制对于体内稳态至关重要,一旦皮肤机理失调将导致许多皮肤疾病(包括癌症)的发病。现已公认,人类基因组大多数转录本缺乏蛋白质翻译潜能,被称为非编码RNA(nc-RNA),其中包括环状RNA(circRNA),小核RNA(snRNA),小核仁RNA(snoRNA),micro RNA(miRNA),长非编码RNA(lncRNA)和piwi-RNA(piRNA)。这些ncRNA通过在转录、转录后和表观遗传水平上控制基因表达,在生物稳态和疾病发展的大多数调节机制中起着至关重要的作用,因此在临床前和临床研究中都受到了极大的关注。在这篇综述中,作者阐述了nc-RNA在皮肤稳态和功能的发展与维持中如何发挥关键作用,最重要的是,nc-RNA表达和功能如何在皮肤疾病(包括癌症和自身免疫性皮肤病)的失调。考虑到nc-RNA在抗癌,转移和自身免疫性疾病中的重要作用,我们还强调了它们作为有希望的皮肤疾病预后和治疗靶标的作用。

图注:ncRNA参与皮肤的表观遗传调控
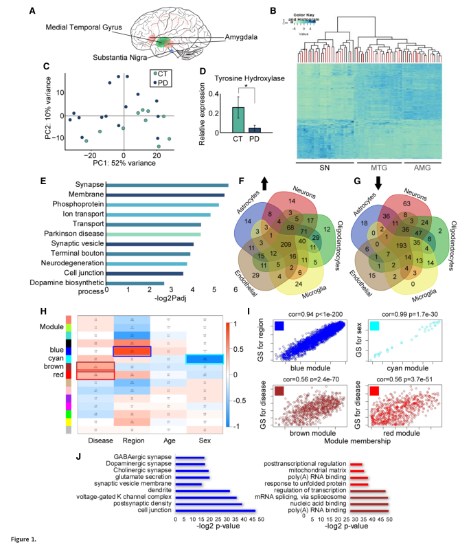
3、帕金森氏病CircRNAs测序数据揭示了circSLC8A1与氧化应激之间的联系。
标题:A Parkinson’s disease CircRNAs Resource reveals a link between circSLC8A1 and oxidative stress.
杂志:EMBO Mol Med.影响因子:8.821
通讯作者:Hermona Soreq 和Sebastian Kadener (布兰迪斯大学生物系)
环状RNA(circRNA)是大脑中最丰富的功能型RNA。研究者为了寻找它们在帕金森氏病(PD)中的作用,从数十个PD和对照供体组织中检查了多个大脑区域的RNA测序资源。在健康的黑质(SN)中,circRNA以年龄依赖性方式积累,但在帕金森氏病(PD)SN中,这种相关性消失了,并且circRNA的总数减少了。相反,在PD患者研究的的其他大脑区域中,circRNA的水平增加。该研究还发现circSLC8A1在PD个体的SN中增加。CircSLC8A1带有7个miR-128结合位点,并与microRNA效应蛋白Ago2牢固结合。实际上,miR-128的RNA靶基因在PD个体中也增加,表明circSLC8A1调节miR-128的功能和/或活性。在暴露于氧化应激诱导剂百草枯的培养细胞中,CircSLC8A1水平也升高,但在用神经保护性抗氧化剂辛伐他汀处理的细胞中,CircSLC8A1水平降低。该研究将circSLC8A1与氧化应激相关的帕金森氏症联系起来,circSLC8A1在PD中的具体分子机制和功能值得进一步探索。

图注:大脑各区域测序表达谱分析结果提示与PD密切相关
文献列表:








.png)