RNA的降解一直是RNA研究中的重要基本机制之一,circRNA同样会受到体内RNA降解机制的调控,但目前对circRNA的降解机制的认识还系统和全面,不断有新的发现(推荐阅读:重磅!Cell杂志再发circRNA研究论文;m6A介导mRNA和circRNA的降解;Cell Discovery:circRNA降解机制新进展)。1月29日,Molecular Cell杂志在线发表了一项RNA降解机制的文章,报道了一种全新的基于RNA结构的降解途径SRD,这种机制对circRNA也起作用([1])。

本文主要发现UPF1和G3BP1可以介导RNA结构依赖的降解(SRD),这种机制与RNA具体的序列没有直接关系,但与mRNA的3’-UTR的结构有关。一些结构比较复杂的circRNA也可以经过该机制降解。本文的大部分篇幅是介绍如何发现并验证UPF1和G3BP1在mRNA降解中的作用的,仅在最后提到了circRNA也可以与mRNA共享这一降解机制。那么,作者如何发现并证明UPF1和G3BP1在RNA降解中的作用的?可以通过这一机制降解的circRNA有什么特征?

如何发现UPF1和G3BP1介导RNA降解的?
全文首先从UPF1可以结合并解悬RNA的高级结构,并且这些结合的位置常位于mRNA的3’-UTR,由此提出UPF1可能介导mRNA的降解作用,进一步通过分析UPF1结合什么类型的mRNA,这一结合如何调控mRNA的降解,如何通过与G3BP1结合并协同参与靶mRNA分子的降解。
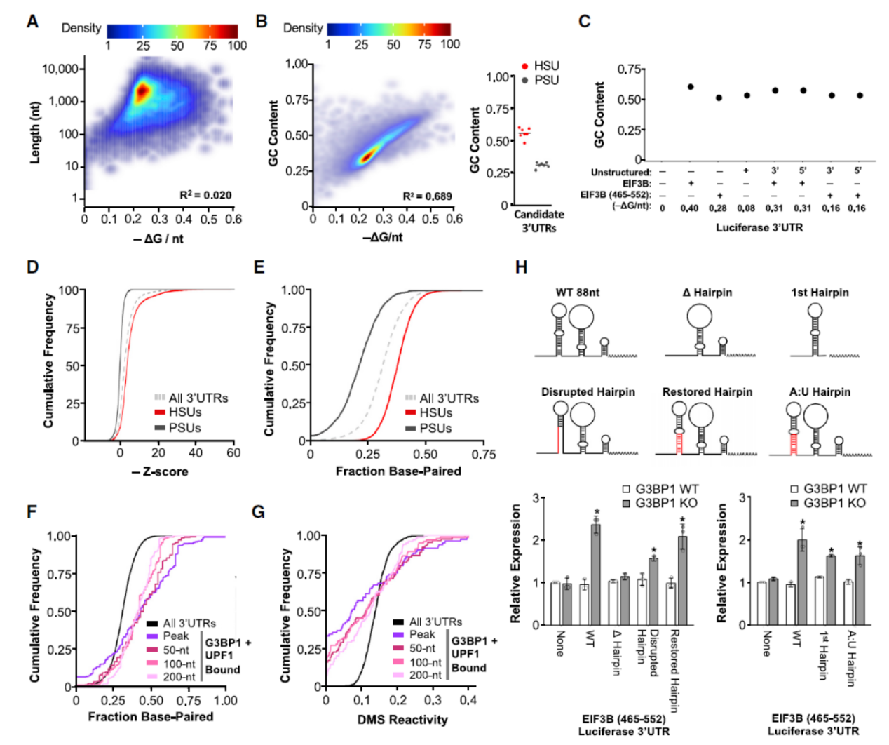
UPF1的CLIP数据(已发表的数据)分析结果表明可被UPF1结合的区域比总RNA的结合自由能更低,具有更多的高级结构。从CLIP的数据中首先挑选了7个3’-UTR 区域结构比较复杂的(HSU)和相对结构简单的(PSU)mRNA基因,这些mRNA的3’-UTR长度接近,可比较性较强。分析敲降UPF1后mRNA的丰度变化,结果显示,3’-UTR结构较复杂的mRNA在敲降UPF1后丰度变化较少,因此得到了初步的结论,UPF1与这类mRNA的降解可能有关系。

图1 UPF1结合3’-UTR结构复杂的mRNA ([1])
G3BP1和G3BP2均可以与UPF1结合但不与NMD因子有关但与RNA的降解有关。从CLIP数据分析的结果来看,G3BP1也是可以结合3’-UTR结构复杂的mRNA。与UPF1的方法类似,敲除G3BP1也是会导致HSU组的mRNA降解变慢,说明G3BP1与UPF1在3’-UTR结构复杂的mRNA降解过程中有相似的功能。

图2 UPF1调控3’-UTR结构复杂的mRNA的稳定性 ([1])
UPF1和G3BP1如何介导RNA降解的?
UPF1与G3BP1都参与3’-UTR结构复杂的mRNA的稳定性有关,它们在调控这类RNA降解的机制中是怎样的关系?作者基于单独或共同敲降UPF1和G3BP1,蛋白互作分析证明了UPF1与G3BP1相互作用可以调控靶RNA的降解。有趣的是,作者所发现的这种基于UPF1和G3BP1的RNA降解途径(SRD)与另一种基于3’-UTR的RNA降解机制Staufen-mediated decay (SMD)途径并不相同,因为敲降SMD途径的两个关键因子STAU1和STAU2并不会阻止本文挑选的HSU类RNA降解作用。

图3 UPF1与G3BP1协同靶mRNA的降解 ([1])
为进一步验证SRD在全基因组水平调控RNA降解的作用情况,作者分析了G3BP1敲除细胞全转录组情况,分析表明受G3BP1敲除影响降解作用的RNA倾向于属于HSU类型的RNA分子,其3’-UTR往往具有更强的碱基互补作用,即更有可能形成更多的高级结构。

图4 受SRD机制调控降解的RNA分子碱基互补情况分析 ([1])
受UPF1和G3BP1调控降解的circRNA有怎样的特征?
在文章的最后,作者也分析了是否存在受SRD机制调控降解的circRNA。作者首先分析了circBase数据库中所有外显子来源circRNA的二级结构预测情况,其中找出了100个circRNA具有潜在的复杂结构状态,其中有37个在DLD细胞中高表达。分别敲降UPF1和G3BP1分析丰度变化趋势,结果发现,高级结构越复杂的circRNA分子在分别敲降了UPF1和G3BP1后其丰度变化越小,说明存在复杂结构的circRNA分子有可能会受到SRD机制调控。进一步分析表明G3BP1敲除后UPF1敲降不再影响这些circRNA的降解,并且敲降STAU1或STAU2后也不能改变,因此可以排除SMD途径降解的干扰。说明在circRNA中可能存在与mRNA中SRD机制相似的降解途径,但与mRNA中的情况稍有不同,UPF1和G3BP1结合结构复杂和结构简单的circRNA分子的能力略有不同,具体原因还不明确。

图5 受SRD机制调控降解的circRNA分析 ([1])
本文报道发现了一种新的RNA降解机制,主要基于RNA高级结构实现对RNA分子的降解,SRD机制也可以直接调控circRNA的降解,这增加了我们对circRNA体内调控机制的认识。
参考文献
1. Fischer, J.W., et al., Structure-Mediated RNA Decay by UPF1 and G3BP1. Mol Cell, 2020.
.png)