2020年5月11日,中国人民解放军总医院的曹丰教授在Circulation Research(IF=15.862)杂志上发表了一篇题为“The Tumor-Suppressive Human Circular RNA CircITCH Sponges miR-330-5p to Ameliorate Doxorubicin-Induced Cardiotoxicity Through Upregulating SIRT6, Survivin, and SERCA2a ”的文章,阐述 CircITCH,一种抑制肿瘤的广谱环状RNA,通过调节miR-330-5p-SIRT6/Survivin/SERCA2a轴来减轻阿霉素诱导的心脏毒性([1])。

阿霉素(DOX),作为最有效的抗肿瘤药物,由于存在严重的心脏毒性,其临床应用受到限制。CircITCH是一种抑制肿瘤的广谱环状RNA,其宿主基因ITCH与阿霉素诱导的心脏毒性(DOXIC)有关,但是CircITCH是否在DOXIC中发挥作用尚不清楚。因此,在本篇文章中作者剖析了CircITCH在DOXIC中的作用,表明CircITCH可以充当miR-330-5p的海绵,从而上调SIRT6、Survivin和SERCA2a来减轻DOX诱导的心肌细胞损伤和功能障碍,并可以作为DOXIC的一种新型治疗靶点。

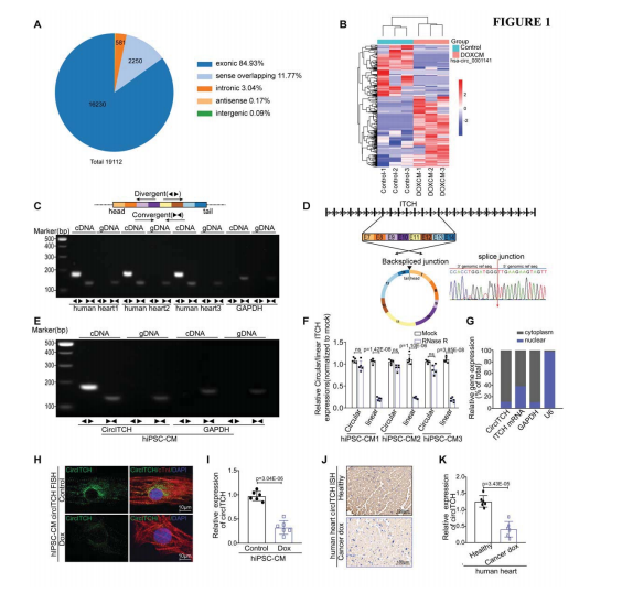
图1 CircITCH的产生机制和功能机制
1 CircITCH在阿霉素诱导的心脏毒性组织中低表达
为了筛选DOXIC可能涉及到的circRNA,对3例DOXIC患者尸检标本的心脏组织和3例健康捐献者的心脏组织,实行核糖体和线性RNA缺失的circRNA测序,得到356个差异表达的circRNA。使用qPCR和circRNA测序技术对差异表达的circRNA进行验证。在DOXIC下调的circRNA中,hsa_circ_0001141的宿主基因ITCH在DOXIC中被下调并有预防DOXIC的作用,此外,ITCH在人和小鼠之间是高度保守的,据报道它还具有广谱的肿瘤抑制作用。因此,下一步的研究侧重于ITCH衍生的环状RNA。
CircBase数据库中阐释73种ITCH衍生的环状RNA亚型,作者使用Sanger测序和qPCR检测它们的基础表达水平,hsa_circ_0001141是唯一一个在人类原代心肌细胞、人类左心室组织和DOX处理的人类诱导多能干细胞来源的心肌细胞(hiPSC-CM)中始终存在的亚型,将其命名为CircITCH。之后,设计发散引物和收敛引物进行RT-PCR分别扩增CircITCH和ITCH mRNA,再对产物进行Sanger测序证实了CircITCH是通过反向剪接产生的环状RNA,并对RNase R有抗性。FISH表明CircITCH定位在hiPSC-CM中的胞质,并具有作为miRNA海绵的潜力,可能在DOXIC中发挥作用。

图2 CircITCH在DOXIC样本中的表达模式
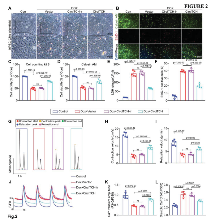
2 CircITCH过表达可减轻DOX诱导的细胞死亡、收缩功能障碍和钙处理缺陷
接下来,探索CircITCH在DOX诱导hiPSC-CM损伤和功能障碍中的作用。使用三个正常的iPSC品系,基于单层的心脏分化方案进行了五批分化,以生成hiPSC-CM。将CircITCH的腺病毒载体转导至分化后30-35天的hiPSC-CM来过表达CircITCH,之后使用DOX处理。明场观察细胞形态学、CCK-8细胞计数和钙黄绿素细胞活性测定表明CircITCH的过表达可抵抗DOX诱导hiPSC-CM的活力丧失。此外,CircITCH过表达还能抑制乳酸脱氢酶(LDH)漏出、心肌细胞坏死指数和EthD1阳性死亡细胞数。
接下来,作者使用带有运动矢量分析的高速视频显微镜检测CircITCH过表达对hiPSC-CM收缩功能的影响。在DOX处理的hiPSC-CM中观察到hiPSC-CM单层的收缩/松弛速度和变形距离显着降低。重要的是,CircITCH的过表达阻止了这两种趋势。在0.5μM和1μM DOX处理的hiPSC-CM中,CircITCH过表达显著改善了收缩性能(收缩速度和变形距离)和松弛性能(松弛速度和变形距离)。
然后,在hiPSC-CM的单细胞水平上进行了钙成像测量。与收缩性的损伤相一致,发现DOX降低了hiPSC-CM的钙振幅,并诱导舒张期的钙超载。相反,CircITCH的过表达缓解了这些变化。此外,作者还使用来自Axion Biosystems的微电极阵列(MEA)检测hiPSC-CM中的心律不齐。CircITCH的过表达减弱了DOX诱导hiPSC-CM的心律失常。利用多电极阵列(MEA)系统检测单层hiPSC-CM的电激活传导速度。在DOX处理的hiPSC-CM中,CircITCH过表达增加了传导速度。综上所述,这些结果表明CircITCH过表达对DOX诱导的hiPSC-CM损伤和功能障碍具有保护作用。

图3 CircITCH减轻了DOX诱导hiPSC-CM的损伤和功能障碍
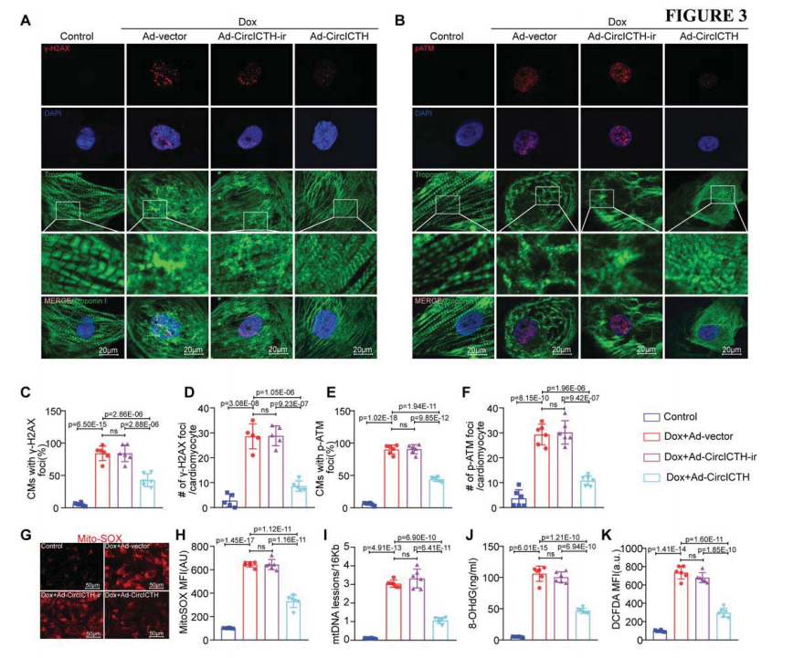
3 CircITCH过表达可减轻DOX诱导hiPSC-CM的细胞/线粒体氧化应激和DNA损伤
为了探索CircITCH的心肌保护机制,接下来评估hiPSC-CM的氧化应激和DNA损伤水平,它俩被认为与DOXIC相关。与以往报道一致,DOX处理诱导了显著的DNA双链断裂(DBS),表现为γ-H2AX(磷酸化组蛋白H2AX)、磷酸化ATM(pATM,共济失调毛细血管扩张突变)、磷酸化pDNA-PKcs(DNA依赖性蛋白激酶,催化亚基)和磷酸化P53阳性细胞的百分比和病灶数目的增加,而CircITCH的过表达会部分减轻这种影响。CircITCH的过表达还会降低DNA损伤的另一个重要标志8-羟基-2’-脱氧鸟苷(8-OHdG)的漏出水平。此外,DOX处理增加了线粒体和细胞的氧化应激,而这种增加可以被CircITCH过表达部分消除。这些结果得出结论,CircITCH可减轻DOX诱导hiPSC-CM的氧化应激和DNA损伤。

图4 CircITCH减轻DOX诱导hiPSC-CM的细胞/线粒体氧化应激和DNA损伤
4 CircITCH的敲低会加重DOX诱导hiPSC-CM损伤和功能障碍
为了确定CircITCH的功能缺失是否可以调节hiPSC-CM中的DOXIC,设计了针对CircITCH反向剪接序列的腺病毒shRNA以敲低CircITCH。CircITCH的沉默加剧了DOX诱导的hiPSC-CM细胞/线粒体氧化应激、DNA损伤、细胞存活率下降、cTnI(肌钙蛋白I)泄漏增强、收缩功能障碍和钙处理缺陷。
5 CircITCH通过作为miR-330-5P海绵来减弱DOXIC
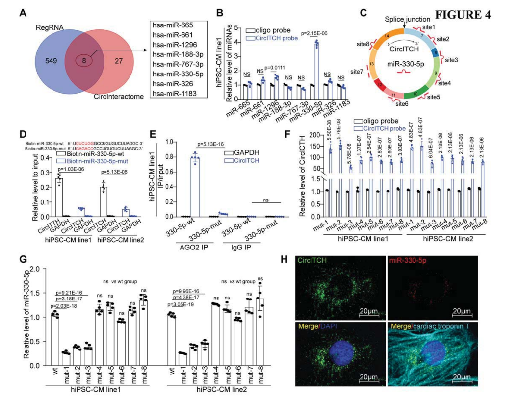
据报道,CircITCH在膀胱癌中起到“miRNA海绵”的作用。为了探索CircITCH是否在hiPSC-CM中也作为miRNA海绵,作者对RegRNA2.0和CircInteractome的预测结果取交集选择了8个miRNA和之前研究中报道过的另外7个miRNA作为候选miRNA进行验证。使用RNA pull down+ qPCR和双萤光素酶实验来验证CircITCH-miRNA的相互作用,其中CircITCH可与miR-330-5p结合并且对它的抑制效率最强。此外,还检测了hiPSC-CM中15个候选miRNA的水平,发现只有miR-330-5p被CircITCH的过表达显著下调。
为了更准确地了解miR-330-5p与CircITCH之间的结合活性,作者利用生物信息学工具RNA hybrid来预测miR-330-5p与CircITCH之间的结合位点,在CircITCH序列中预测了8个潜在的结合位点。之后对CircITCH过表达构建体中的每个预测结合位点进行了突变,检测CircITCH探针拉拽miR-330-5p的效率。结果表明,结合位点1、2和3是hiPSC-CM中CircITCH与miR-330-5p结合所必需的。
探索CircITCH是否通过海绵吸附miR-330-5P来降低DOXIC。在高表达CircITCH的hiPSC-CM中,miR-330-5p沉默进一步增强了CircITCH的保护作用,表现为提高细胞存活率、减少细胞死亡、抑制LDH和cTnI泄漏。此外,CircITCH过表达和miR-330-5p沉默也协同改善了hiPSC-CM的收缩和舒张速度、提高了钙振幅、降低了舒张期钙超载、减弱细胞/线粒体DNA损伤和氧化应激。相反,miR-330-5p模拟物可以持续抑制CircITCH对细胞损伤、功能障碍、DNA损伤和氧化应激的缓解作用。这些结果证实在hiPSC-CM中CircITCH作为miR-330-5p海绵来抑制DOXIC。

图5 在hiPSC-CM中CircITCH作为miR-330-5p的海绵来抑制DOXIC
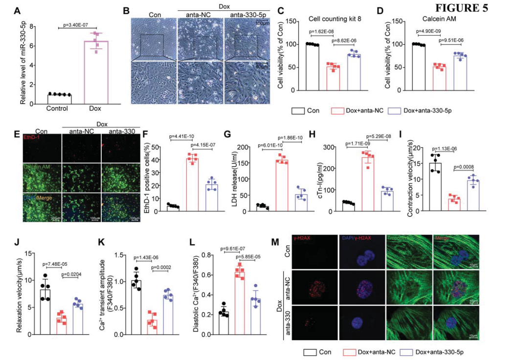
6 在DOX处理的HiPSC-CM中miR-330-5p的表达上调,其沉默会抑制DOXIC
为了研究miR-330-5p在DOXIC中的作用,首先检测了在DOX处理HiPSC-CM后miR-330-5p的水平,发现miR-330-5p的水平显著上调。因此,进行了miRNA抑制实验,结果显示,抑制miR-330-5p可提高细胞存活率、减少细胞死亡、抑制LDH和cTnI泄漏、改善hiPSC-CM的收缩和舒张速度、提高钙振幅、减轻舒张期钙超载、减弱细胞/线粒体的DNA损伤和氧化应激,其作用与CircITCH过表达后相似。这些结果表明,miR-330-5p抑制剂能显著抑制HiPSC-CM的DOXIC。

图6 在DOX处理的HiPSC-CM中miR-330-5p的表达上调,其沉默会抑制DOXIC
7 SIRT6、BIRC5和ATP2A2是miR-330-5p的直接靶点,在DOX处理HiPSC-CM中受CircITCH/miR-330-5p轴调控
为了进一步了解介导CircITCH和miR-330-5p效应的信号分子,进行了以下分析。将miRWalk预测的靶标与GEO数据库(GSE79413、GSE64476和GSE97642)中DOXIC显著改变的蛋白质编码基因进行比较,选择了84个miR-330-5p的候选靶标。然后用Custom RT2 Profiler PCR阵列检测这84个靶标在CircITCH过表达、miR-330-5p过表达和DOX处理后的表达变化。根据“竞争内源性RNA(ceRNA)”机制的一般规律,即靶标mRNA的表达通常与circRNA的表达正相关,而与miRNA的表达负相关,在CircITCH上调靶标、miR-330-5P下调靶标和DOX下调靶标取交集。通过这种方式,作者确定了三个潜在的靶标,SIRT6、Survivin(BIRC5)和ATP2A2,它们受CircITCH/miR-330-5p轴的调控,可能参与DOXIC通路。接下来,通过进行计算机扫描分析和双萤光素酶报告实验,证实miR-330-5p与SIRT6、BIRC5和ATP2A2的3’UTR结合并抑制其翻译。为了进一步确定哪些位点参与miR-330-5p对三种靶标的抑制作用,位点突变结合双萤光素酶报告分析表明SIRT6、BIRC5和ATP2A2的3’UTR中的位点1在与miR-330-5p的相互作用是重要的。
据报道,miRNA是通过增加靶标mRNA的降解来抑制靶基因的表达。为了确定miR-330-5p是否增加SIRT6、BIRC5和ATP2A2 mRNA的降解,将三种靶标的mRNA与miR-330-5p模拟物共转染至hiPSC-CM中,之后检测三种靶标的半衰期,miR-330-5p模拟物的转染显著增加了放线菌素D对SIRT6、BIRC5和ATP2A2 mRNA的降解。接下来,还检测了在hiPSC-CM中SIRT6、BIRC5和ATP2A2的蛋白水平。DOX处理显著降低了SIRT6、BIRC5和ATP2A2的蛋白水平,而miR-330-5p模拟物会加剧这种降低。此外,还测定了CircITCH对SIRT6、BIRC5和ATP2A2的调控。DOX处理显著降低SIRT6、BIRC5和ATP2A2的mRNA水平,CircITCH沉默和CircITCH过表达分别可加重和缓解这种降低。

图7 在DOX处理HiPSC-CM中, SIRT6、BIRC5和ATP2A2是miR-330-5p的直接靶点
8 DOX处理的hiPSC-CM中,CircITCH -miR-330-5p-SIRT6轴调节细胞/线粒体氧化应激和DNA损伤
以前的研究显示,SIRT6可以在应激细胞中发挥抗氧化和抗DNA损伤的作用,推测CircITCH – miR-330-5p轴通过miR-330-5p与 SIRT6 3’-UTR的相互作用来抗氧化和抗DNA损伤的。为了验证这一假设,构建一种表达SIRT6 3’-UTR突变的腺病毒,该腺病毒对miR-330-5p有抵抗力。实验结果表明SIRT6 3’-UTR突变废除了miR-330-5p过表达和CircITCH沉默诱导的细胞/线粒体氧化应激和DNA损伤。得出结论,CircITCH -miR-330-5p-SIRT6轴调节DOX诱导hiPSC-CM的细胞/线粒体氧化应激和DNA损伤。
9 DOX处理的hiPSC-CM中,CircITCH -miR-330-5p-BIRC5轴调节细胞活性
据报道,BIRC5对DOX诱导的心肌细胞死亡具有保护作用,推测CircITCH -miR-330-5p轴通过miR-330-5p与 BIRC5 3’-UTR的相互作用来调控DOX诱导hiPSC-CM死亡。为了验证这一假设,构建一种表达BIRC5 3’-UTR突变的腺病毒,该腺病毒对miR-330-5p有抵抗力。实验结果表明BIRC5 3’-UTR突变废除了miR-330-5p过表达和CircITCH沉默诱导的细胞死亡和cTnI泄漏。得出结论,CircITCH -miR-330-5p-BIRC5轴调节DOX诱导hiPSC-CM的细胞死亡和cTnI泄漏。
10 DOX处理的hiPSC-CM中,CircITCH -miR-330-5p-ATP2A2轴调节细胞收缩功能障碍和钙处理缺陷
众所周知,SERCA2a(由ATP2A2基因编码)可维持心肌细胞的钙稳态和收缩/松弛周期,推测CircITCH -miR-330-5p轴通过miR-330-5p与ATP2A2 3’-UTR的相互作用来调控细胞收缩功能障碍和钙处理缺陷。为了验证这一假设,构建一种表达ATP2A2 3’-UTR突变的腺病毒,该腺病毒对miR-330-5p有抵抗力。实验结果表明ATP2A2 3’-UTR突变废除了miR-330-5p过表达和CircITCH沉默诱导的细胞收缩功能障碍和钙处理缺陷。得出结论,CircITCH -miR-330-5p-ATP2A2轴调节DOX诱导hiPSC-CM的细胞收缩功能障碍和钙处理缺陷。
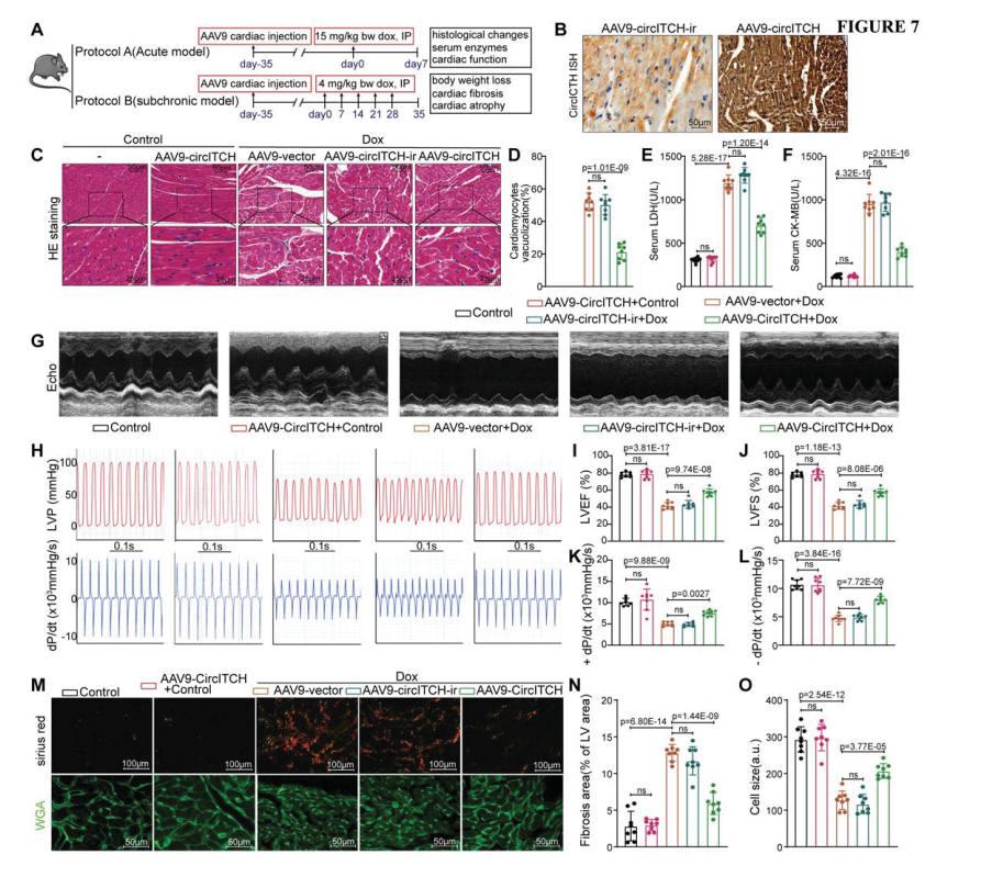
11 CircITCH可以改善小鼠的DOXIC
为了确定在体内CircITCH是否减弱DOXIC,采用AAV9的载体系统来使CircITCH在体内过表达。由于CircITCH在人与小鼠之间高度保守,因此作者使用人的CircITCH序列构建了AAV9 CircITCH过表达构建体(AAV9-CircITCH),以评估AAV9 CircITCH的治疗效果。过表达效率被原位杂交或qPCR证实。在小鼠DOX处理的急性(protocol A)和亚慢性(protocol B)模型中,测试CircITCH过表达的作用。在急性模型中,通过苏木精-伊红染色观察到CircITCH的过表达减少了DOX诱导的心室组织中广泛的空泡化。CircITCH过表达有效地降低了DOX诱导的血清天冬氨酸氨基转移酶(AST)、乳酸脱氢酶(LDH)和肌酸激酶-肌肉/脑(CK-MB)的水平,它们均代表心肌损伤。此外,包括超声心动图和侵入性血流动力学方法在内的功能性心脏研究表明,CircITCH的过表达显着改善了DOX诱导的左室射血分数(LVEF)、左室分数缩短(LVFS)、左室收缩末期和舒张末期压力(LVESP)以及左室压力的一阶导数(±LV dp / dt max,收缩功能指标)的降低,并且CircITCH的过表达降低了DOX触发的左室舒张末期高压(LVEDP)的升高。然而,在急性模型中,心脏重构和体重减轻并不明显。在亚慢性模型中,CircITCH的过表达减轻了DOX诱导的小鼠体重下降、左心室心肌纤维化和心肌萎缩。此外,在DOX处理的第14天和第35天,作者还观察到亚慢性模型中的EF、FS、LVSP、LVEDP和±dp/dt有类似的功能改善。
下一步,作者推测CircITCH -miR-330-5p-SIRT6/BIRC5/ATP2A2轴在体内也同样发挥作用。为了验证这一假设,检测到小鼠心肌组织中CircITCH过表达可抑制miR-330-5p水平和增强SIRT6、BIRC5和ATP2A2水平。此外,还在小鼠心肌中检测到氧化应激、超氧化物生成和DNA损伤的标志物8-OHdG的下调。这些结果表明,CircITCH作为miR-330-5p海绵上调SIRT6、BIRC5和ATP2A2,改善了DOX诱导的心肌细胞氧化应激、DNA损伤和细胞死亡,从而起到抵抗DOXIC的作用。

图8 AAV9介导的CircITCH过度表达改善了小鼠的DOXIC
12 CircITCH过表达在生理条件下不能诱导表型
作者还研究了CircITCH过表达在生理条件下的影响。结果出人意料,CircITCH过表达未能改变小鼠的心脏参数,包括LVEF、LVFS、LVSP、LVEDP、±dp/dt、心脏损伤标志物和心脏重塑标志物。此外,还检测了CircITCH过表达对IPSC-CM对照组的影响,没有引起细胞存活率、细胞损伤、细胞收缩性或钙处理的明显表型变化。
参考文献:[1] Han D, Wang Y, Zhang J, et al. The Tumor-Suppressive Human Circular RNA CircITCH Sponges miR-330-5p to Ameliorate Doxorubicin-Induced Cardiotoxicity Through Upregulating SIRT6, Survivin, and SERCA2a. Circ Res. 2020 May 11. doi: 10.1161/CIRCRESAHA.119.316061.
.png)