12月20日,国际著名杂志Autophagy(2016年影响因子8.593)在线发表了东南大学医学院姚红红教授的研究成果,报道发现circHECW2通过竞争性结合miR-30d,促进ATG5表达,ATG5以非自噬的作用途径影响EMT过程,参与血脑屏障完整性的调控(Yang et al., 2017)。

与传统的circRNA研究论文不同,本文作者一开始并不是基于高通量筛选后找到circHECW2分子,然后进行研究的,而是首先分析参与血脑屏障完整性相关的EMT转变过程的相关miRNA分子,基于芯片筛选的方法,发现在体外药物诱导的EMT模型中,miR-30d显著下调,基于信息学预测分析,发现并验证了ATG5受到miR-30d的调控。在体外的EMT模型中也证明药物诱导后ATG5出现上调,并且所选择的实验条件下并不激活自噬通路。接着,基于实验验证证明了miR-30d-ATG5途径在EMT过程中的确发挥重要作用。在探索调控miR-30d的可能通路中经过预测分析找到了circHECW2分子,然后基于实验验证证明circHECW2分子可以通过竞争性结合miR-30d,促进ATG5的累积,然后促进EMT过程。本文的故事可作为反向研究circRNA的亮点,即基于其他研究的基础反向推演出circRNA参与的作用途径。
下面让我们一起学习一下文章如何针对几个重要的结论展开验证和分析的:
为什么选择miR-30d进行研究?
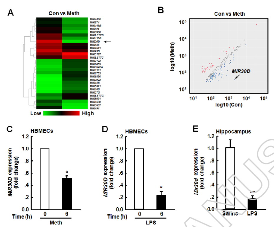
血脑屏障中的内皮细胞在药物等刺激条件下会发生去分化,转变成间充质样细胞,这一过程即EMT过程,是造成血脑屏障损坏的重要病理生理变化行为,与很多人类疾病的发生和进展有关。本文作者一开始是希望通过miRNA芯片找出与该过程相关的miRNA分子。以甲基苯丙胺(Meth)或细菌脂多糖(LPS)刺激的HBMECs细胞为体外模型,结果发现miR-30d在Meth处理组显著下调。LPS处理HBMECs细胞或体内注射海马区的模型中也验证了该结果。因此可以确定miR-30d的下调与HBMECs细胞的EMT过程有关。

图1 miR-30d下调与EMT过程有关 (摘自(Yang et al., 2017))
如何确定miR-30d的下游作用基因的?
利用TargetScan预测到ATG5的3’-UTR存在miR-30d的靶序列,并且该靶序列在多个物种中高度保守。荧光素酶报告系统验证了miR-30d的确能够靶向ATG5的3’-UTR。在HBMECs细胞中过表达miR-30d会降低ATG5的蛋白含量,相反,抑制miR-30d在增加ATG5的含量。

图2 miR-30d靶向ATG5的3’-UTR (摘自(Yang et al., 2017))
ATG5在EMT模型中的表现如何?
将miR-30d的作用靶标确定为ATG5后就需要论证ATG5在所讨论的模型中的作用问题。在HBMECs细胞中用低浓度LPS处理(10ng/ml)后,一些自噬相关的基因被激活表达,但自噬流并未明显激活,ATG5的表达也会升高。但更高浓度的LPS(100ng/ml)则可以激活自噬反应。说明自低浓度LPS处理下,细胞出现了一些应激性的变化,其中包括ATG5的升高,但同时又不激活自噬途径,说明ATG5很可能是通过非自噬的途径发挥作用的。Meth (100 μM)处理也有类似的现象。

图3 低浓度LPS处理诱导ATG5升高但不激活自噬反应 (摘自(Yang et al., 2017))
ATG5的功能如何研究?
已报道Meth或LPS处理可造成血脑屏障的破坏,那么上述的发现有没有可能与血脑屏障破坏有关呢?最有效的指标便是分析对应的EMT行为。结果表明,LPS处理HBMECs细胞的确可以明显降低紧密连接所对应的三种标志物分子,同时促进COL1A2和α-SMA的表达,这两种分子是间充质细胞的标志物。因此LPS处理的HBMECs细胞有典型的EMT变化过程。体内模型中经过Meth或LPS处理也可以发现类似的现象。干扰ATG5后相关的变化就受到明显抑制,说明ATG5的确参与了这一系列的EMT变化过程。

图4 ATG参与调控Meth或LPS处理诱导的EMT过程 (摘自(Yang et al., 2017))
miR-30d-ATG5 轴在EMT过程中的作用如何证明?
通过过表达miR-30d,在体内模型中证明了ATG5和EMT相关的变化行为。

图5 miR-30d-ATG5 轴参与调控EMT过程 (摘自(Yang et al., 2017))
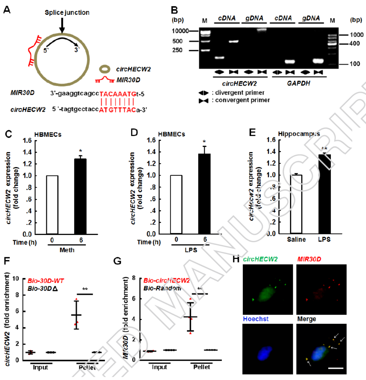
circHECW2调控miR-30d-ATG5 轴
基于信息学预测和实验验证,作者证明circHECW2通过竞争性抑制miR-30d,调控了ATG5介导的EMT作用过程。在体内模型中也进行了验证。

图6 circHECW2调控miR-30d-ATG5 轴 (摘自(Yang et al., 2017))
本文提出的通路和模型为解释Meth或LPS处理导致的EMT过程提供了比较有说服力的机制解释,为将来开发阻断药物诱导的血脑屏障破坏提供了依据。本文的研究思路也提供了反向研究circRNA的参考。
参考文献:
Yang, L., Han, B., Zhang, Y., Bai, Y., Chao, J., Hu, G., and Yao, H. (2017). Engagement of circular RNA HECW2 in the nonautophagic role of ATG5 implicated in the endothelial-mesenchymal transition. Autophagy, 1-70.
.png)