原位激活心肌细胞(CM)增殖是用于在心脏损伤或疾病(例如心肌梗塞MI和心力衰竭)之后替代丢失或凋亡的CM的有前景的方法。非编码RNA(ncRNA)在细胞周期调控中起着至关重要的作用,有可能促进CM的增殖。环状RNA(circRNA)是一类新的ncRNA,通过将RNA的3’末端连接到5’末端而环化。circRNA环状结构保持其稳定性并增强其与miRNA或者蛋白的结合能力。因此,circRNA可能比非环状RNA在调节心脏再生和诱导CM增殖方面更有效。此外,新证据表明circRNA可控制细胞增殖,分化,发育甚至组织再生。 CircRNA还参与心血管系统的生理和病理过程,包括心肌病的发展,CM肥大,衰老和细胞凋亡。最近高通量RNA测序揭示了新生儿和成人心脏之间经常差异表达的circRNAs,这些失调的circRNA可能参与心脏再生。因此,由于circRNA在细胞增殖和CM功能中的重要作用,靶向circRNAs可能是促进心脏再生的新策略。
在遗传学中,超级增强子(SEs)是哺乳动物基因组的区域,其包含多个增强子,其由一系列转录因子蛋白共同结合以驱动参与细胞身份的基因的转录。由于超级增强子经常在对控制和定义细胞身份重要的基因附近被识别,因此它们可用于快速鉴定调节细胞身份的关键基因。包含超级增强子的增强子共享增强子的功能,包括结合转录因子蛋白,环化靶基因和激活转录。在超级增强子(例如CDK7,BRD4)处观察到高水平的许多转录因子和辅因子。

来自南方医科大学南方医院心血管内科的宾建平教授研究团队最近在Circulation(IF=18.881)期刊上在线发表了题为“Loss of Super-Enhancer-Regulated CircRNA Nfix Induces Cardiac Regeneration After Myocardial Infarction in Adult Mice”的研究,通过整合RNA测序大数据和超级增强子(SEs)目录,鉴定了与调节心脏再生有关的circRNA—circNfix。转录因子Meis1结合circNifx 基因座的SE,增强circNifx的表达;circNifx表达下调可以促进心肌细胞的增殖和血管生成,而抑制心肌梗死后心肌细胞的凋亡,从而改善心肌功能和预后。机制上,circNfix增强Ybx1与Nedd41的结合,诱导Ybx1的泛素化降解,抑制cyclin A2和cyclin B1表达;另一方面circNfix可以海绵miR-214,促进其靶基因Gsk3β的表达,而抑制β-catenin的活性。该研究为改善心肌梗死后心肌功能和预后提供了新的靶点和治疗策略。

- circNifx是心脏SE相关的circRNA,在成年小鼠心肌细胞中富集表达
RNA测序揭示了新生儿和成年心脏之间差异表达的circRNAs,但是从众多候选circRNAs筛选出对于心脏再生所必需的circRNAs是非常困难的。超级增强子(SEs)是一大群的活性增强子簇,其富集用于关键转录因子的结合。这些增强子簇是发育时期和细胞类型特异性的,通过调控细胞身份基因或ncRNA表达来影响细胞分化和发育。超级增强子经常在对控制和定义细胞身份重要的基因附近被识别,因此它们可用于快速鉴定调节细胞身份的关键基因。重要的是,已发现SE相关的ncRNA可促进心脏发生和CM分化,这两者都是CM增殖过程中的关键环节。作者假设SE很可能标记控制CM分化和发育的circRNA,从而帮助鉴定调节心脏再生的关键circRNA。根据H3K27ac标记的存在来定义,由23种人体组织中产生的增强子目录,每种增强子对应circRNAs的最近端启动子。各种circRNAs与SEs在空间上相关,被命名为SE-circRNAs。 SEs可标记表达丰富、组织表达特异性和发育时期特异的circRNAs。
通过对新生和成年大鼠心脏的circRNA表达谱数据,筛选出在人、小鼠和大鼠中序列相对保守的circRNAs,接着利用SEs筛选出心脏发育时期特异表达的SE相关的circRNAs。CircRNA_Nfix 和circRNA_Slc8a1是主要的发育时期差异表达的候选circRNA。作者发现circRNA_Nfix在心肌细胞CMs中的表达量明显高于circRNA_Slc8a1的。而相比于新生小鼠心脏和CMs,Nfix mRNA表达水平在成年小鼠心脏和CMs明显升高。RT-PCR、RNase R和放线菌素D处理证明circNfix的环状结构和稳定性。circNfix序列在人、小鼠和大鼠之间的保守性高达95%。circNfix在小鼠多种组织均有表达,尤其在心脏中丰富表达;相比于心脏其他类型细胞,circNfix在CMs中明显高表达;从小鼠新生到成年的心脏发育过程,circNfix在CMs中的表达水平逐渐上调。新生小鼠(P0)经诱导心肌梗死7天后,可在梗死的边缘区域,观察到circNfix表达水平下调,而心肌细胞增殖活跃;8周成年小鼠(P56)经诱导心肌梗死7天后,观察到circNfix的表达水平上调,而心肌细胞增殖不活跃。RNA FISH实验证明circNfix主要定位于P7小鼠心肌细胞胞浆中表达。
- circNfix表达下调可促进体外CM的增殖
利用siRNA敲低circNfix表达,显著地增加P7 小鼠心肌细胞周期活性标志物(Ki67、EdU、pH3、Aurora)的表达和心肌细胞去分化标志物(Nkx2.5、a-SMA、RUNX1和DAB2)的表达,流式结果也证明敲低circNfix表达导致P7 CM细胞阻滞在S和G2/M期,而且促进P7 小鼠心肌细胞的分裂;circNfix过表达则抑制P0 心肌细胞的增殖。

- circNfix表达下调可促进体内CMs的增殖
体内利用AAV病毒敲低circNfix表达14天后,IF染色心脏发现,敲低circNfix表达显著性提高心脏中增殖的CMs的比例和总的CMs数目,促进RUNX1蛋白的表达,提示下调circNfix表达可诱导CM的去分化和再分化后的增殖。向心脏注射了AAV9-shcircNfix后分离CMs后体外培养,发现总的CM数目和pH3+或者 Ki67+ CMs比例也明显增加。
- 在心肌梗死后circNfix表达下调可促进成年小鼠的心脏再生
为了评估在心肌梗死发生时,circNfix表达下调对心肌修复和心肌功能的维持的影响,作者构建心肌梗死模型后在梗死外周区域注射AAV9-shcircNfix 或者 AAV9-shNC,敲低circNfix表达会明显增加梗死边界区域的增殖性CMs的比例,明显降低凋亡性CMs的数目,增加IB4+, CD31+ 或者 vWF阳性血管的密度,提示敲低circNfix表达可诱导心脏再生的过程。
circNfix表达下调对于心肌功能修复的影响:超声波心动描记术揭示circNfix表达下调可以维持而不降低射血分数EF和左室短轴缩短率FS。PET/CT, TTC染色和Masson trichrome 染色揭示circNfix表达下调可以明显减少心脏梗死面积和纤维化的程度。而且circNfix表达下调组小鼠的生存率明显高于shNC组小鼠的。
- 过表达circNfix可抑制新生小鼠CM的增殖
体内利用ADV病毒过表达circNfix 4天后,IF染色心脏发现,过表达circNfix可显著性减少心脏中增殖的CMs的比例和总的CMs数目,增加梗死边界区域的TUNEL+CMs的比例,抑制IB4, α-SMA 或者 CD31阳性血管的密度,抑制心肌梗死后心脏的血管再生,明显降低心脏射血分数EF,增加心肌梗死面积,提示在新生小鼠模型中过表达circNfix可抑制心肌细胞的增殖,抑制心脏再生修复的功能。
- Meis1通过结合Nfix基因座上的SE,调控circNfix的表达
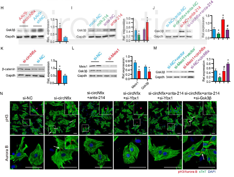
在人和小鼠心脏中存在与Nfix基因座结合的超级增强子SEs。ChIP-seq数据分析,发现该SE结合区域还存在其他SE标志修饰,如H3K4me1, H3K27me3, P300 和DNase Hypersensitive Site (DHS)。在成年心脏中circNfix的表达水平增加,伴随着在Nfix基因座上的活性组蛋白标志修饰增加,而失活性组蛋白标志修饰减少。Meis1的ChIP-seq profile揭示Meis1峰值与circNfix相关的SE有重叠,而且该重叠区域序列在不同种属间高度保守(A-C);circNfix-SE分为E1, E2, E3, E4,分别被克隆在enhancer-reporter载体后在CM中检测其活性,发现E2增强子被高度活化(D)。EMSA和ChIP-qPCR实验进一步证明Meis1与 E2的结合作用(F-G)。沉默Meis1 表达明显抑制circNfix的表达,而促进Nfix mRNA的表达(H-I)。沉默Meis1 表达可促进CMs的增殖,而过表达circNfix则抵消这个效应(J),这些结果提示Meis1与 circNfix_SE的相互作用紧密地调控circNfix的表达水平。

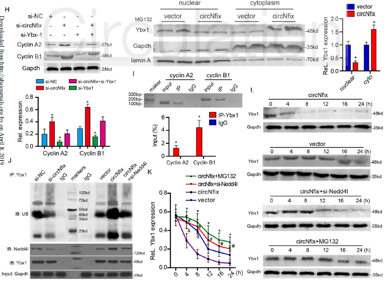
- circNfix促进Ybx1 的泛素化降解
biotin标记探针捕获circNfix后,质谱分析沉淀物,鉴定出富集最多的蛋白就是Ybx1。WB和RIP实验证明了circNfix与Ybx1的结合作用(A-B);敲低circNfix表达显著性抑制Ybx1蛋白的表达,不抑制 Ybx1 mRNA的表达,而MG132处理可以抑制Ybx1蛋白水平的降低(C-D),提示Ybx1蛋白有可能经泛素蛋白酶体途径降解;circNfix过表达促进Ybx1蛋白移位到胞浆,并促进其降解(G)。敲低或过表达circNfix 分别可以减少或者增加Ybx1的泛素化。质谱分析结果发现E3泛素连接酶Nedd4l有可能参与Ybx1的泛素化降解。Protein docking program预测和Co-IP证明了Ybx1和Nedd4l的相互结合。RNA pulldown和 RIP实验则证明了circNfix与Nedd4l的相互结合作用。circNfix的表达不会影响到Nedd4l的表达,而会影响到Ybx1 与 Nedd4l的相互作用(J)。沉默Nedd4l的表达增加Ybx1蛋白的稳定性,抵消了circNfix过表达后降低Ybx1蛋白的效应(K-L)。
据报道,核Ybx1可结合cyclin A2 和cyclin B1的启动子,并活化其转录。为进一步验证,敲低Ybx1表达可显著性降低cyclin A2 和cyclin B1蛋白水平,抵消了敲低circNfix表达导致cyclin A2 和cyclin B1蛋白水平升高的效应(H);ChIP-qPCR实验也证明了Ybx1与cyclin A2 和cyclin B1启动子的相互结合作用(I);沉默Ybx1表达可抵消沉默circNfix表达后诱导CM增殖的效应。以上结果提示,circNfix通过促进Ybx1 的泛素化降解,抑制CM的增殖。

- CircNfix 可以海绵miR-214,调节CM的增殖能力
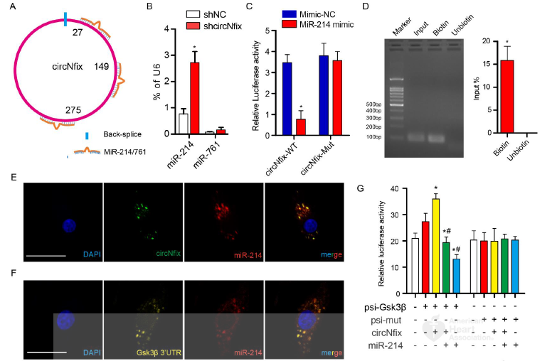
经生信分析预测,两种miR-214和761与CircNfix有着最多的相互结合位点,其中miR-214在心肌中的表达水平更高,而且CircNfix表达下调可以显著性上调miR-214的表达,接着luciferase reporter, RNA pulldown和 RNA FISH实验证明了miR-214 与 circNfix的相互结合作用。
通过过表达miR-214,作者分析对miR-214下游可能的靶基因,筛选到与心脏再生有关的靶基因—Gsk3β, miR-214与 Gsk3β 3’UTR的结合位点在种属间高度保守。Luciferase reporter和 RNA FISH体外实验证明了miR-214 与 Gsk3β的相互作用, CircNfix过表达提高其荧光素酶活性,而miR-214过表达则抑制其活性。
在心脏中敲低CircNfix表达可显著性抑制Gsk3β的表达,而miR-214抑制剂则抵消该抑制效应。MiR-214 mimics抑制,而miR-214 抑制剂促进Gsk3β的表达。据报道,Gsk3β通过降解β-catenin而调节 CM的增殖。与此一致的是,敲低CircNfix表达可以显著性抑制β-catenin的表达;Meis1表达下调显著性抑制Gsk3β的表达,而过表达CircNfix则逆转该抑制效应。抑制miR-214表达会抵消circNfix或Gsk3β表达下调促进CM增殖的效应。无论是否同时还是单独抑制Ybx1或 miR-214表达,都会抵消circNfix表达下调促进CM增殖的效应。总之,作者围绕着Meis1/circNfix/miR-214/Gsk3β/β-cateninh和circNfix/Ybx1/ cyclin A2和cyclin B1两条调节通路进行正反向的功能验证,说明这两条通路对于调控CM增殖的有效性。

参考文献
- Huang S, Li X, Zheng H, et al. Loss of Super-Enhancer-Regulated CircRNA Nfix Induces Cardiac Regeneration After Myocardial Infarction in Adult Mice. Circulation. 2019 Apr 5. doi: 10.1161/CIRCULATIONAHA.118.038361.
.png)