来自上海交通大学附属第一人民医院心内科的刘少稳研究团队于J Mol Cell Cardiol(IF=5.296)期刊在线发表了题为“Circular RNA Ttc3 regulates cardiac function after myocardial infarction by sponging miR-15b”的研究【1】,揭示了circ-Ttc3在心肌梗死时发挥保护作用,减轻心肌细胞发生ATP耗竭和凋亡的情况,其主要机制在于circ-Ttc3通过海绵结合miR-15b,调控下游Arl2靶基因的表达,保护心肌细胞免受凋亡,这些研究结果为心肌梗死导致心肌细胞发生凋亡和缺血相关的心力衰竭的发病机制提供了新的见解。
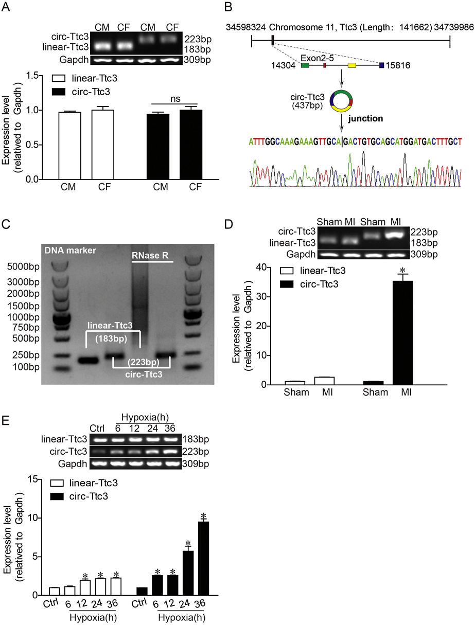
1. 已有大量研究报道,circRNAs参与许多心血管疾病的发生发展。最近的研究【2】,报道了人和小鼠心衰模型中circRNAs的表达谱,其中在小鼠心衰模型中circ-Ttc3的表达上调水平最高。故作者分析并验证了circ-Ttc3在大鼠缺血性心肌和体外缺氧心肌细胞模型中的表达情况。(A)心肌成纤维细胞和心肌细胞都表达几乎相同水平的circ-Ttc3;(B)sanger测序证明了circ-Ttc3其实源于TTC3基因的2号和5号外显子的反向剪接;(C)RNase R处理证明了相比于线性Ttc3 mRNA,circ-Ttc3属于共价闭合的环状RNA,耐受RNase R消化;(D)大鼠心肌梗死后第五周的缺血性心肌中circ-Ttc3表达水平显著性上调,而线性Ttc3 mRNA水平无显著性改变;(E)体外原代心肌细胞经缺氧诱导后,circ-Ttc3的表达水平随时间逐渐上调。

2. 表达上调的circ-Ttc3对于发生缺血梗死的心肌有什么生理学功能?作者通过在新生大鼠心室肌细胞中分别过表达和敲低circ-Ttc3的表达,观察梗死心肌的ATP消耗和凋亡指标的变化情况。 (A)在心室肌细胞NRVMs中过表达或者敲低circ-Ttc3的表达;(B)过表达circ-Ttc3和敲低circ-Ttc3表达分别抑制和促进心肌细胞的ATP耗竭;(C-D)WB实验证明,在缺氧条件下过表达circ-Ttc3和敲低circ-Ttc3表达分别抑制和促进凋亡相关蛋白剪切型PARP和caspase-3的表达;(E)TUNEL实验证明过表达circ-Ttc3和敲低circ-Ttc3表达分别抑制和促进心肌细胞的凋亡。

3. 由于前面的体外结果提示circ-Ttc3具有保护心肌细胞的作用,那体内circ-Ttc3在大鼠心肌发生梗死时是否也会发挥保护作用?在心肌内注射敲低的腺病毒后构建大鼠心肌梗死模型,第五周后分析心肌梗死的相关指标变化。(A)注射含有sh-circ-Ttc3的腺病毒到心肌内,体内显著地抑制circ-Ttc3的表达;(B)超声心动图分析发现敲低circ-Ttc3表达可以加重心肌梗死后心功能障碍的恶化;(C-F)同时也发现敲低circ-Ttc3表达可以加重降低缩短分数和射血分数的情况,增加左心室末期收缩和舒张直径;(G-H)敲低circ-Ttc3表达增加心肌梗死后左心室的梗死面积和区域;(I)TUNEL实验证明了敲低circ-Ttc3表达显著地促进了心肌细胞的凋亡;(J)WB实验证明敲低circ-Ttc3表达促进凋亡相关蛋白剪切型PARP和caspase-3的表达。

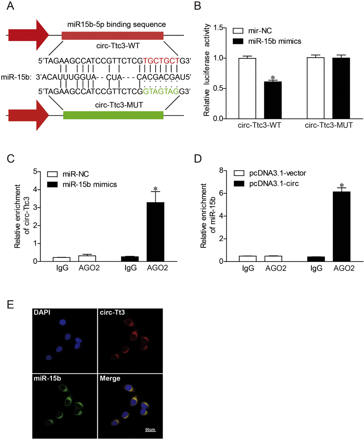
4. circRNA很有可能通过海绵miRNA发挥功能,结合已有的研究【3】,报道了心肌梗死后心室肌细胞中miR-15b的表达水平也出现明显的上调。那么作者首先验证circ-Ttc3是否会结合miR-15b?基于生物信息学分析和预测,作者发现miR-15家族成员均包含可以与circ-Ttc3结合的序列。(A-B)luciferase reporter实验证明了circ-Ttc3的TGC串联序列可以影响到其与miR-15b的结合;(C-D)利用AGO2抗体进行的免疫共沉淀实验证明了过表达miR-15b 或者circ-Ttc3,都可显著地相应富集circ-Ttc3和miR-15b,间接证明了两者的相互结合;(E)FISH实验则证明了circ-Ttc3 和miR-15b在心肌细胞胞浆中的共定位。

5. 既然有证据证明circ-Ttc3 和miR-15b相互结合,那么与circ-Ttc3结合的miR-15b,对于心肌功能的影响?(A-B)体外诱导心肌细胞缺氧后和体内心肌缺血组织中的miR-15b表达水平显著性上调;(C-F)转染miR-15b mimics显著地促进凋亡相关蛋白剪切型PARP和caspase-3的表达,加重缺氧诱导后的ATP耗竭和心肌细胞的凋亡。

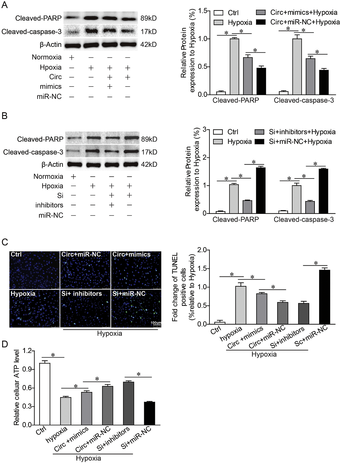
6. 既然miR-15b可以促进缺氧诱导后和心肌缺血后的细胞凋亡,circ-Ttc3是否通过海绵结合miR-15b,发挥保护心肌的功能?(A-D)诱导心肌细胞缺氧,细胞出现凋亡相关蛋白剪切型PARP和caspase-3的表达水平上调, ATP耗竭和心肌细胞的凋亡的效应。 过表达circ-Ttc3抑制以上的效应,而同时过表达miR-15b则抵消circ-Ttc3的抑制效应。敲低circ-Ttc3表达促进以上的效应,而同时抑制miR-15b表达则抵消敲低circ-Ttc3表达后的促进效应。

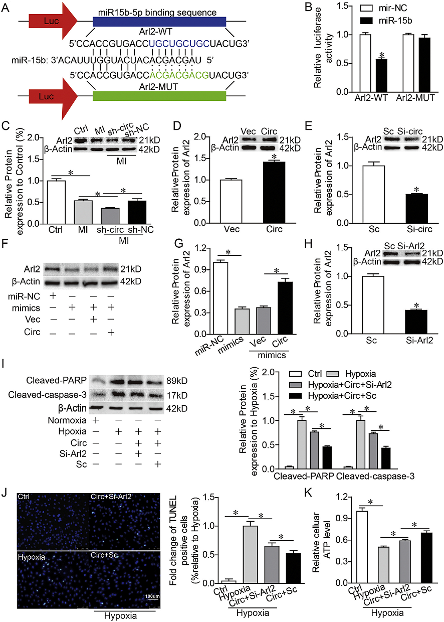
7. circ-Ttc3通过海绵结合miR-15b,影响到其下游什么靶基因表达,发挥保护心肌的功能?(A)通过miRDB,miRTarBase和Targetscan数据库分析预测,miR-15b下游靶基因很有可能是Arl2(它是一种ADP核糖基化因子(ARF),主要参与控制氧化磷酸化和ATP的产生过程);(B)luciferase reporter实验证明了miR-15b可以直接结合并调控Arl2的表达;(C)心肌梗死组织中的Arl2蛋白水平下调,敲低circ-Ttc3表达会进一步下调Arl2蛋白水平;(D-E)过表达circ-Ttc3和敲低circ-Ttc3表达相应地上调和抑制Arl2蛋白水平;(F-G)过表达miR-15b明显下调Arl2蛋白水平,而同时过表达circ-Ttc3 则抵消Arl2蛋白下调的效应;(H-K)敲低Arl2表达部分抵消circ-Ttc3过表达抑制心肌细胞凋亡和ATP耗竭的效应。这些结果提示,circ-Ttc3主要是通过miR-15b-Arl2调节轴,发挥保护心肌的功能。

参考文献
1. Cai L, Qi B, Wu X, et al. Circular RNA Ttc3 regulates cardiac function after myocardial infarction by sponging miR-15b. J Mol Cell Cardiol. 2019 Mar 12;130:10-22. doi: 10.1016/j.yjmcc.2019.03.007.
2. Tan WL, Lim BT, Anene-Nzelu CG, Ackers-Johnson M, Dashi A, See K, et al. A landscape of circular RNA expression in the human heart. Cardiovascular research. 2017;113:298-309.
3. Liu L-F, Liang Z, Lv Z-R, Liu X-H, Bai J, Chen J, et al. MicroRNA-15a/b are up-regulated in response to myocardial ischemia/reperfusion injury. Journal of geriatric cardiology : JGC. 2012;9:28-32.
.png)