图片摘要:circTLK1通过miR-136-5p/CBX4轴促进肾癌的增殖和转移
2020年6月5日,北京大学深圳医院的桂耀庭、喻晶和Jianfa Li为共通讯作者在Molecular Cancer(IF=10.679)杂志上发表了一篇题为“CircTLK1 promotes the proliferation and metastasis of renal cell carcinoma by sponging miR-136-5p”的文章,阐述circTLK1作为一种癌基因,在肾癌中高表达并通过miR-136-5p/CBX4途径促进肾癌进展。在临床上circTLK1水平与癌细胞转移和预后不良呈正相关,并可作为肾癌的诊断分子和治疗靶点([1])。

肾细胞癌(RCC)是泌尿系肿瘤患者的第二大死因,多数患者首次诊断时即为晚期肾癌,它的治疗效果并不显著,术后还经常伴随复发和转移,导致全球肾癌死亡率在逐年上升。因此,迫切需要阐明RCC的发病机制,并开发出有效的治疗方法。环状RNA(circRNA)作为一种新型非编码RNA(ncRNA),越来越多的证据表明它作为肿瘤发生发展的关键调节因子,并可能成为潜在的生物标志物。然而,circRNA在RCC中的确切功能仍不清楚。在本篇文章中,作者主要探索RCC相关的circRNA及其功能机制和临床应用。
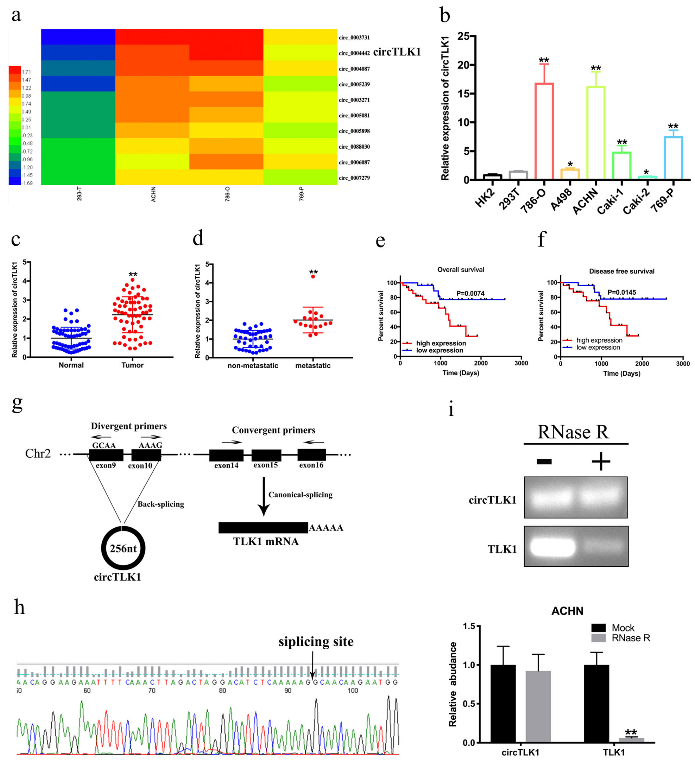
1 RCC组织中高表达的circTLK1可作为RCC的预后分子
为了探索circRNA在RCC中的表达谱,使用RNA-seq技术在正常肾上皮细胞(293-T)和RCC细胞(ACHN、786-O和769-P)中检测到7335 种差异表达的circRNA,其中1919种circRNA被上调,5416种circRNA被下调。在60对RCC组织样本中,circTLK1(hsa_circ_0004442)是所有候选基因中上调幅度最大的circRNA。qPCR验证到circTLK1不仅在RCC组织中过表达,在术后转移的肾癌患者中也存在过表达。另外,circTLK1表达与RCC患者总生存率和无病生存率呈负相关,提示circTLK1可以作为肿瘤的预后标志物。
CircBase数据库和测序分析,证实circTLK1来自TLK1基因的外显子9和10,是含247 nt的环形转录本。为了验证circTLK1的环状RNA特征,设计并合成特异性发散引物在cDNA中扩增circTLK1,产物进行Sanger测序证明反向剪接的存在。使用RNase R处理,来证明circTLK1对RNase R的抗性。

图1 RCC组织中高表达的circTLK1可作为RCC的预后分子
2 敲低circTLK1会抑制RCC细胞增殖、侵袭和迁移
为了确定circTLK1在RCC中的病理功能,设计并合成靶向circTLK1的shRNA,转染到三个不同的RCC细胞系中,敲低效率使用qPCR证实。然后探索circTLK1对RCC细胞增殖、侵袭和迁移的影响。CCK-8和集落形成实验表明,敲低circTLK1会抑制RCC细胞增殖。划痕实验和transwell分析表明,敲低circTLK1可显着降低RCC细胞的侵袭和迁移能力。基于circTLK1在RCC细胞迁移和侵袭中的作用,作者怀疑circTLK1可以介导RCC细胞的上皮-间质转化(EMT)。使用Western blot和免疫荧光实验检测EMT相关的标志蛋白,结果表明敲低circTLK1会导致间充质标记的N-钙粘蛋白和波形蛋白表达显着降低,上皮标记的E-钙粘蛋白表达增加。以上实验结果,得出circTLK1可以促进RCC细胞增殖、侵袭和迁移,并诱导EMT。

图2 敲低circTLK1可抑制RCC细胞增殖

图3 敲低circTLK1可抑制RCC细胞侵袭和迁移
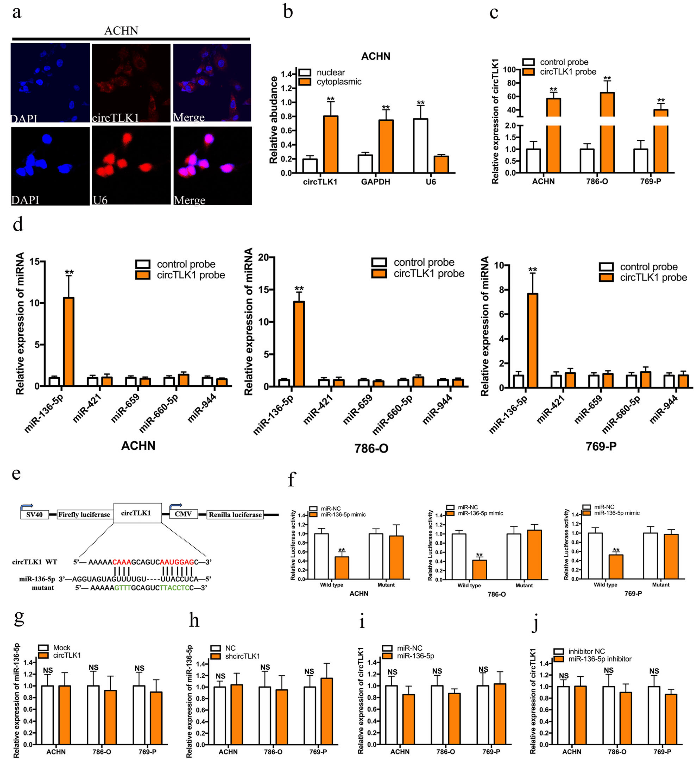
3 circTLK1可以作为miR-136-5p的海绵分子
为了阐明circTLK1的分子机制,作者进行FISH和核质分离试验以检测circTLK1的亚细胞定位。结果发现circTLK1主要定位于细胞质,这表明circRNA具有作为miRNA海绵的潜力,与miRNA竞争性结合,从而减轻miRNA对下游靶基因的抑制作用。为了验证这一假设,作者使用Circinteractome预测可以与circTLK1相结合的miRNA,选取5个miRNA做进一步研究,包括miR-136-5p、miR-421、miR-659、miR-660-5p和miR-944。RNA pull-down和双萤光素酶报告基因实验证实仅仅miR-136-5p可以与circTLK1直接结合。此外,在RCC细胞中过表达或敲低circTLK1不会影响miR-136-5p的表达,反之miR-136-5p也不会调节circTLK1水平。所有实验表明,circTLK1可以海绵吸附miR-136-5p来发挥作用。

图4 circTLK1可以作为miR-136-5p的海绵分子
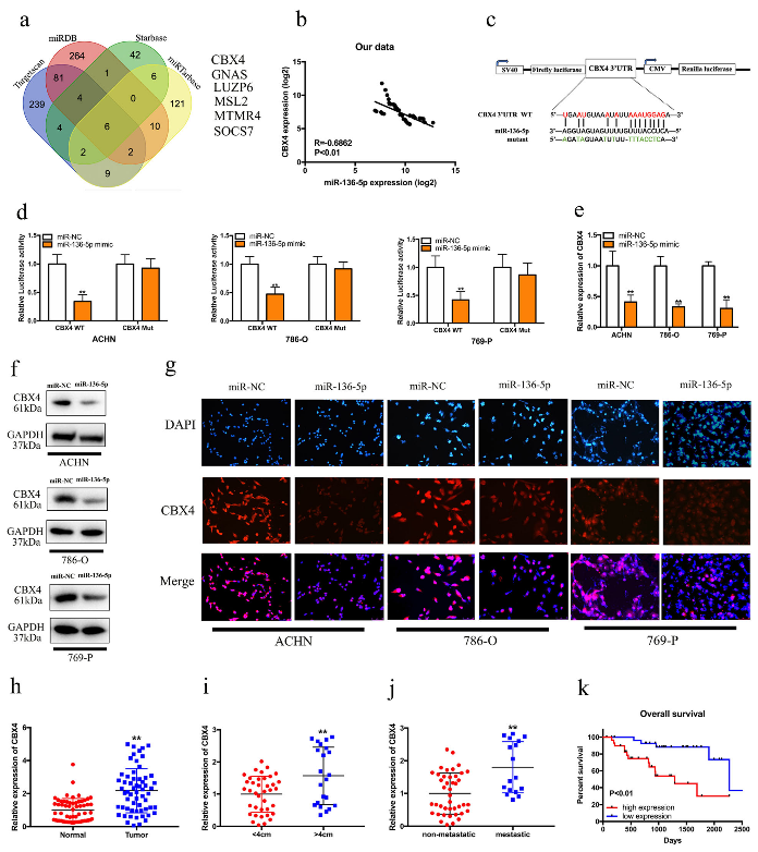
4 miR-136-5p通过下调CBX4来抑制RCC的进展
基于circTLK1与miR-136-5p之间的相互作用,作者将探索miR-136-5p在RCC中所扮演的角色。以前有研究表明,miR-136-5p作为一个抑癌分子,可以抑制RCC细胞的增殖、迁移和侵袭。使用TargetScan、miRDB、Starbase和miRTarBase数据库进行生信分析来寻找miR-136-5p的下游靶基因,将这四个数据库的分析结果取交集,选取CBX4、GNAS、LUZP6、MSL2、MTMR4和SOCS7作为miR-136-5p的潜在靶标进行下一步实验。作者对数据集进一步分析表明,miR-136-5p与CBX4表达呈负相关。接下来使用双萤光素酶报告基因实验证实,miR-136-5p可直接与CBX4 mRNA的3’UTR结合并抑制其表达。qPCR和WB实验表明过表达miR-136-5p会抑制CBX4 mRNA和蛋白水平。接下来,检测CBX4在RCC进程中的作用。与正常组织相比,RCC组织中的CBX4被上调,并发现CBX4的表达与肿瘤大小和术后转移呈正相关。此外,生存分析表示高表达CBX4的RCC患者总体生存率较低。

图5 CBX4是miR-136-5p的直接靶标
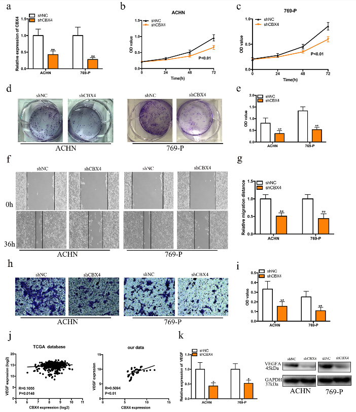
5 敲低CBX4可抑制RCC细胞的增殖、迁移和侵袭
接下来,作者研究CBX4在RCC细胞表型中的作用。使用shRNA来敲低RCC细胞中的CBX4,CCK-8、集落形成实验、划痕实验和transwell实验结果表明敲低CBX4会抑制RCC细胞的增殖、迁移和侵袭能力。此外,作者在TCGA数据库和本身的数据集中发现,CBX4 mRNA水平与VEGFA mRNA水平呈正相关。实验证明敲低CBX4会抑制VEGFA的mRNA和蛋白水平。

图6 敲低CBX4会抑制RCC细胞的增殖、迁移和侵袭
6 过表达CBX4会逆转敲低circTLK1对细胞增殖和转移的抑制作用
为了探讨circTLK1是否通过调节CBX4的表达来发挥其生物学功能,作者进行了回复试验。敲低circTLK1会显著抑制CBX4的mRNA和蛋白水平。CCK-8、划痕实验、集落形成试验和transwell分析显示,在敲低circTLK1的基础上,过表达CBX4会逆转敲低circTLK1对RCC细胞增殖、迁移和侵袭的抑制作用。

图7 过表达CBX4会逆转敲低circTLK1对RCC细胞增殖、迁移和侵袭的抑制作用
7 在体内,敲低circTLK1会抑制RCC细胞的生长和转移
为了研究circTLK1对体内RCC生长和肺转移的作用,将稳定转染shcircTLK1或shNC的RCC细胞注入裸鼠体内,以建立移植瘤和肺转移裸鼠模型。在移植瘤模型中,转染shcircTLK1细胞产生的肿瘤要小于转染shNC细胞产生的肿瘤。敲低circTLK1可显着抑制肿瘤体积和重量。qPCR和IHC实验表明,敲低circTLK1可抑制Ki67、CBX4和VEGFA的表达。此外,过表达CBX4逆转了敲低circTLK1诱导的细胞生长抑制。在肺转移裸鼠模型中,敲低circTLK1会导致肺转移明显减少。HE染色显示shcircTLK1组的肺肿瘤灶少于shNC组。总之,体内研究表明circTLK1可促进RCC的生长和转移。

图8 在体内敲低circTLK1会抑制RCC细胞的肿瘤发生和肺转移
参考文献:[1] Li J, Huang C, Zou Y, Ye J, Yu J, Gui Y. CircTLK1 promotes the proliferation and metastasis of renal cell carcinoma by sponging miR-136-5p. Mol Cancer. 2020;19(1):103. Published 2020 Jun 5. doi:10.1186/s12943-020-01225-2
.png)