三个主图show的都是同样的实验技术?照样发5分以上的文章
hsa_circ_0061140作为miR-370的sponge,促进FOXM1介导的卵巢癌细胞的增殖和转移
卵巢恶性肿瘤是女性生殖器官常见的恶性肿瘤之一,发病率仅次于子宫颈癌和子宫体癌而列居第三位。同时卵巢癌是第七种最常见的致命疾病妇科恶性肿瘤,每年会造成125,000人死亡。其中大约90%的卵巢癌是表面上皮—间质肿瘤,也称为卵巢上皮癌。卵巢上皮癌的死亡率占各类妇科肿瘤的首位,对妇女生命造成严重威胁。由于卵巢的胚胎发育、组织解剖及内分泌功能较复杂,早期症状不典型,术前鉴别卵巢肿瘤的组织类型及良恶性相当困难。卵巢上皮癌患者手术中发现肿瘤局限于卵巢的仅占30%,大多数已扩散到子宫,双侧附件,大网膜及盆腔各器官,所以在早期诊断上是一大难题。大量的研究表明上皮—间质转化(EMT)在肿瘤转移中起重要作用,因为获得侵袭性和转移能力是伴随的上皮特征丧失。 因此确定可抑制EMT的因素有助于开发有效的临床治疗卵巢癌的方法。
来自同济大学医学院附属同济医院的研究人员最近在Molecular Therapy: Nucleic Acid杂志(IF=5.66)上在线发表了题为“hsa_circ_0061140 knockdown reverses FOXM1-mediated cell growth and metastasis in ovarian cancer through miR-370 sponge activity”的研究,发现在卵巢癌中表达水平明显上调的hsa_circ_0061140,可以在体外明显促进卵巢癌细胞的增殖、迁移和侵袭,在体内促进卵巢癌的生长。其中的机制在于,hsa_circ_0061140作为miR-370的sponge,促进被miR-370抑制的FOXM1基因的表达,从而促进卵巢癌的增殖和转移。
推荐理由:本文在卵巢癌的circRNA测序结果挖掘了新的hsa_circ_0061140,将hsa_circ_0061140/ miR-370/ FOXM1轴连接起来,作为调节卵巢癌发生发展的机制之一。实验技术简单易学,思路清晰,目的套路明了。
1. 筛选需要研究的circRNA: 作者通过分析前人的卵巢癌研究中的circRNA测序结果,挖掘了hsa_circ_0061140在卵巢癌中表达水平出现异常上调情况,所以体外通过qRT-PCR分析对正常卵巢上皮细胞和卵巢癌细胞中的hsa_circ_0061140的表达水平进行验证,得出一致的结果。同时通过原位荧光杂交技术,定位了hsa_circ_0061140主要存在胞浆,也为后面研究该circRNA作为miRNA的sponge发挥功能奠定了基础。

2. 体外功能验证:既然已经确定了要研究的是hsa_circ_0061140,下一步研究其在体外对肿瘤增殖和转移的影响。通过CCK8实验检测癌细胞的增殖,划痕实验和transwell实验检测肿瘤细胞的迁移情况,发现经过转染siRNA敲低卵巢癌细胞SKOV3 and A2780中的hsa_circ_0061140的表达水平后,细胞的增殖和迁移能力都明显降低。同时作者还发现敲低hsa_circ_0061140的表达水平后,具有促进癌细胞增殖和侵袭的FOXM1和EMT相关基因Snail和vimentin的蛋白水平都明显下调,而与EMT负相关的E-cadherin蛋白水平明显上调,说明hsa_circ_0061140高表达与EMT正相关。

3. 机制研究:为了明确hsa_circ_0061140通过什么机制影响FOXM1和EMT相关基因Snail和vimentin的蛋白水平,作者通过TargetScanHuman database和circinteractome预测并筛选到了此前研究被报道过在卵巢癌中表达下调的miR-370。为进一步确定miR-370在hsa_circ_0061140介导卵巢癌细胞的增殖和侵袭中发挥的作用,通过CCK8实验检测癌细胞的增殖,划痕实验和transwell实验检测肿瘤细胞的迁移情况,利用miRNA抑制剂抑制了miR-370表达,促进了卵巢癌细胞的增殖和迁移,上调了FOXM1和EMT相关基因Snail和vimentin的蛋白水平,而下调了E-cadherin蛋白水平。而且在sicircRNA敲低hsa_circ_0061140表达的同时抑制miR-370表达,促进了卵巢癌细胞原本受抑制的增殖和迁移,上调了原本表达下调的FOXM1和EMT相关基因Snail和vimentin的蛋白水平,这说明了hsa_circ_0061140的下游靶标是miR-370,从而影响FOXM1的表达。

4. 荧光素酶报告基因也证明了hsa_circ_0061140 和miR-370的相互结合的能力。而通过原位荧光杂交实验证明,sicircRNA敲低hsa_circ_0061140表达会抑制吸附miR-370的能力。

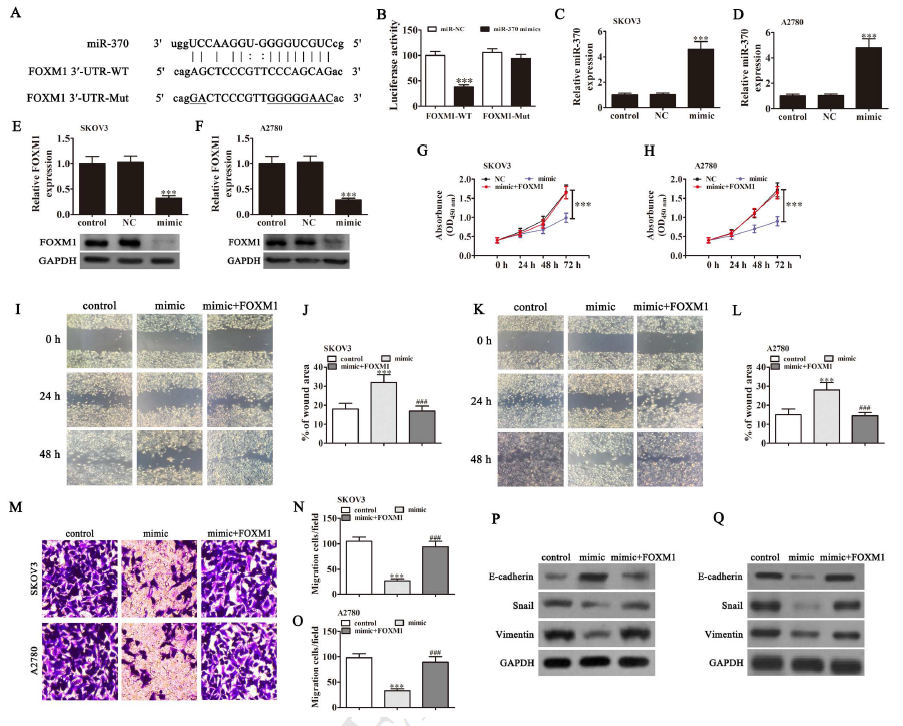
5. 通过数据库分析预测了FOXM1有可能是miR-370的潜在靶标。荧光素酶报告基因证实了miR-370 与FOXM1的3′-UTR 的结合。过表达miR-370可以明显抑制FOXM1的表达,抑制卵巢癌细胞的增殖和迁移能力。但是如果同时给予FOXM1过表达的话,这个抑制卵巢癌增殖和迁移的效应就会被逆转,说明miR-370 与FOXM1的表达水平呈负相关,而miR-370可以抑制FOXM1的表达。

6. 体内功能验证:hsa_circ_0061140表达水平被敲低的SKOV3卵巢癌细胞在裸鼠上的成瘤大小和能力明显降低,主要是因为敲低hsa_circ_0061140 的表达水平后,增加miR-370的表达水平,抑制FOXM1的表达,同时降低了与EMT正相关的Snail和vimentin的蛋白水平,而上调了E-cadherin蛋白水平。

参考文献
- Chen Q, Zhang J, He Y, Wang Y, hsa_circ_0061140 knockdown reverses FOXM1-mediated cell growth and metastasis in ovarian cancer through miR-370 sponge activity, Molecular Therapy: Nucleic Acid (2018), doi: 10.1016/j.omtn.2018.08.010.
.png)