这次和大家分享的是发表在Cell Death & Disease.期刊上的circRNA研究,研究揭示RNA结合蛋白KHDRBS3和环状RNA—cDENND4C在与胶质瘤细胞共培养的内皮细胞(GECs)中表达上调,KHDRBS3提高cDENND4C的稳定性,而cDENND4C通过
海绵miR-577,上调被miR-577负调控的细胞紧密连接相关基因ZO-1, occludin和claudin-1的表达,进而调控血管—肿瘤屏障(BTB)对于化疗药(如阿霉素DOX)的通透性,影响胶质瘤的化疗效果。该研究的通讯作者是来自中国医科大学生命科学院的王萍副教授。
BTB屏障的存在可以影响大分子化疗抗癌药对于恶性胶质瘤的治疗效果。作者为寻找能调控BTB屏障通透性的分子和相关机制,基于前人的研究:①RNA结合蛋白KHDRBS3是STAR家族的一员,具有组织特异性,在脑组织中富集表达,在成神经管细胞瘤细胞和组织明显上调表达,其可通过KH RNA结合区域结合RNAs调控靶基因的选择性剪切;②与HIF1α相关的环状RNA—cDENND4C表达水平越高,乳腺癌细胞的成瘤效果越好。另外深度测序发现在诱导缺氧12h和24h后血管内皮细胞中cDENND4C表达水平明显升高;③miR-577在多种肿瘤表达下调,包括胶质母细胞瘤。CircInteractome数据库预测发现cDENND4C与miR-577可能存在相互结合位点。
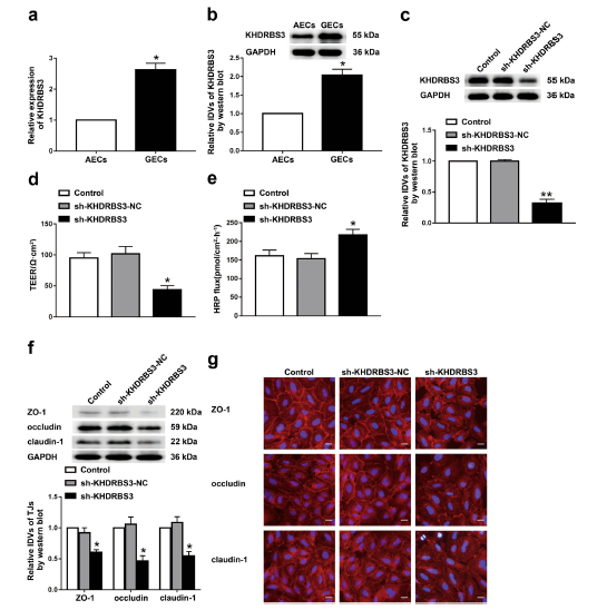
1. KHDRBS3在GECs中高表达,而敲低KHDRBS3增加BTB屏障的通透性
为了在体外研究调控BTB通透性的基因,作者构建了BTB和BBB模型,类似于transwell实验,BTB模型是指在6孔板铺U87胶质瘤细胞后,在膜上的基质胶中接种不同基因过表达或者敲低的内皮细胞( GECs);而BBB模型则是将U87细胞换成NHAs星形胶质细胞,这时的内皮细胞则被称为AECs。相比于AECs,GECs细胞中的KHDRBS3 mRNA和蛋白表达水平明显上调。利用两种体外模型,作者敲低KHDRBS3表达后,BTB屏障的TEER值明显降低(反映屏障的完整性被破坏),HRP flux明显增加(反映屏障的通透性增加);同时GECs细胞中紧密连接相关基因ZO-1, occludin, 和 claudin-1 的mRNA和蛋白表达水平明显下调;IF染色紧密连接蛋白的连续分布被打断,进一步说明在GECs细胞中敲低KHDRBS3表达可明显增加BTB屏障的通透性。

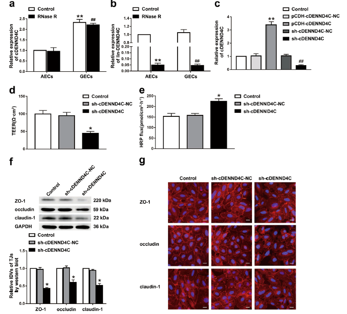
2. cDENND4C在GECs中高表达,而敲低cDENND4C可增加BTB屏障的通透性
相比于AECs,GECs细胞中的cDENND4C表达水平明显上调。为进一步探究cDENND4C对于BTB屏障通透性的影响,利用BTB体外模型,作者在GECs中敲低cDENND4C表达后,BTB屏障的TEER值明显降低,HRP flux明显增加,屏障的完整性被破坏和通透性增加;机制方面,敲低cDENND4C表达可明显下调ZO-1, occludin, 和 claudin-1 的蛋白表达水平;IF染色也发现紧密连接蛋白的连续分布被打断,进一步说明在GECs细胞中敲低cDENND4C表达可明显增加BTB屏障的通透性。

3. KHDRBS3通过调控cDENND4C表达影响BTB屏障的通透性
既然KHDRBS3和cDENND4C都可影响BTB屏障的通透性,那么两者之间存在什么联系?通过circBase和RBP map数据库预测,发现cDENND4C上包含推测的KHDRBS3结合位点。当敲低KHDRBS3表达时,cDENND4C的mRNA水平出现下调。首先IP结果显示KHDRBS3沉淀复合物可富集cDENND4C;其次,cDENND4C 的pull-down结果显示cDENND4C和KHDRBS3之间存在结合作用。而且RT-qPCR实验显示敲低KHDRBS3表达可明显将cDENND4C 的半衰期从55h缩短为33h,提示KHDRBS3参与维持cDENND4C的稳定性。
为进一步研究KHDRBS3 是否会通过调控cDENND4C表达影响 BTB的通透性,当敲低KHDRBS3表达,BTB屏障的TEER值明显降低,HRP flux明显增加,屏障的完整性被破坏和通透性增加;如果同时过表达cDENND4C可明显逆转屏障通透性增加和ZO-1, occludin, 和 claudin-1 的蛋白水平下调的情况;如果同时敲低cDENND4C表达,则加重屏障通透性增加和ZO-1, occludin, 和 claudin-1 的蛋白水平下调的情况。

4. MiR-577在GECs中低表达,参与调控BTB屏障的通透性
相比于AECs,GECs中MiR-577表达水平明显下调。敲低MiR-577表达后BTB屏障的TEER值明显降低,HRP flux明显增加,屏障的完整性被破坏和通透性增加。TargetScan数据库预测发现ZO-1, occludin, 和 claudin-1 mRNA 3′-UTR中均存在miR-577结合位点。双荧光素酶报告基因实验显示miR-577可调控ZO-1, occludin, 和 claudin-1 3′-UTR的荧光素酶活性,提示miR-577可结合到三者的3′-UTR,靶向调节其表达。机制方面,过表达MiR-577可明显降低ZO-1, occludin, 和 claudin-1 的蛋白水平,而敲低MiR-577表达则出现相反的结果。IF染色也证明了过表达MiR-577打断这些紧密连接蛋白的分布,而敲低MiR-577表达则出现相反的结果。

5. cDENND4C与miR-577相互作用,调控BTB屏障的通透性
通过CircInteractome数据库预测,发现cDENND4C序列上存在3个miR-577结合位点,提示cDENND4C有可能作为miR-577的海绵,进而调控BTB屏障的通透性。RIP结果显示Ago2复合物中存在cDENND4C富集的情况,而敲低miR-577表达则明显降低cDENND4C在其中的表达。双荧光素酶报告基因实验证明miR-577与cDENND4C存在相互结合作用。利用BTB体外模型,敲低cDENND4C表达后TEER值明显降低,HRP flux明显增加,屏障的完整性被破坏和通透性增加;而同时敲低miR-577表达则明显逆转该BTB屏障通透性增加的效应。

6. 靶向KHDRBS3, cDENND4C和 miR-577调控BTB屏障通透性,提高化疗效果
如图a构建相应的BTB模型,不同组之间的差异在于GECs细胞经过KHDRBS3敲低, cDENND4C敲低和/或 miR-577敲低/过表达处理,添加DOX治疗观察U87细胞的凋亡情况。流式结果显示,敲低KHDRBS3或者cDENND4C表达或者过表达miR-577,可促进癌细胞凋亡;而过表达cDENND4C或者敲低miR-577表达则会减轻癌细胞凋亡的情况。

小结:已有研究证明RNA结合蛋白通过调节特定非编码RNAs表达,影响血管内皮细胞的功能。作者挑选了在脑组织中特异性表达的RNA结合蛋白KHDRBS3,研究其对于胶质瘤BTB屏障的影响。越来越多的研究也表明circRNAs在内皮细胞中发挥重要的调节作用。与HIF1α相关的环状RNA—cDENND4C表达水平越高,乳腺癌细胞的成瘤效果越好。深度测序发现在诱导缺氧12h和24h后血管内皮细胞中cDENND4C表达水平明显升高。进一步的circBase和RBP map数据库预测,cDENND4C与 KHDRBS3之间可能存在结合。而也有大量研究表明,miRNAs调节内皮细胞的增殖和迁移,参与调节内皮屏障的通透性。miR-577作为一个肿瘤抑制基因,与多种肿瘤的发生发展相关。CircInteractome数据库预测cDENND4C可能与miR-577结合。接着TargetScan数据库预测miR-577可能靶向ZO-1, occludin, 和 claudin-1 3′-UTR。KHDRBS3和cDENND4C在GECs中表达上调,而miR-577在GECs中表达下调,KHDRBS3提高cDENND4C的稳定性,而cDENND4C通过海绵miR-577,上调被miR-577负调控的细胞紧密连接相关基因ZO-1, occludin和claudin-1的表达,进而调控血管—肿瘤屏障(BTB)对于化疗药(如阿霉素DOX)的通透性,影响胶质瘤的化疗效果。
参考文献
1. Peiqi Wu, Yang Gao, Shuyuan Shen, Yixue Xue, Xiaobai Liu, Xuelei Ruan, Lianqi Shao, Yunhui Liu & Ping Wang. KHDRBS3 regulates the permeability of blood–tumor barrier via cDENND4C/miR-577 axis. Cell Death Dis. 2019 Jul 11;10(7):536. doi: 10.1038/s41419-019-1771-2.
.png)