近日,华中科技大学童强松教授和郑丽端教授联袂发表了两篇大于10分的circRNA研究论文,分别在Molecular Cancer(一区,IF=10.679)和EMBO Molecular Medicine(一区,IF=10.624)杂志,下面就让我们一起了解一下这两篇文章的精彩内容:
Molecular Cancer:Circ-HuR通过抑制CNBP转录激活作用抑制HuR蛋白表达
近日,童强松教授和郑丽端教授团队也在Molecular Cancer杂志上发表了题目为Circ-HuR suppresses HuR expression and gastric cancer progression by inhibiting CNBP transactivation的论文。

先前的研究表明,circAGO2通过激活HuR(human antigen R)来驱动胃癌的进展。然而,HuR衍生的circRNA在胃癌进展中的功能和潜在机制尚不清楚。该研究通过实时定量RT-PCR检测HuR来源的circRNA,并通过Sanger测序进行验证。并应用生物素标记的RNA pull-down,质谱,RNA免疫沉淀,RNA电泳迁移率变化和体外结合测定法来鉴定与circRNA相互作用的蛋白质。随后通过染色质免疫沉淀,双重荧光素酶测定,实时定量RT-PCR和western印迹测定观察基因表达调节。通过gain- and loss-of-function研究,以观察circRNA及其蛋白伴侣在体外和体内对胃癌细胞生长,侵袭和转移的影响。
Circ-HuR(hsa_circ_0049027)主要在细胞核中检测到,并在胃癌组织和细胞系中下调。circ-HuR的异位表达在体外和体内均抑制胃癌细胞的生长,侵袭和转移。从机理上讲,circ-HuR与CNBP(CCHC-type zinc finger nucleic acid binding protein)相互作用,并随后抑制其与HuR启动子的结合,从而导致HuR的下调和肿瘤进展的抑制。
总之,该研究表明,circ-HuR可以抑制CNBP促进的HuR表达和胃癌的发展,并可能成为胃癌的潜在治疗靶标。

circ-HuR抑制肿瘤发展的潜在机制 (1)
EMBO Molecular Medicine:转录因子CUX1来源circRNA调控糖酵解途径
神经母细胞瘤(Neuroblastoma,NB)是由原始神经引起的恶性肿瘤,占儿童癌症相关死亡率的15%。对于高风险的NB,尽管采取了多种治疗方法,但临床结果仍然较差(2)。即使存在充足的氧气,肿瘤细胞也会摄取大量葡萄糖并将其转化为乳酸,这被称为有氧糖酵解或Warburg效应(3)。致癌基因(c-Myc)的激活或肿瘤抑制因子(p53)的失活致使有氧糖酵解的转运蛋白和代谢酶异常表达(4, 5)。但是,NB中有氧糖酵解的转录调节因子的鉴定仍然不清楚。环状RNA(circRNA)是一类新型内源非编码RNA,可以充当microRNA(miRNA)海绵,转录和剪接的调控因子或RNA结合蛋白(RBP)的伴侣(6, 7)。然而,circRNA在肿瘤进程有氧糖酵解中的作用仍然不清楚。
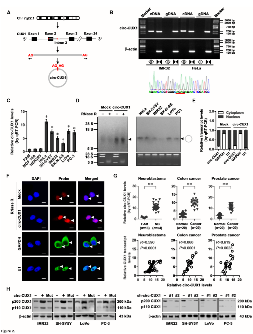
最近,华中科技大学同济医学院附属协和医院的童强松教授和郑丽端教授团队鉴定转录因子CUX1(CUT-like homeobox 1)促进NB中有氧糖酵解和肿瘤进程,揭示CUX1生成的含内含子的环状RNA(circ-CUX1)在肿瘤发生和侵袭中的致癌功能。相关研究结果以Therapeutic targeting of circ-CUX1/EWSR1/MAZ axis inhibits glycolysis and neuroblastoma progression为题发表在EMBO Molecular Medicine杂志上。

该研究通过结合由88例NB病例的微阵列数据库鉴定的8个差异表达的糖酵解基因以及与临床特征相关的52个转录因子进行重叠分析,发现CUX1是按潜在靶标数量排名最高的转录因子。研究发现,CUX1促进有氧糖酵解和肿瘤进程。

CUX 1促进有氧糖酵解和NB中的肿瘤进程(8)
由CUX1产生的一个circ-CUX1(hsa_circ_013281)在NB组织和细胞系中上调,增强CUX1转录水平的表达,并在肿瘤进展中发挥致癌作用。

Circ-CUX1上调并增强了NB中CUX1的表达(8)
circ-CUX1通过与EWS RNA结合蛋白1(EWSR1)结合并促进EWSR1与MAZ(MYC-associated zinc finger protein)的相互作用,从而促进NB细胞的有氧糖酵解,生长和侵袭,从而导致MAZ反激活以及 CUX1和其他与肿瘤进程相关的基因的转录变化,表明circ-CUX1/EWSR1/MAZ可以作为有氧糖酵解和NB进程的治疗靶标。
抑制circ-CUX1-EWSR1相互作用或慢病毒介导circ-CUX1敲低的抑制肽(EIP-22)抑制NB细胞的有氧糖酵解,肿瘤发生和侵袭性。EIP-22和靶向HK2,GPI或GAPDH的糖酵解抑制剂(2-DG或3-BP)的联合给药在抑制NB细胞的生长和侵袭性方面发挥了协同作用。

circ-CUX1促进的肿瘤进展的示意图(8)
总之,该研究升高的CUX1及其产生的circ-CUX1与NB患者的不良结果相关,并在有氧糖酵解和肿瘤进展中发挥致癌作用。从机理上讲,circ-CUX1与EWSR1蛋白结合以促进MAZ反式激活,从而导致CUX1和其他与NB进展相关的基因发生转录改变。这项研究扩展了我们对转录因子及其产生的circRNA对有氧糖酵解调控的知识,并表明circ-CUX1/EWSR1/MAZ可能是NB的潜在治疗靶标。
参考文献
1. F. Yang et al., Circ-HuR suppresses HuR expression and gastric cancer progression by inhibiting CNBP transactivation. Molecular cancer 18, 158 (2019).
2. G. M. Brodeur, Neuroblastoma: biological insights into a clinical enigma. Nat Rev Cancer 3, 203-216 (2003).
3. D. Hanahan, R. A. Weinberg, Hallmarks of cancer: the next generation. Cell 144, 646-674 (2011).
4. H. Shim et al., c-Myc transactivation of LDH-A: implications for tumor metabolism and growth. Proceedings of the National Academy of Sciences of the United States of America 94, 6658-6663 (1997).
5. K. Bensaad et al., TIGAR, a p53-inducible regulator of glycolysis and apoptosis. Cell 126, 107-120 (2006).
6. E. Lasda, R. Parker, Circular RNAs: diversity of form and function. Rna 20, 1829-1842 (2014).
7. Z. Li et al., Exon-intron circular RNAs regulate transcription in the nucleus. Nature structural & molecular biology 22, 256-264 (2015).
8. H. Li et al., Therapeutic targeting of circ-CUX1/EWSR1/MAZ axis inhibits glycolysis and neuroblastoma progression. EMBO Mol Med, e10835 (2019).
.png)