胃癌(GC)仍然是一个影响人类健康的主要威胁,是第四常见的癌症和癌症相关死亡的第三大原因。 尽管在诊断和诊断治疗取得很多进展后,胃癌患者的预后仍相对较差。由于肿瘤出现转移和复发,在大多数国家患者的5年总生存率低于40%。 在过去几十年,已有大量研究报道,非编码RNA(ncRNAs),包括microRNA(miRNA)和长非编码RNA(lncRNA)在GC患者中出现表达失调,提示其具有潜在的临床应用价值。最近的研究已经表明,在GC,肺癌,肝细胞癌和结直肠癌中,环状RNA(circRNA)异常表达并参与癌的发生症发展。 因此,寻找表达失调的circRNA并发现新的分子治疗GC的机制和治疗GC靶点是必不可少的。

来自上海交通大学附属第六人民医院的朱金水教授研究团队于Mol Cancer(IF=7.776)杂志在线发表题为“Circular RNA YAP1 inhibits the proliferation and invasion of gastric cancer cells by regulating the miR-367-5p/p27 Kip1 axis”的研究,发现了胃癌GC相关的抑癌分子circYAP1在胃癌组织中表达下调,其中的主要机制是circYAP1海绵吸附miR-367-5p,促进细胞周期依赖性激酶抑制分子—p27 Kip1的表达,从而抑制胃癌的发生发展。
1. circYAP1表达水平与胃癌发生的临床相关性
RT-qPCR和FISH实验证明胃癌组织中circYAP1的表达水平明显下降,而且早期胃癌组织中circYAP1的表达水平高于晚期胃癌组织的;无论在早期还是晚期胃癌患者,circYAP1表达高的患者总体生存率明显高于circYAP1表达低的患者的;在给予临床化疗条件下,circYAP1表达高的患者临床预后都明显高于circYAP1表达低的患者的。
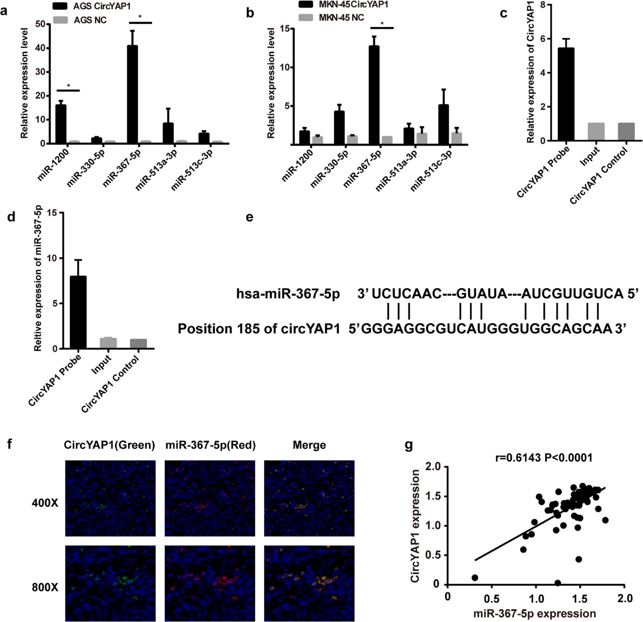
2. circYAP1是否与miR-367-5p结合?
由于定位于胞浆的circRNA一般会与miRNA结合,发挥调控基因表达的功能,所以作者通过CircInteractome 和CircNet数据库预测了可以结合circYAP1的5种miRNA(miR-1200, miR-330-5p, miR-367-5p, miR-513a-3p和miR-513c-3p);接着在胃癌细胞株(AGS和MKN-45)过表达circYAP1后,RT-qPCR验证发现只有miR-367-5p都在两种细胞中表达上调。通过RIP-qPCR分析发现circYAP1可以结合miR-367-5p;FISH实验也证明了两者可以相互结合;而且胃癌组织中circYAP1和miR-367-5p的表达水平成正相关。

3. 过表达circYAP1抑制胃癌细胞的增殖和侵袭
那么circYAP1结合miR-367-5p后会对胃癌细胞有什么影响?在AGS和MKN-45胃癌细胞中过表达circYAP1后,CCK增殖实验和EdU实验证明细胞的增殖能力明显降低;当同时转染miR-367-5p mimics,细胞的增殖能力得到恢复;过表达circYAP1后,细胞的克隆形成能力和侵袭能力明显降低,而同时转染miR-367-5p mimics,细胞的克隆形成能力和侵袭能力却增强;可是circYAP1并不影响细胞的凋亡。

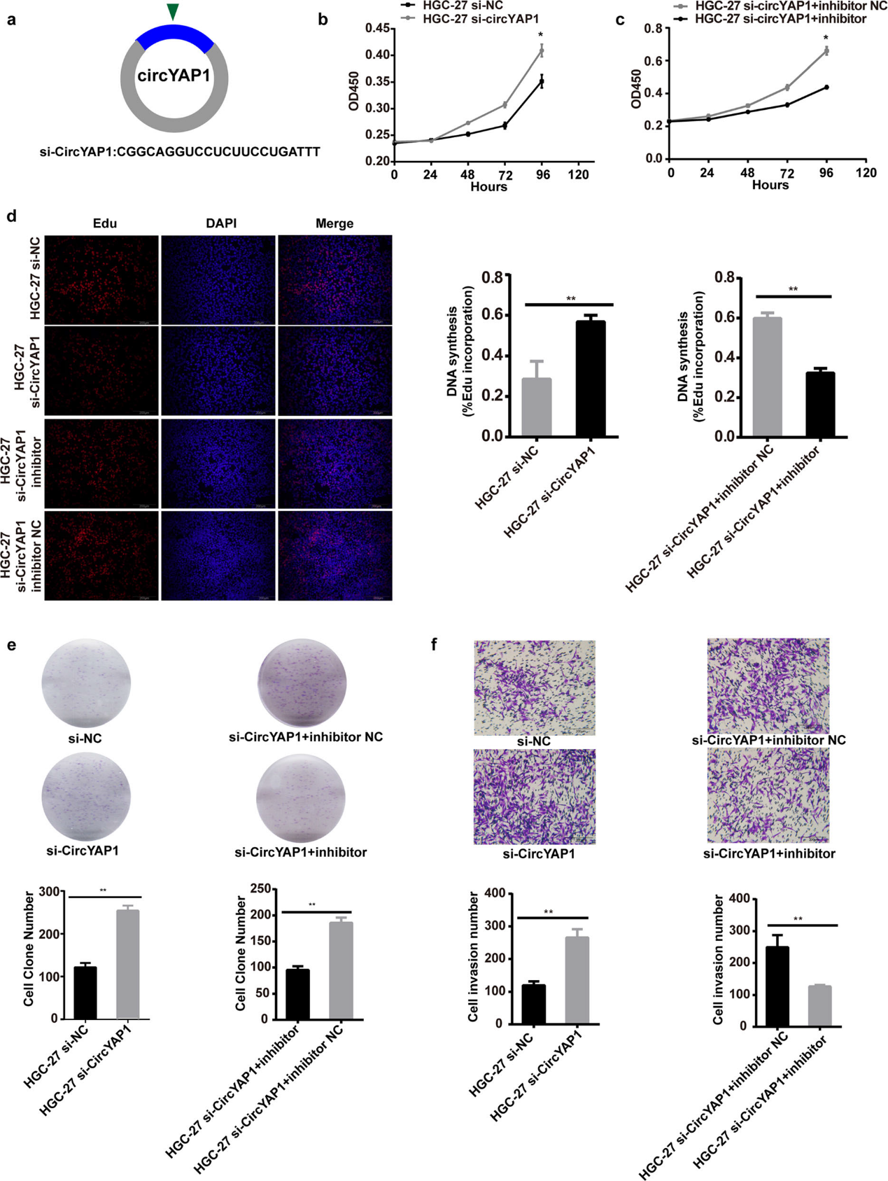
既然过表达circYAP1表达抑制胃癌细胞的增殖和侵袭,那么敲低circYAP1表达是否会促进细胞增殖和侵袭?在高表达circYAP1的HGC-27胃癌细胞中敲低circYAP1表达后,细胞的增殖能力、克隆形成能力和侵袭能力明显增强;当同时转染miR-367-5p抑制剂,细胞的增殖能力、克隆形成能力和侵袭能力却降低。

5. circYAP1海绵吸附miR-367-5p,其影响下游的靶基因是什么?
通过Targetscan预测了miR-367-5p的最有可能的靶基因是p27 Kip1,荧光素酶报告基因实验miR-367-5p可以结合WT-p27 Kip1 的3’UTR区域,而不会结合突变的p27 Kip1 的3’UTR;过表达circYAP1可以促进P27的表达,同时转染miR-367-5p mimics会抑制P27的表达;敲低circYAP1明显抑制P27的表达,同时给予miR-367-5p抑制剂会促进P27的表达。
过表达circYAP1的MKN-45细胞在小鼠体内成瘤能力明显降低,瘤体大小明显减小;HE染色和IHC分析证明了过表达circYAP1明显抑制肿瘤的增殖和肿瘤的形成。

小结:作者结合已发表研究和CirNet分析挖掘到来源于YAP1基因的circYAP1,YAP1基因已被报道参与胃癌细胞的增殖、迁移和侵袭,但还没有研究报道过circYAP1对于胃癌的作用。本文则发现了胃癌组织中circYAP1表达水平下调,海绵吸附miR-367-5p的能力降低,导致游离的miR-367-5p明显增多,p27 Kip1表达明显下调,细胞周期无法被抑制,细胞的增殖、克隆形成能力和侵袭能力则增强,促进胃癌的发生和进展,提示了YAP1基因发挥致癌效应的新机制,同时也为胃癌治疗提供了新的靶点。
参考文献
1. Liu H, et al. Circular RNA YAP1 inhibits the proliferation and invasion of gastric cancer cells by regulating the miR-367-5p/p27 Kip1 axis. Mol Cancer. 2018 Oct 18;17(1):151. doi: 10.1186/s12943-018-0902-1.
.png)