热烈祝贺浙江大学医学院附属邵逸夫医院蔡秀军教授团队在Cell Death and Disease杂志发表了题为《Circular RNA expression is suppressed by androgen receptor (AR)-regulated adenosine deaminase that acts on RNA (ADAR1) in human hepatocellular carcinoma》的论文,该研究成果中circRNA过表达载体由吉赛生物提供。
11月16日,Cell Death and Disease杂志发表了Cell Death and Disease浙江大学医学院附属邵逸夫医院蔡秀军教授团队的文章,文章介绍了雌激素受体(AR)通过正向调节RNA编辑酶ADAR1降低circular RNA表达,进而影响肝癌细胞生长。蔡秀军教授和梁霄主任医师是本文的共同通讯作者。

本文思路与结论
肝癌具有明显的性别差异但是这是差异背后的机制仍然未知,雌激素受体(AR)被认为是重要的原因之一;同时环状RNA(circRNA)在肿瘤中的作用仍然不十分明确,本文正是围绕这两点开展研究的,作者通过circRNA 芯片分析了肝癌细胞中AR对circRNA表达的影响,进一步研究发现AR通过上调ADAR1 p100抑制circRNA表达。而AR能够作为转录因子结合到ADAR1的启动子区。ADAR1的表达是肝癌患者的一个预后因子并且与AR表达正相关。另外,作者还详细研究来受AR/ADAR1调控的一个circRNA分子-CircARSP91,CircARSP91能够在体内和体外水平抑制肝癌细胞生长。本文示意图如下:

AR抑制肝癌细胞中circRNA表达
作者通过RT-PCR检测了一些已经证实的circRNAs,结果发现在肝癌细胞(图1A,B)和正常肝细胞(图1C)中,过表达AR大部分circRNAs表达降低,敲降AR大部分circRNAs表达升高。而在人肧肾细胞细胞293T及胆囊癌细胞SD中过表达AR对circRNAs表达无影响(图1D)。另外,作者通过circRNA 芯片发现敲降AR有331种circRNA表达升高,177种circRNA表达降低(倍数≥ 2.0, P<0.05)(图1E,F)

图1 AR抑制肝癌细胞中circRNA表达(来自[1])
AR通过上调ADAR1 p110调节肝癌细胞中circRNA表达
根据已有文献报道,AR能够调节ADAR1及QKI表达,而ADAR1及QKI能够参与circRNA成熟过程进而广泛影响circRNA表达。因此,作者在三种肝癌细胞系中检测AR对ADAR1 p100、ADAR1 p150及QKI表达的影响,结果发现在两种细胞中AR诱导ADAR1 p110表达升高,而对ADAR1 p150及QKI表达无影响(图2A,B),接着作者在另外几种细胞系中进行了验证(图2C)。顺铂处理后ADAR1 p100在AR阳性的细胞中表达降低,而在AR阴性的细胞中表达无变化(已知顺铂处理能够抑制AR表达)(图2D)。接下来,作者通过挽救实验(rescue assays)证实AR通过上调ADAR1 p110调节肝癌细胞中circRNA表达(图2F)

图2 AR通过上调ADAR1 p110调节肝癌细胞中circRNA表达(来自[1])
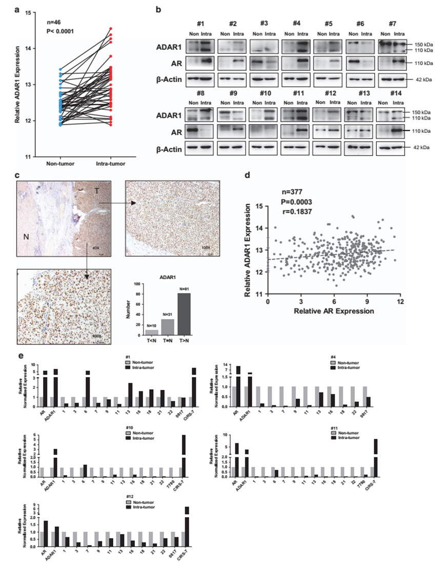
ADAR1在肝癌组织中表达上调并与AR相关
通过分析TCGA数据库中的数据发现ADAR1在肝癌组织中表达上调(图3A),通过western blot及免疫组化分析发现ADAR1在肝癌组织中表达上调并与AR正相关(图3B,C,D)。另外,在5对肝癌与癌旁组织中检测14种circRNA表达,结果发现除CIRS-7外,其余circRNA在肝癌组织中表达下调(图3E)。这些结果表明ADAR1高表达可能导致多种circRNA在肝癌组织中表达下调。

图3 ADAR1在肝癌组织中表达上调并与AR相关(来自[1])
ADAR1的预后价值
接着,作者对83个病人的肝癌组织进行免疫组化染色并结合临床随访数据进行分析,结果表明ADAR1高表达预示预后不良并且较易复发和进展(图4)。

图4 ADAR1的预后价值(来自[1])
AR通过结合ADAR1 p100的启动子区调节其表达
接下来,作者通过ChIP及luciferase实验证实AR能够结合在ADAR1 p100启动子区进而调节其表达(图5)

图5 AR通过结合ADAR1 p100的启动子区调节其表达(来自[1])
AR/ADAR1信号通路调节CircARSP91表达进而影响肝癌细胞生长
作者在AR敲降后表达升高5倍以上的circRNA中挑选了其中五种(这五种来自同一个基因)进行验证,结果发现只有hsa_circ_0085154能够抵抗RNase R消化(图6C)。接着作者研究发现AR通过ADAR1调节CircARSP91表达(图6D)。克隆形成实验(图6E)、MTT(图6F)及裸鼠成瘤实验(图6G)结果表明CircARSP91能够抑制肿瘤生长。

图6 AR/ADAR1信号通路调节CircARSP91表达进而影响肝癌发生发展(来自[1])
这篇文章工作量很大,但思路很清楚。首先作者通过芯片及RT-PCR实验发现AR抑制肝癌细胞中circRNA表达,而AR能够调节ADAR1及QKI表达, ADAR1及QKI又参与circRNA成熟过程进而广泛影响circRNA表达,顺理成章作者研究了AR是否通过调节ADAR1影响circRNA表达并得到证实。接着作者在病人样本中做了研究发现ADAR1在肝癌组织中表达上调并与AR正相关,并且ADAR1高表达的病人预后较差。然后作者发现AR是通过结合ADAR1 p100启动子区调节其表达的。最后作者详细研究了受AR/ADAR1信号通路调节的CircARSP91在体内体外对肝癌细胞生长的影响。最终证明了circRNA在肝癌发生中的作用并为肝癌可能的治疗方案提供了一个新的角度。
参考文献:
1. Shi, L., et al., Circular RNA expression is suppressed by androgen receptor (AR)-regulated adenosine deaminase that acts on RNA (ADAR1) in human hepatocellular carcinoma. Cell Death Dis. 2017 Nov 16;8(11):e3171.
.png)