图片摘要:circSATB2通过miR-326/FSCN1轴促进非小细胞肺癌的进展
2020年6月3日,广州医科大学的蒋义国教授在Molecular Cancer(IF=10.679)杂志上发表了一篇题为“Circular RNA circSATB2 promotes progression of non-small cell lung cancer cells”的文章,阐述环状RNA circSATB2通过miR-326/FSCN1轴促进非小细胞肺癌的进展。此外,它还通过外泌体参与细胞间通讯,并可能成为诊断非小细胞肺癌的潜在生物标志物([1])。

肺癌在世界范围内具有很高的发病率和死亡率,其中非小细胞肺癌(NSCLC)占病例的85%。尽管对该领域有广泛的研究和进展,但肺癌的治疗效果仍不显著,仍需进一步完善。本篇文章中作者发现NSCLC细胞和组织中高表达的circSATB2,通过miR-326/肌动蛋白集束蛋白1(FSCN1)轴促进癌症的进展。此外,circSATB2还通过外泌体参与细胞间通讯,并诱导正常人支气管上皮细胞异常增殖。最后,外泌体circSATB2可作为NSCLC的潜在血清标志物。
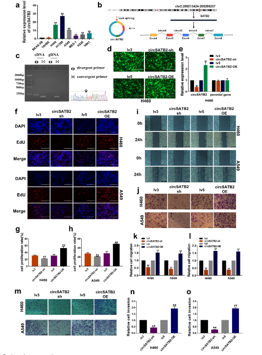
1 高表达的circSATB2促进NLCSC细胞增殖、迁移和侵袭
外泌体是由不同类型细胞分泌的直径为40-160 nm的胞外囊泡,具有转运脂质、蛋白质、DNA和非编码RNA的作用。来源于宿主细胞的外泌体可被近端或远端细胞所摄取,并在受体细胞中发挥其生物学作用。据报道circRNA可以装载到外泌体内并转移到受体细胞中,从而进一步影响疾病的发展。为了探索外泌体运送circRNA是否也在NSCLC中发挥作用,作者在exoRBase数据库中选取了7个circRNA,它们在癌症外泌体中高表达。为了确定这些外泌体circRNA是否在肺癌中起作用,作者评估了它们在正常人支气管上皮细胞(BEAS-2B和16HBE细胞)和NLCSC细胞(H1299、H226、MES-1、H460、H661和A549细胞)中的表达水平。比较于BEAS-2B细胞,circ000892(命名为circSATB2)在H460、A549 和H1299细胞中高表达,表明它可能在NLCSC中扮演着重要的角色,选取它做进一步研究。
circSATB2由SATB2的外显子4到外显子8组成,位于2号染色体q33.1。为了证明circSATB2作为环状RNA的基本特征,设计并合成发散引物来特异性扩增circSATB2,证明反向剪接的存在。RNase R处理,来证明circSATB2对RNase R的抗性。使用过表达和敲低的方法来探索circSATB2在NLCSC细胞中的功能。构建过表达和敲低circSATB2的慢病毒载体转染NLCSC细胞,转染效率使用qPCR和荧光显微镜证实。EdU染色、划痕实验、Transwell迁移和侵袭分析表明,过表达或敲低circSATB2会导致细胞增殖、侵袭和迁移能力的增强或下降。这些结果表示,circSATB2在NLCSC细胞中高表达,并显着影响其细胞增殖、迁移和侵袭。

图1 circSATB2促进NCSLC细胞的增殖、迁移和侵袭
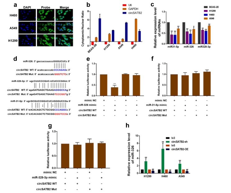
2 在NSCLC细胞中,circSATB2直接结合miR-326并调节其表达
为了进一步探讨circSATB2调控NSCLC细胞增殖、迁移和侵袭的分子机制,作者通过ORF finder分析circSATB2的蛋白编码能力,结果表明circSATB2不能编码蛋白质。接下来,作者设计了标记6-FAM的特异性circSATB2探针,通过原位杂交检测其细胞内分布,结果表明circSATB2主要分布在细胞质中。
以上结果表明,circSATB2可能在转录后水平发挥作用。CSCD显示circSATB2与AGO2可以相互作用,表明circSATB2和miRNA之间存在联系。使用RegRNA和CSCD预测可结合circSATB2的miRNA。然后,选择miR31-5p、miR-326和miR328-3p做下一步研究,据报道它们与癌症的进展有关。通过qPCR检测这三种miRNA在正常BEAS-2B、H460、A549和H1299细胞中的表达水平,与BEAS-2B细胞相比,这三个基因在H460、A549和H1299细胞中均下调。接下来,进行双萤光素酶报告基因分析,结果表明,仅仅miR-326可以与circSATB2直接结合。qPCR显示过表达或敲低circSATB2会导致NSCLC细胞中miR-326水平的下降或上升,表明circSATB2可以负调控miR-326的表达。总而言之,circSATB2主要位于细胞质中,通过直接与miR-326结合并负调控其表达,从而在转录后水平发挥作用。

图2 circSATB2直接与miR-326结合并调节miR-326在NSCLC细胞中的表达
3 circSATB2通过miR-326来调节FSCN1表达
为了寻找miR-326下游靶基因,作者使用miRBase和TargetScan预测到133个潜在的靶基因。其中FSCN1和GRB2相关的结合蛋白1(GAB1),据报道与肺癌的进展有关,选取二者做进一步研究。采用过表达和敲低的方法检测circSATB2和miR-326是否对NSCLC细胞中FSCN1和GAB1的表达具有调控作用。结果表明FSCN1被circSATB2正调控和被miR-326负调控,而circSATB2和miR-326的变化并没有影响GAB1的表达水平。
为了证明circSATB2是通过miR-326来调节FSCN1表达,作者进行了回复实验。将miR-326模拟物和过表达circSATB2的慢病毒载体共转染至NSCLC细胞中,使用qPCR来检测FSCN1 mRNA水平。结果表明,在过表达circSATB2的基础上,同时过表达miR-326会部分消除过表达circSATB2对FSCN1表达的促进作用。接下来,使用双萤光素酶报告基因实验证实miR-326可以直接与FSCN1 mRNA的3’UTR结合从而抑制其翻译。相关分析表明circSATB2与FSCN1 呈正相关。此外,通过WB进一步证实circSATB2上调FSCN1表达,而miR-326下调FSCN1表达。以上实验结果得出结论,circSATB2是通过miR-326来调控FSCN1的表达。

图3 circSATB2通过miR-326调节FSCN1表达
4 circSATB2、miR-326和FSCN1在NSCLC组织中的表达
通过qPCR检测59组成对的NSCLC和正常邻近组织中circSATB2、miR-326和FSCN1的表达水平。与正常邻近组织相比,circSATB2和FSCN1在肺癌中高表达,而miR-326在肺癌中低表达。对这些人群的临床特征分析表明,circSATB2、miR-326和FSCN1表达水平与肺癌淋巴结转移相关。与非转移性肺癌组织相比,转移性肺癌组织中circSATB2和FSCN1被上调,而miR-326被下调。
使用ROC曲线和ROC曲线下面积(AUC),来评估circSATB2在诊断肺癌和转移性NSCLC患者中的敏感性和特异性。在NSCLC组织中,circSATB2的AUC值为0.616。在转移性NSCLC组织中,circSATB2的AUC值为0.685。Pearson相关分析表明,circSATB2与FSCN1表达呈正相关,而circSATB2和FSCN1与miR-326表达呈负相关。这些结果表明,circSATB2、miR-326和FSCN1在NSCLC和转移性NSCLC组织中表达不同,并且三者的表达与肺癌淋巴结转移相关。

图4 circSATB2、miR-326和FSCN1在非小细胞肺癌组织中的表达
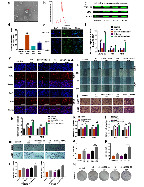
5 circSATB2通过外泌体参与细胞间通讯
为了确定circSATB2是否可以被外泌体转运并影响受体细胞的功能,作者将BEAS-2B、H460和A549细胞与含有更高或更低circSATB2水平的外泌体共培养。之后通过超速离心从正常和肺癌细胞中提取外泌体,然后观察外泌体的形态并分析其特征。提取的外泌体显示出典型的膜结构,通过TEM观察到它的直径小于100 nm。纳米粒子追踪分析(NTA)显示浓度为3.95×109±4.23×108 / mL,电位值为−17.67±2.092 mV的外泌体大小在200 nm以内,峰值是147.7nm。通过Western blot和qPCR技术检测到,相比于正常细胞,NSCLC细胞的外泌体含量和外泌体内circSATB2的丰度更高。
使用H1299细胞用于外泌体制备,荧光标记外泌体来验证外泌体是否被受体细胞所摄取,qPCR检测NSCLC细胞摄取circSATB2-OE和circSATB2-sh外泌体后circSATB2的水平。作者使用H460和A549细胞与circSATB2-OE和circSATB2-sh外泌体共培养,然后探索外泌体转运circSATB2在细胞增殖、迁移和侵袭中的作用。EdU染色、划痕实验、Transwell迁移和侵袭分析表明摄取circSATB2-OE外泌体的NSCLC细胞增殖、迁移和侵袭能力提高,而摄取circSATB2-sh外泌体的NSCLC细胞增殖、迁移和侵能力下降。此外,在摄取circSATB2-OE外泌体的NSCLC细胞中,检测到miR-326水平的下降和FSCN1水平的升高。作者通过CCK-8和克隆形成实验发现,较高circSATB2水平的外泌体可以诱导BEAS-2B细胞异常增殖。总体而言,这些结果表明,circSATB2可以通过外泌体转运参与细胞间通讯,进一步影响NSCLC细胞的恶化和正常支气管上皮细胞的增殖。

图5 circSATB2影响NSCLC细胞的增殖、迁移和侵袭,并通过外泌体转运来促进正常细胞增殖
6外泌体circSATB2可能作为NSCLC的潜在血清生物标志物
先前的研究显示功能性circSATB2在肺癌细胞外泌体中高表达。因此,作者检测circSATB2在人血清外泌体中的差异表达,从83例NSCLC患者和95例非癌供体中分离出外泌体并进行鉴定。NTA显示浓度为3.68×109±3.61×108 / mL,电位值为−16.33±3.019 mV的外泌体大小在200 nm以内,峰值为130.3 nm。qPCR检测表明,与非癌供体相比,circSATB2在肺癌患者血清外泌体中高表达。与非转移性肺癌患者相比,转移性肺癌患者血清外泌体中circSATB2表达也更高,提示外泌体中circSATB2水平与肺癌淋巴结转移相关。绘制外泌体circSATB2的ROC曲线,在肺癌患者和转移性肺癌患者血清中AUC的值分别为0.660和0.797。这些结果提示外泌体circSATB2有可能作为诊断肺癌和转移性肺癌的血液检测指标,并具有较高的敏感性和特异性。

图6 非小细胞肺癌患者血清外泌体circSATB2的表达
参考文献:[1] Zhang N, Nan A, Chen L, et al. Circular RNA circSATB2 promotes progression of non-small cell lung cancer cells. Mol Cancer. 2020;19(1):101. Published 2020 Jun 3. doi:10.1186/s12943-020-01221-6
.png)