5月24日,Molecular Cancer杂志在线发表了四川大学华西医院彭勇教授的一项最新研究工作,介绍发现SLC34A2-ROS1融合基因来源的circRNA(F-circSR1 和 F-circSR2)可促进肺癌细胞侵袭[1]。彭勇教授也是今年第五届circRNA研究论坛邀请的主讲嘉宾之一,欢迎各位同仁届时参加。

彭勇教授之前也曾发表过肺癌中融合基因来源的circRNA功能研究的文章,下面我们一起学习一下本文:
如何发现SLC34A2-ROS1融合基因来源的circRNA
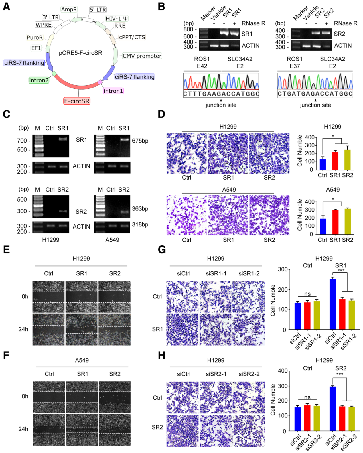
非小细胞肺癌细胞系HCC78携带两种SLC34A2-ROS1融合基因:SLC34A2基因的外显子1-4分别与ROS1基因的32-43或34-43外显子融合形成(GenBank ID: EU236946.1 和 EU236947.1)。为鉴定两种SLC34A2-ROS1融合基因对应的circRNA。作者首先将总RNA 用RNase R消化,然后用融合基因位点的divergent引物进行RT-PCR。电泳鉴定后分别从两种融合基因中扩增到两种circRNA,对应的分别称为F-circSR1(由SLC34A2外显子2-4与ROS1外显子32-42反向拼接形成),F-circSR2(由SLC34A2外显子2-4与ROS1外显子34-37反向拼接形成)。电泳结果还显示F-circSR1表达丰度更高。

图1 SLC34A2-ROS1融合基因来源circRNA鉴定 ([1])
SLC34A2-ROS1融合基因来源的circRNA促进NSCLC细胞侵袭
在H1299和A549 中分别过表达或干扰F-circSR1和F-circSR2,分析它们对细胞增殖,侵袭等表型的影响。结果显示两种circRNA均可促进侵袭,但对细胞增殖影响不明显。

图2 SLC34A2-ROS1融合基因circRNA促进侵袭 ([1])
侧翼内含子促进SLC34A2-ROS1融合基因来源的circRNA生成
反向拼接位点两侧的侧翼内含子需要对circRNA的形成至关重要,作者接下来探索了两种SLC34A2-ROS1融合基因circRNA对应的侧翼内含子序列在对应circRNA形成过程中的作用。序列分析表明F-circSR1的侧翼内含子序列互补效率明显高于F-circSR2的侧翼内含子,将对应的互补序列构建GFP报告基因结果也表明F-circSR1的侧翼序列能更有效的促进成环(该报告系统是将GFP基因拆分为两段,上下游互换位置,如果对应的序列能够准确环化,则可表达正确的GFP蛋白,否则不能表达完整的GFP蛋白)。

图3 侧翼内含子促进SLC34A2-ROS1融合基因circRNA形成 ([1])
本文的故事相对较简单,但目前关于融合基因来源的circRNA研究相对较少,因此也有重要的科学意义。
参考文献
1. Wu, K., et al., Circular RNA F-circSR derived from SLC34A2-ROS1 fusion gene promotes cell migration in non-small cell lung cancer. Mol Cancer, 2019. 18(1): p. 98.
.png)