4月8日,Cell Research杂志在线发表了四川大学华西医院Yong Peng为通讯作者的Letter文章,介绍发现来自融合基因EML4-ALK的环形RNA F-circEA有促进细胞增殖迁移的功能,并且在融合基因EML4-ALK为阳性的NSCLC患者血清中能检测到F-circEA,表明F-circEA有可能作为EML4-ALK阳性非小细胞肺癌的诊断标志物[1]。

大家一定还记得2016年Cell文章报道的白血病中融合基因来源的circRNA 具有促进癌症发生发展的重要发现[2]。融合基因来源的circRNA是高度疾病特异性的分子产物,是最理想的诊断标志物,因此具有非常高的应用价值。本文正是基于这一发现的启发,探索非小细胞肺癌中常见的融合基因EML4-ALK是否会产生circRNA分子。通过在EML4-ALK阳性的细胞株H2228中进行PCR分析,明确了有circRNA的存在,继而分析干扰或过表达F-circEA后对细胞增殖,迁移,克隆形成等功能的影响。由于融合基因作为诊断标志物的独特优势,作者进一步分析了临床上EML4-ALK阳性的患者血液中是否具有可检测的F-circEA,结果表明F-circEA可特异性的在患者血浆中检测到,但对应的EML4-ALK mRNA仅存在于细胞质中,不会游离出来。本文的故事非常简短,思路也不是特别奇特或新颖,但还是有一定的临床意义,这或许也是本文能够发表在Cell Research杂志的主要原因吧。本文的思路或许能为各位同仁提供参考。
如何发现并验证F-circEA的?
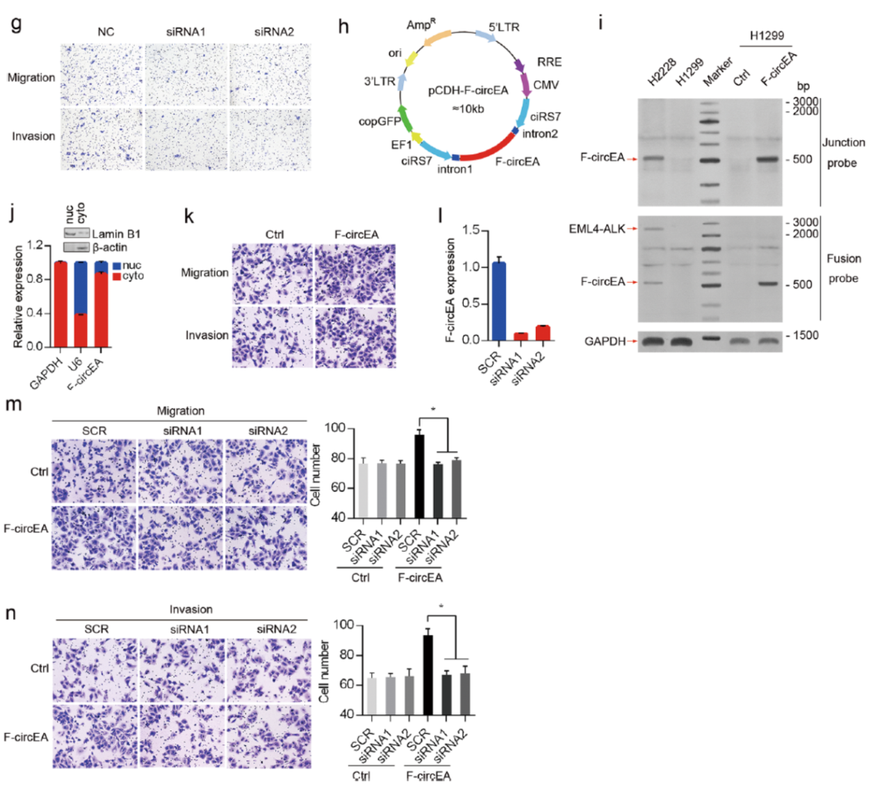
作者针对EML4-ALK融合基因的融合位点前后分别设计多种引物组合,然后选择EML4-ALK阳性的细胞株H2228和阴性细胞H1299 在RNase R消化条件下鉴定产物,并进一步测序验证,最终确证了F-circEA的存在。还通过Northern杂交验证了内源性F-circEA的真实性。与此同时,作者还分析了F-circEA的亚细胞定位,表明它主要定位于细胞质中。

图1 发现并验证F-circEA ([1])
F-circEA在肿瘤中的功能怎样?
F-circEA的存在与肿瘤发生发展的关系怎样的?于是作者分别通过干扰和过表达进行了分析。干扰后H2228细胞的Transwell效率下降,而在EML4-ALK阴性的细胞中过表达F-circEA则促进迁移。但F-circEA对细胞增殖和克隆形成的影响不明显。

图2 F-circEA促进癌细胞迁移([1])
F-circEA在临床标本的表达情况怎样?
F-circEA具有促进癌细胞迁移能力的作用,那么在临床标本中的表达情况怎样呢?作者挑选了EML4-ALK阳性的患者标本,分别分析肿瘤组织和血液中F-circEA的表达情况,结果表明F-circEA可以同时存在于血浆和肿瘤组织中,而融合基因EML4-ALK的mRNA则只存在于肿瘤组织中,没有在血浆中检测到。

图3 F-circEA可存在血浆中(来自[1])
本文的故事非常简短,但由于融合基因的特殊性,是高度疾病特异性的产物。本文的数据也表明F-circEA能够游离于血液中,这就为临床检验找到了简易廉价的诊断手段,有重要的临床应用价值。本文的思路可供各位同仁参考。
参考文献:
1. Shuangyan Tan, Q.G., Wenchen Pu, Chenglin Guo, Yun Yang, Ke Wu, Yaxin Liu, Lunxu Liu, Yu-Quan Wei and Yong Peng, Circular RNA F-circEA produced from EML4-ALK fusion gene as a novel liquid biopsy biomarker for non-small cell lung cancer. Cell Research, 2018.
2. Guarnerio, J., et al., Oncogenic Role of Fusion-circRNAs Derived from Cancer-Associated Chromosomal Translocations. Cell, 2016. 166(4): p. 1055-1056.
.png)