随着circRNA的研究持续火热,关于circRNA功能和机制的研究思路总体偏单调的现象也越来越制约circRNA相关研究工作的创新性。从全新的角度认识和发现circRNA的功能和机制变得越来越重要。
今天给大家分享的是一篇刚刚发表在Aging-US杂志的文章(IF=5.179),通讯作者是南京医科大学附属第一医院的李建勇教授和金晖博士。这篇文章最大的特点是首先从miR-337-3p入手,验证其在CLL病人中的功能,然后基于预测分析+验证的方式找出在CLL中miR-337-3p作用的上下游基因,包括mRNA和circRNA,其中靶向的circRNA分子是通过circBank数据库进行的预测分析。目前绝大部分circRNA作为miRNA Sponge模型的研究几乎千篇一律的按照筛选circRNA然后找下游miRNA分子的“套路”进行,这篇文章的思路和做法则像是一股清流,给读者带来耳目一新的感觉,值得同行学习。

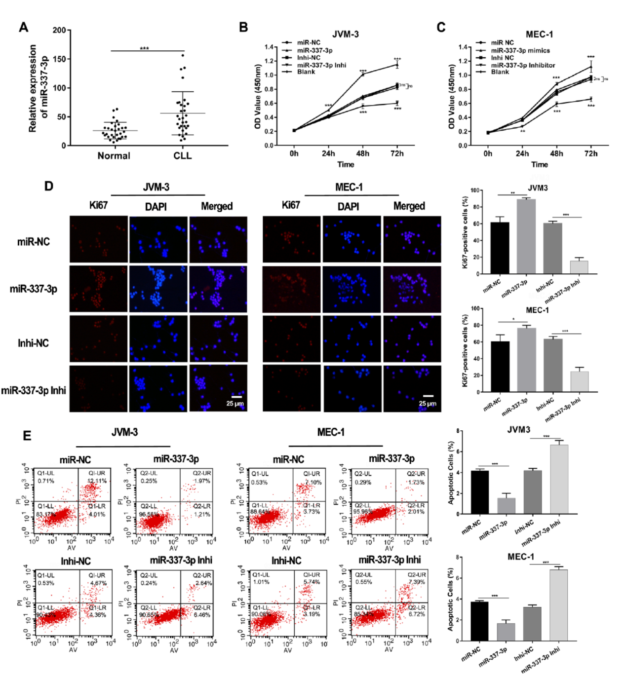
miR-337-3p在CLL细胞系和病人中高表达,促进增殖,抑制凋亡
与以往报道关于miR-337-3p在多种实体瘤中起到抑癌作用不同,作者前期研究发现miR-337-3p在慢性淋巴细胞白血病(CLL)患者中呈现高表达趋势,于是作者在CLL病人标本和细胞系中分别验证了miR-337-3p的表达情况,证明miR-337-3p的确在CLL中显著上调。功能研究表明miR-337-3p可以促进CLL细胞增殖,抑制凋亡。

图1 CLL中miR-337-3p表达与功能研究 (Wei Wu 2019)
PML是miR-337-3p在CLL中的下游靶基因
为找出miR-337-3p的下游作用靶基因,作者利用在线工具进行分析,然后取交集,作为最有可能的靶基因分子进行下一步的验证。这里作者用到的的在线工具包括:
Targetscan:http://www.targetscan.org/vert_71/
miRDB:http://mirdb.org/
Pictar:https://pictar.mdc-berlin.de/
三种工具分析结果的靶基因交集为:WDR26,PML和PAPOLB。进一步基于过表达miR-337-3p后分析对应mRNA丰度变化及靶基因WB检测,双荧光素酶报告基因实验,共表达和相关性分析等进一步确认了PML是miR-337-3p在CLL中的下游靶基因。

图2 CLL中miR-337-3p的下游靶基因分析 (Wei Wu 2019)
circBank助力找出miR-337-3p的靶分子
circBank数据库提供了基于miRNA检索靶分子circRNA的工具,作者通过设置较为严格的筛选条件(图3A,推荐miRNA研究方向的同行使用),使用该工具成功检索到三个miR-337-3p的下上游靶circRNA分子:hsa_circ_0004731,hsa_circ_0132266和hsa_circ_0029937。qRT-PCR验证CLL病人与健康对照组表达情况,初步证实hsa_circ_0132266(circBank ID:hsa_circMTO1_002)是miR-337-3p上游靶circRNA分子。后续利用特异性引物的设计以及放线菌素D等实验证实了hsa_circ_0132266的环状RNA特征。

图3 CLL中miR-337-3p作用靶circRNA分子分析 (Wei Wu 2019)
miR-337-3p与circ_0132266的相互作用分析
利用核质分离实验、RNA-FISH共定位以及RIP实验证实了circ_0132266作为ceRNA的潜力;通过双荧光素酶报告基因实验证实了miR-337-3p与circ_0132266的相互作用。 
图4 miR-337-3p与circ_0132266的相互作用验证 (Wei Wu 2019)
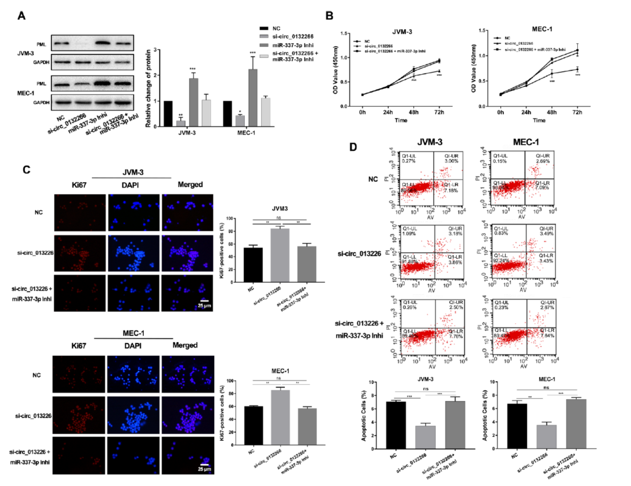
研究者分别构建circ_0132266的siRNA,miR-337-3p的mimic /inhibitor,通过回复实验分析了细胞表型以及PML蛋白的表达情况,结果表明circ_0132266可以通过竞争性结合miR-337-3p促进其对下游基因PML的表达。

图5 circ_0132266竞争性结合miR-337-3p促进PML表达 (Wei Wu 2019)
最后,本文的发现可概括为下图:circ_0132266可以通过竞争性结合miR-337-3p,从而促进下游靶基因PML的表达。但在CLL病人中,circ_0132266下调,释放了miR-337-3p,进一步抑制了PML蛋白的表达水平,促进细胞增殖,降低凋亡。

图6 circ_0132266作用通路模式图 (Wei Wu 2019)
李建勇教授介绍:

主任医师,教授,博士生导师,博士后合作导师
南京医科大学第一附属医院(江苏省人民医院)血液科主任
南京医科大学血液研究重点实验室主任
中国抗癌协会血液肿瘤分会名誉主任委员
CSCO中国淋巴瘤联盟副主席
中国医师协会整合血液病学专业委员会副主任委员
中国医药教育协会造血干细胞移植及细胞治疗专业委员会副主任委员
中国慢性淋巴细胞白血病工作组组长
中华医学会血液学分会白血病·淋巴瘤学组 副组长
中华医学会肿瘤学分会淋巴瘤学组 副组长
江苏省医学会血液学分会前任主任委员
江苏省老年医学会血液学分会主任委员
南京医学会血液学分会主任委员
中国免疫学会血液免疫分会常委
参考文献
Wei Wu, Z. W., Yi Xia, Shuchao Qin, Yue Li, Jiazhu Wu, Jinhua Liang, Li Wang, Huayuan Zhu, Lei Fan, Jianxin Fu, Wei Xu, Hui Jin, Jianyong Li (2019). “Downregulation of circ_0132266 in chronic lymphocytic leukemia promoted cell viability through miR-337-3p/PML axis.” Aging.
.png)