circRNA在真核生物中广泛存在,但仅有少数circRNA被鉴定有功能。研究表明,circRNA在神经中,尤其在突触神经小体上大量表达,具有时空特异性,但是它们在神经发育中的功能尚不清楚。
近日,柏林医学系统生物学研究所的Nikolaus Rajewsky教授在Cell Reports杂志(IF=7.815,中科院1区)上发表了一篇题为‘A Highly Conserved Circular RNA Is Required to Keep Neural Cells in a Progenitor State in the Mammalian Brain’的文章,鉴定一个高度保守的circRNA,对于维持神经祖细胞库是必需的。
本文研究的是由SLC45A4的第一外显子产生的circRNA, circSLC45A4,该circRNA在人类和热带非洲爪蟾之间高度保守。在妊娠第22周时人类胚胎额叶皮层中鉴定所有的36,408个circRNA中,circSLC45A4的circRNA:mRNA比率(circRNA表达比mRNA高47倍)排名第六,表明circSLC45A4在神经发育中的重要作用。PhyloPscore评估发现,形成circSLC45A4的外显子比该基因的第8个外显子更保守。

图1 circSLC45A4在人类胚胎额叶皮层中保守且高度表达
SH-SY5Y细胞是广泛用于研究神经元分化的人类细胞系。通过细胞分离实验,发现circSLC45A4主要定位于细胞质中,而mRNA存在于核和线粒体中。随后,作者使用三种靶向circSLC45A4的siRNA敲降SH-SY5Y细胞中的circSLC45A4水平,结果,与非特异性siRNA相比,circSLC45A4表达水平下调60%-99%。而参与神经元活动的基因NOTCH1、PAX6和ASCL1,以及标记神经元新生或成熟基因TUBB3、GABBR1和VGLUT1的表达水平上调2至14倍,表明仅敲降circSLC45A4就足以诱导自发性神经元分化。另,敲降circSLC45A4后,SH-SY5Y细胞的神经突长度增加。为了确保这些反应不是由应激反应引起的,对其他无关但相似表达的circVAPA、circCPSF6和circZNF609采用了相同的敲降方法,未发现与神经元分化有关的影响。

图2人神经元细胞系SH-SY5Y细胞中circSLC45A4的敲降导致自发分化
随后作者对敲降circSLC45A4的SH-SY5Y细胞进行转录组测序,证实了其他神经元基因PRKCA、PLXNB2、BSN、SEMA5B和SHANK1显著上调。GO功能分析表明敲降circSLC45A4后,差异表达基因主要与细胞粘附和组蛋白甲基化相关。
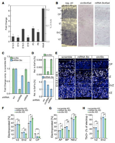
接下来,作者研究了circSLC45A4在小鼠大脑发育过程中的表达,发现circSLC45A4在成年鼠脑中表达最高,但在胚胎发育第16.5天和出生后第3天达到峰值。原位杂交表明,跨所有皮质层均可检测到circSLC45A4和mRNA的表达。为了区分circSLC45A4和SLC45A4的作用,将带有荧光标记的circSLC45A4特异性的shRNA和mRNA SLC45A4特异性的shRNA分别注射到E13.5小鼠胚胎的心室中,发现敲降circSLC45A4而不是敲降SLC45A4后,脑室下区域SVZ的细胞基础祖细胞BP大量减少,顶细胞AP显著增加。Tbr2 +细胞仅在心室区(VZ)中受到显著影响,而在脑室下区域SVZ中则没有受到显著影响,表明敲降circSLC45A4 损害了细胞从AP转变为BP。

图3 circSLC45A4的敲降损害了发育中小鼠皮层的基础祖细胞库
随后,作者借助RNA-seq数据验证了敲降circSLC45A4后基础祖细胞BP的耗竭,以及Cajal-Retzius细胞的增加。

图4单细胞RNA-Seq数据确认了基础祖细胞BP的耗竭和Cajal-Retzius细胞的增加
参考文献
Suenkel, C., Cavalli, D., Massalini, S., et al. 2020. A Highly Conserved Circular RNA Is Required to Keep Neural Cells in a Progenitor State in the Mammalian Brain. Cell Reports, 30(7), 2170-2179.
.png)