6月12日,生物学预印本杂志BioRxiv发表了中国科学技术大学单革教授的最新研究成果,首次报道人与小鼠线粒体来源的circRNA(mecciRNAs)。mecciRNAs可以通过与TOM40和PNPASE相互作用调控蛋白进入线粒体([1])。单革教授是今年第五届circRNA研究论坛的特邀嘉宾,欢迎大家踊跃参加。

真核生物的遗传物质除了细胞核中的基因组DNA,还包括胞质中线粒体的DNA。线粒体最早是由内共生的远古生物经过亿万年的进化后保留在真核生物细胞内的,是真核生物最重要的能量代谢场所。哺乳动物的线粒体DNA也可以被转录和翻译出蛋白,经过亿万年的进化,哺乳动物中线粒体DNA编码的蛋白有13个,除了这13种蛋白,其他的线粒体蛋白都是由核基因组表达后转运至线粒体的。本文中作者发现线粒体DNA也能形成circRNA,作者称其为mecciRNAs。功能研究表明mecciRNAs能够通过与TOM40和PNPASE相互作用调控细胞核编码的蛋白进入线粒体。本文是首次报道哺乳动物线粒体基因组编码的circRNA,具有特殊意义。
如何鉴定线粒体DNA编码的circRNA?
为鉴定出线粒体基因组编码的circRNA,作者通过分离线粒体的方法从人和小鼠的不同组织和细胞系中收取样品,然后进行RNA sequencing,分析其中的反向拼接产物(mecciRNAs),人的四种细胞系中共分析到209种mecciRNAs,小鼠的四种细胞系活组织中鉴定到274种mecciRNAs,此外从成熟的斑马鱼中也分析到了139种mecciRNAs。分析的结果中除了线粒体基因组来源的mecciRNAs,还有少量核基因组的circRNA产物(是由于分离不够纯净导致的?)。有趣的是,线粒体来源的mecciRNAs反向拼接位点也符合GT/AG规则。PCR和Northern blot鉴定了其中的几个mecciRNAs分子。不含线粒体DNA的Rho0 MEF细胞中没有检测到对应的mecciRNAs分子,说明这类circRNA的确是由线粒体基因组编码来源的。FISH检测来源于ND1 基因的circRNA (mecciND1)和ND5基因的circRNA (mecciND5) ,TOM20共染表明它们的信号与TOM20部分重叠,有显著的线粒体定位。

mecciRNAs鉴定与分析 ([1])
mecciRNAs相互作用蛋白分析
为分析mecciRNAs的作用机制,作者选择mecciND1进行探索分析。Pull-down实验钓取相互作用蛋白,发现RPA70和RPA32可以被捕获。RIP实验也证实了mecciND1与RPA70和RPA32的相互作用。超分辨显微镜分析(N-SIM)表明mecciND1与RPA70和RPA32及TOM40具有明显的共定位,并且mecciND1与RPA70和RPA32的信号是被TOM40包围的,提示mecciND1与RPA70和RPA32的相互作用可能在蛋白分子进入线粒体的通道口处有作用。
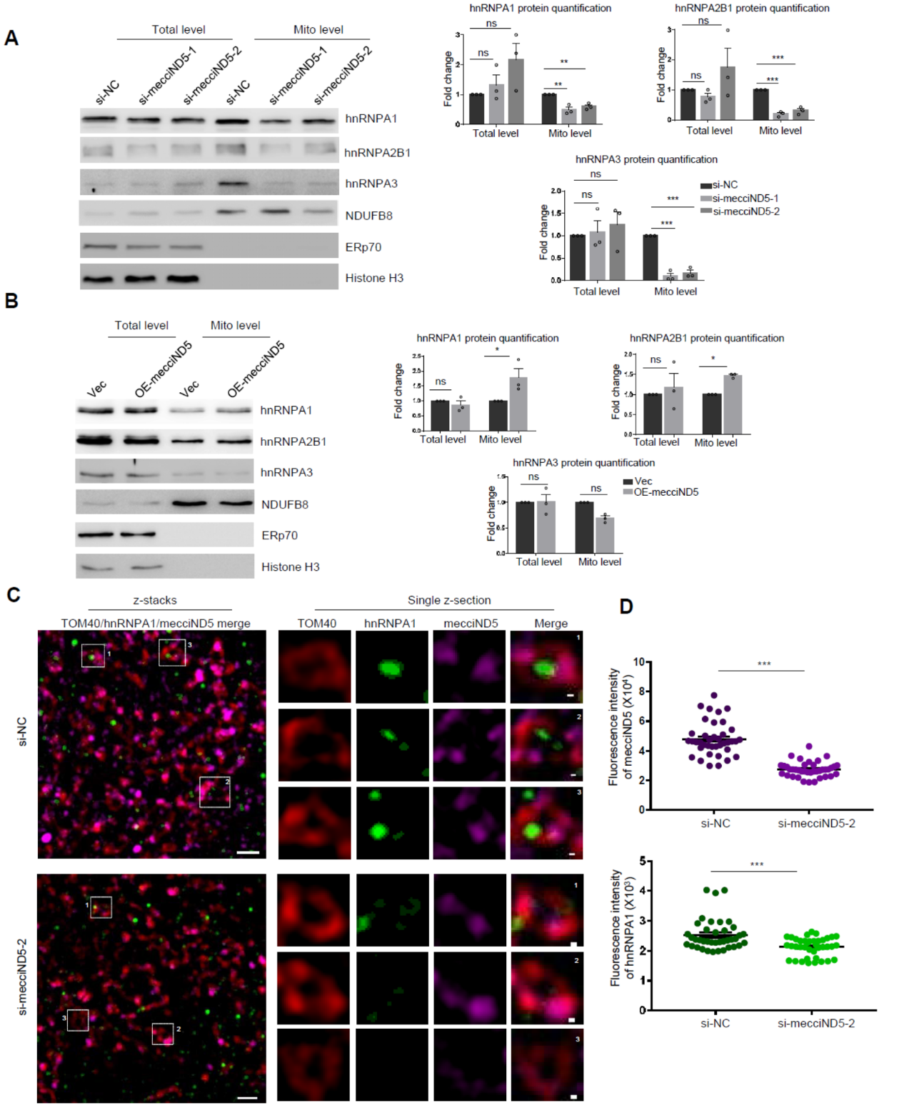
分析mecciND5的相互作用蛋白中发现mecciND5可以与hnRNPA1, hnRNPA2B1和 hnRNPA3相互作用。RIP实验也证明了这一相互作用。超分辨显微镜成像分析也表明mecciND5与hnRNPAs相互作用的信号也是位于TOM40的包围之内。

mecciRNAs相互作用蛋白分析([1])
干扰mecciRNAs可降低相互作用蛋白进入线粒体
RNAi实验将mecciND1和 mecciND5分别干扰,分析对应相互作用蛋白的变化情况。结果表明干扰mecciND1降低RPA70和RPA32定位到线粒体的效率,细胞中总蛋白变化不明显,超分辨成像分析表明干扰mecciND1后显著降低TOM40中间的RPA70 和RPA32的信号。

干扰mecciND1对RPAs蛋白线粒体定位的影响([1])
干扰mecciND5也得到类似的现象,干扰mecciND5后显著降低hnRNPs蛋白的线粒体定位,但细胞总蛋白中hnRNPs变化不明显。超分辨成像分析也表明干扰mecciND5后TOM40包围的hnRNPs信号降低。

干扰mecciND5对hnRNPs线粒体定位的影响 ([1])
如何鉴定线粒体DNA编码的circRNA?
上述实验表明mecciRNAs定位于负责蛋白运输进线粒体的通道位置,那么mecciRNAs是否与蛋白进入线粒体有关呢?为此,作者通过分离的线粒体进行了分析,首先体外转录和纯化获得ND1,ND5及SRSF(一种核基因组编码的分子)对应的线性和环状RNA分子,在分离的线粒体中检测这些分子能否进入线粒体。结果显示只有mecciND1和mecciND5能够进入线粒体,但它们对应的线性RNA及核编码的SRSF的线性和环状RNA序列都不能进入线粒体。体外转录的RPA32的mRNA与mecciND1一起加入兔网织红细胞体外翻译体系中后促进了RPA32 mRNA的翻译,说明mecciND1具有促进RPA32 mRNA翻译效率的作用。同样的现象也在mecciND5和hnRNP1 mRNA中存在。在分离的线粒体体系中直接添加蛋白分析其运输至线粒体的效率,结果发现mecciRNAs能显著的促进对应的相互作用蛋白进入线粒体。
上述结果表明mecciRNAs具有促进蛋白进入线粒体的作用,那么是不是其他的mecciRNAs分子也有类似的功能呢?用TOM40和TOM20的抗体进行RIP实验可以回答这个问题,RIP后测序分析表明TOM40能够显著富集mecciRNAs,但TOM20几乎不能富集mecciRNAs。PNPASE是已知的负责RNA输入线粒体的运载蛋白,RIP实验表明大部分mecciRNAs都可以与PNPASE相互作用。干扰PNPASE可显著降低mecciRNAs的含量,过表达PNPASE促进RPAs进入线粒体,升高mecciND1的水平。

mecciRNAs调控蛋白进入线粒体([1])
mecciRNAs表达的动态变化及其生理功能
为分析mecciRNAs表达状态的调控因素,作者分别分析了紫外照射,双氧水处理,低氧,衣霉素处理等不同条件对mecciND1表达的影响。结果显示各种刺激条件均能上调mecciND1的表达。低氧和衣霉素处理后不是所有的mecciRNAs都会上调,也有一些mecciRNAs会下调,因此mecciRNAs的表达是受动态调控的。
这些mecciRNAs表达量的动态变化对线粒体机能是否有影响呢?作者分析了干扰RPA70,RPA32后线粒体DNA(mtDNA)拷贝数的变化情况,结果表明干扰后mtDNA拷贝数明显降低。干扰mecciND1后mtDNA拷贝数降低,过表达mecciND1后mtDNA拷贝数增加。
最后作者还分析了mecciND1表达量与疾病的相关性,在21对肝细胞癌(HCC)病人的癌与癌旁组织中分析了mecciND1的表达情况,结果表明癌组织中mecciND1表达显著增高。

mecciRNAs表达的动态变化及其生理功能([1])
参考文献:
1. Xu Liu, Xiaolin Wang, Jingxin Li, Shanshan Hu, Yuqi Deng, Hao Yin, Xichen Bao, Qiangfeng Cliff Zhang, Geng Wang, Baolong Wang, Qinghua Shi1, Ge Shan. The identification of mecciRNAs and their roles in mitochondrial entry of proteins. bioRxiv, Jun. 12, 2019; doi: http://dx.doi.org/10.1101/668665.
.png)