欢迎各位来到“circRNA研究报道汇总”栏目,本期从pubmed中检索(收集最新发布的circRNA文献共计40篇,下面我们一起来看看,circRNA研究最近有哪些新进展。检索式:circRNA[Title/Abstract]) OR Circular RNA[Title/Abstract]
- circNSUN2的N6-甲基化修饰可促进细胞质输出并稳定HMGA2促进结直肠肝转移。
文献标题:N6-methyladenosine modification of circNSUN2 facilitates cytoplasmic export and stabilizes HMGA2 to promote colorectal liver metastasis.
期刊:Nature Communications
影响因子:11.878
通讯作者:谢丹教授,徐瑞华教授和Wang Fengwei(中山大学附属肿瘤医院)
环状RNA(circRNA)究竟通过什么机制参与了癌症的发展,很大程度上还是未知的。在该文中,研究者确定了N6-甲基腺苷(m6A)修饰的circRNA——circNSUN2,在的大肠癌(CRC)肝转移(LM)患者的肿瘤组织和血清样品中经常被上调,并患者存活率预测较差。circNSUN2的表达上调在体内PDX转移模型中促进肝转移,并在体外实验中加速癌细胞的侵袭。更为重要的是,circNSUN2的N6-甲基腺苷修饰增加了其向细胞质的输出。通过在细胞质中形成circNSUN2/IGF2BP2/HMGA2 RNA-蛋白质三元复合物,circNSUN2可增强HMGA2 mRNA的稳定性,从而促进大肠癌转移进程。临床上,circNSUN2和HMGA2的表达上调在肝转移组织中比在原发性CRC组织中更为普遍。这些发现阐明了circNSUN2的N6-甲基腺苷修饰可调节细胞质输出并稳定HMGA2以促进CRC肝转移,并提示circNSUN2可作为CRC的关键预后标志和/或治疗靶标。该文详细解读,推荐阅读:circRNA的m6A修饰再发一篇Nature Communications文章。

图注:circNSUN2/IGF2BP2/HMGA2信号轴促进CRC转移的分子机制模型
- 环状RNA FOXP1通过调节PKLR表达来促进胆囊癌的肿瘤进展和Warburg效应。
文献标题:Circular RNA FOXP1 promotes tumor progression and Warburg effect in gallbladder cancer by regulating PKLR expression.
期刊:Molecular Cancer
影响因子:10.679
通讯作者: 汤朝晖 王健东和全志伟 (上海交通大学医学院附属新华医院普通外科)
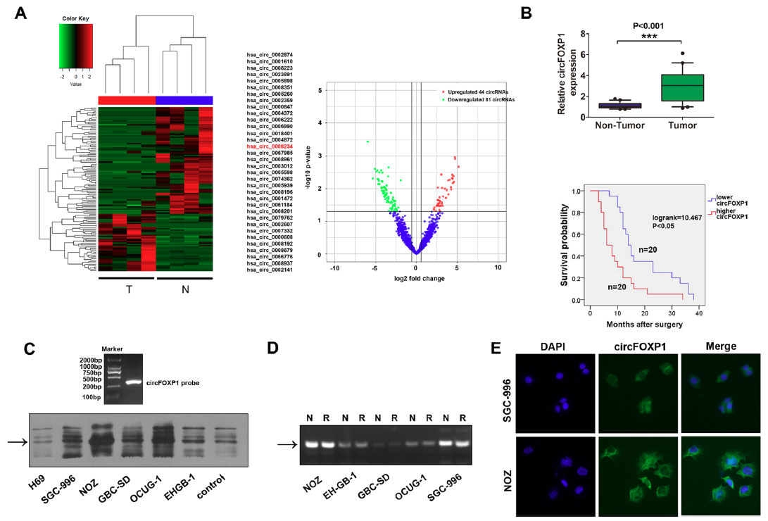
该研究旨在揭示circRNAs在胆囊癌(GBC)中的潜在临床价值和驱动分子机制。研究者首先针对四个配对了相邻的正常组织的GBC组织样本进行RNA测序,以分析circRNA分子。发现circFOXP1(hsa_circ_0008234)表达在GBC组织中显着上调,并与淋巴结转移,晚期TNM分期和患者预后不良呈正相关。SiRNA介导的circFOXP1的敲低或外源过表达体外实验,证明circFOXP1具有多效性作用,包括促进GBC中的细胞增殖,迁移,侵袭和抑制细胞凋亡。在体内,circFOXP1促进肿瘤生长。分子机制上,萤光素酶报告基因,RNA免疫沉淀(RIP)和生物素标记的RNA-pulldown法阐明circFOXP1与PTBP1相互作用,促进PTBP1结合 PKLR mRNA(UCUU结合位)可保护PKLR mRNA不被降解。此外,circFOXP1充当miR-370的海绵体来调节PKLR,在GBC进展中促进Warburg效应。这些结果表明,circFOXP1作为GBC进展和Warburg效应的关键调节分子,提示其可作为GBC预后生物标志物和治疗的潜在靶标。

图注:circFOXP1在GBC组织中表达上调
3、CircPLEKHM3通过调节miR-9/BRCA1/DNAJB6/KLF4/AKT1轴在卵巢癌中起抑癌作用。
文献标题:CircPLEKHM3 acts as a tumor suppressor through regulation of the miR-9/BRCA1/DNAJB6/KLF4/AKT1 axis in ovarian cancer.
期刊:Molecular Cancer
影响因子:10.679
通讯作者:陆燕教授(浙江大学医学院附属妇产科医院)
该研究重点研究了circRNA在卵巢癌发生发展中的功能机制研究。通过二代测序技术,研究者发现,CircPLEKHM3是卵巢癌组织中最显著下调的circRNA之一。与原发性卵巢癌相比,CircPLEKHM3在腹膜转移性卵巢癌中的表达进一步降低。circPLEKHM3表达较低的患者往往预后较差。在功能上,过表达circPLEKHM3可卵巢癌抑制细胞生长,迁移和上皮-间质转化,而敲低circPLEKHM3则发挥相反的作用。进一步的分析表明,circPLEKHM3通过miR-9发挥作用,调节BRCA1,DNAJB6和KLF4的内源性表达,从而使AKT1信号失活。此外,AKT抑制剂MK-2206可以阻断circPLEKHM3缺失引起的肿瘤促进作用,并增强紫杉醇对卵巢癌细胞的生长抑制作用。该研究结果表明,circPLEKHM3通过靶向miR-9 / BRCA1 / DNAJB6 / KLF4 / AKT1轴在卵巢癌细胞中发挥抑癌作用,并且可作为卵巢癌患者的预后指标和治疗靶标。紫杉醇与MK-2206联合治疗卵巢癌的新策略值得进一步研究,尤其是在circPLEKHM3表达缺失的卵巢癌患者中。

图注:卵巢癌细胞中circPLEKHM3发挥抑癌作用的分子机制假说
文献列表
| 序号 | 主要内容 | 论文标题 | 杂志 | IF | 单位 |
| 1 | circNSUN2的N6-甲基化修饰可促进细胞质输出并稳定HMGA2,从而促进结直肠肝转移。 | N6-methyladenosine modification of circNSUN2 facilitates cytoplasmic export and stabilizes HMGA2 to promote colorectal liver metastasis. | Nat Commun | 11.878 | 中山大学附属肿瘤医院 |
| 2 | 环状RNA FOXP1通过调节PKLR表达来促进胆囊癌的肿瘤进展和Warburg效应。 | Circular RNA FOXP1 promotes tumor progression and Warburg effect in gallbladder cancer by regulating PKLR expression. | Mol Cancer | 10.679 | 上海交通大学附属新华医院 |
| 3 | CircPLEKHM3通过调节miR-9 / BRCA1 / DNAJB6 / KLF4 / AKT1轴在卵巢癌中起抑癌作用。 | CircPLEKHM3 acts as a tumor suppressor through regulation of the miR-9/BRCA1/DNAJB6/KLF4/AKT1 axis in ovarian cancer. | Mol Cancer | 10.679 | 浙江大学医学院附属妇产科医院 |
| 4 | 前列腺癌中非编码RNA的前景。 | Landscape of Noncoding RNA in Prostate Cancer. | Trends Genet | 10.627 | 加拿大多伦多大学 |
| 5 | Circ-RPL15:血浆环状RNA作为新型致癌驱动因子,可促进慢性淋巴细胞性白血病的进展。 | Circ-RPL15: a plasma circular RNA as novel oncogenic driver to promote progression of chronic lymphocytic leukemia. | Leukemia | 9.944 | 南京医科大学第一附属医院 |
| 6 | 使用深度随机森林结合未经标记的阳性学习方法来预测与疾病相关的环状RNA。 | Predicting disease-associated circular RNAs using deep forests combined with positive-unlabeled learning methods. | Brief Bioinform | 9.101 | 电子科技大学 |
| 7 | circRNA circAF4作为癌基因,可调节MLL-AF4融合蛋白的表达并抑制MLL白血病的进展。 | circRNA circAF4 functions as an oncogene to regulate MLL-AF4 fusion protein expression and inhibit MLL leukemia progression. | J Hematol Oncol | 8.731 | 中山大学生科院 |
| 8 | CircRNA参与水稻与稻瘟病菌的相互作用。 | CircRNAs are involved in the rice-Magnaporthe oryzae interaction. | Plant Physiol | 6.305 | 四川农业大学 |
| 9 | 环状RNA circ0005276通过与FUS相互作用以转录激活XIAP来促进前列腺癌细胞的增殖和迁移。 | Circular RNA circ0005276 promotes the proliferation and migration of prostate cancer cells by interacting with FUS to transcriptionally activate XIAP. | Cell Death Dis | 5.959 | 西安交通大学 |
| 10 | Circ-Spidr增强周围神经损伤后的轴突再生。 | Circ-Spidr enhances axon regeneration after peripheral nerve injury. | Cell Death Dis | 5.959 | 南通大学 |
| 11 | circDLPAG4 / HECTD1通过ER应激介导内皮细胞的缺血/再灌注损伤。 | circDLPAG4/HECTD1 mediates ischaemia/reperfusion injury in endothelial cells via ER stress. | RNA Biol | 5.477 | 东南大学医学院等 |
| 12 | 髓核细胞功能中的环状RNA和椎间盘退变。 | Circular RNAs in nucleus pulposus cell function and intervertebral disc degeneration. | Cell Prolif | 5.039 | 香港中文大学 |
| 13 | Hsa_circ_0000479作为系统性红斑狼疮的新型诊断生物标志物。 | Hsa_circ_0000479 as a Novel Diagnostic Biomarker of Systemic Lupus Erythematosus. | Front Immunol | 4.716 | 温州医科大学 |
| 14 | circRNA相关的ceRNA网络构建揭示了circRNA与乳腺癌的进展和预后有关。 | circRNA-associated ceRNA network construction reveals the circRNAs involved in the progression and prognosis of breast cancer | J Cell Physiol. | 4.522 | 青岛大学基础医学院 |
| 15 | Circ_0026344通过miR-183抑制人结肠直肠癌细胞的转移。 | Circ_0026344 restrains metastasis of human colorectal cancer cells via miR-183. | Artif Cells Nanomed Biotechnol | 4.462 | 昆明医科大学附属第三医院 |
| 16 | 长非编码RNA通过在细胞重编程过程中使调节性microRNA海绵来维持外源八聚体结合蛋白4的高表达水平。 | Long noncoding RNAs sustain high expression levels of exogenous octamer-binding protein 4 by sponging regulatory microRNAs during cellular reprogramming. | J Biol Chem | 4.106 | 东北农业大学 |
| 17 | 小儿急性淋巴细胞白血病中血细胞群体中环状RNA差异表达和circRNA失控的探索。 | Circular RNA differential expression in blood cell populations and exploration of circRNA deregulation in pediatric acute lymphoblastic leukemia. | Sci Rep | 4.011 | 意大利帕多瓦大学 |
| 18 | 大白菜钙缺乏症引起的烧心病,叶片中的环状RNA的转录组鉴定。 | Transcriptome-Wide Identification and Characterization of Circular RNAs in Leaves of Chinese Cabbage (Brassica rapa L. ssp. pekinensis) in Response to Calcium Deficiency-Induced Tip-burn. | Sci Rep | 4.011 | 浙江省农业科学院 |
| 19 | Hsa_circ_0070269通过调节miR-182 / NPTX1轴抑制肝癌的进展。 | Hsa_circ_0070269 inhibits hepatocellular carcinoma progression through modulating miR-182/NPTX1 axis. | Biomed Pharmacother | 3.743 | 洛阳市中心医院 |
| 20 | 外泌体中环状RNA作为免疫介导的脱髓鞘疾病的早期诊断的生物标志物平台。 | Exosomal Circular RNA as a Biomarker Platform for the Early Diagnosis of Immune-Mediated Demyelinating Disease. | Front Genet | 3.517 | 吉林大学第二医院等 |
| 21 | 基于改进的多数据协作过滤推荐系统,预测circRNA-疾病关联。 | Predicting circRNA-Disease Associations Based on Improved Collaboration Filtering Recommendation System With Multiple Data. | Front Genet | 3.517 | 陕西师范大学 |
| 22 | 通过环状RNA谱分析鉴定hsa_circ_0001821作为胃癌中的新型诊断生物标记物。 | Identification of hsa_circ_0001821 as a Novel Diagnostic Biomarker in Gastric Cancer via Comprehensive Circular RNA Profiling. | Front Genet. | 3.517 | 南通大学附属医院 |
| 23 | 外泌来体circ_0044516促进前列腺癌细胞的增殖和转移作为潜在的生物标志物。 | Exosome circ_0044516 promotes prostate cancer cell proliferation and metastasis as a potential biomarker. | J Cell Biochem | 3.448 | 暨南大学 |
| 24 | 环状RNA ZNF292通过靶向BNIP3减轻H9c2细胞中OGD诱导的损伤。 | The circular RNA ZNF292 alleviates OGD-induced injury in H9c2 cells via targeting BNIP3. | Cell Cycle | 3.259 | 济宁市第一人民医院 |
| 25 | circRNA在癌症形成和发展中的新兴作用。 | Emerging roles of circRNA in formation and progression of cancer. | J Cancer | 3.182 | 广东医科大学 |
| 26 | 通过环状RNA-miRNA-mRNA轴揭示心血管疾病的新局面。 | Revealing new landscape of cardiovascular disease through circular RNA-miRNA-mRNA axis. | Genomics | 3.16 | 桂林医科大学附属医院 |
| 27 | 双向荟萃分析突出显示环状RNAs是结直肠癌的潜在生物标志物 | A pair-wise meta-analysis highlights circular RNAs as potential biomarkers for colorectal cancer. | BMC Cancer. | 2.933 | 河南科技大学第一附属医院 |
| 28 | 大鼠脑出血后,环状RNA表达谱显著改变。 | Circular RNA Expression Profiles Alter Significantly After Intracerebral Hemorrhage in Rats. | Brain Res | 2.929 | 浙江大学医学院附属第二医院 |
| 29 | 环状RNA促营养素通过调控microRNA-122 / SRY-box转录因子6轴促进神经胶质瘤的癌变。 | Circular RNA Pleiotrophin promotes carcinogenesis in glioma via regulation of microRNA-122/SRY-box transcription factor 6 axis. | Eur J Cancer Prev | 2.33 | 苏州大学第二附属医院 |
| 30 | 瘢痕中circRNA和microRNA的整合调控网络分析。 | The integrative regulatory network of circRNA and microRNA in keloid scarring. | Mol Biol Rep | 2.107 | 昆明医科大学 |
| 31 | 胰腺导管腺癌患者血浆中细胞外泌泡中的环状RNA表达谱。 | Circular RNA expression profiles in extracellular vesicles from the plasma of patients with pancreatic ductal adenocarcinoma. | FEBS Open Bio | 1.959 | 同济大学附属东方医院 |
| 32 | 环状RNA和环境危险因素与冠心病的关系。 | Association of circular RNAs and environmental risk factors with coronary heart disease. | BMC Cardiovasc Disord | 1.947 | 福建医科大学 |
| 33 | 食管鳞癌中lncRNA,circRNA和mRNA的表达变化。 | Changing expression profiles of lncRNAs, circRNAs and mRNAs in esophageal squamous carcinoma. | Oncol Lett | 1.871 | 新疆医科大学第三附属医院 |
| 34 | 原发性肝癌患者组织和血浆中不同circRNA的选择性下调表达。 | Selective downregulation of distinct circRNAs in the tissues and plasma of patients with primary hepatic carcinoma. | Oncol Lett | 1.871 | 东南大学医学院等 |
| 35 | 环状RNA在血液系统恶性肿瘤中的作用。 | Role of circular RNA in hematological malignancies. | Oncol Lett | 1.871 | 郑州大学第一附属医院 |
| 36 | 高通量测序显示肺腺癌外周血全血中环状RNA表达谱。 | Circular RNA expression profile in peripheral whole blood of lung adenocarcinoma by high: Throughput sequencing. | Medicine (Baltimore) | 1.87 | 宁波市医疗中心李惠利东部医院 |
| 37 | 绵羊生殖周期中多胎和单胎子宫中环状RNA的差异表达。 | Differential Expression of Circular RNAs in Polytocous and Monotocous Uterus during the Reproductive Cycle of Sheep | Animals (Basel). | 1.832 | 中国农业科学院 |
| 38 | 细胞分离迅速诱导人间充质基质细胞中非编码RNA表达的变化。 | Cell detachment rapidly induces changes in noncoding RNA expression in human mesenchymal stromal cells. | Biotechniques | 1.659 | 瑞士达沃斯AO国际骨科研究所 |
| 39 | 瘢痕疙瘩中lncRNA和circRNA的表达谱。 | Expression Profiles of lncRNAs and circRNAs in Keloid. | Plast Reconstr Surg Glob Open | Not Found | 布朗医学院 |
| 40 | 环状RNA和中性粒细胞:解决无症状烟雾病的关键因素。 | Circular RNAs and neutrophils: Key factors in tackling asymptomatic moyamoya disease. | Brain Circ | Not Found | 南佛罗里达大学 |
.png)