欢迎各位来到“circRNA研究报道汇总”栏目,本期从pubmed中检索收集最新发布的circRNA文献18篇,下面我们一起来看看circRNA研究最近有哪些新进展。
- 人背外侧前额皮质环状RNA表达及相关数量性状基因座检测研究
论文标题:Detection of circular RNA expression and related quantitative trait loci in the human dorsolateral prefrontal cortex.
杂志:Genome Biol. 影响因子:13.214
通讯作者:杨恩策(北京大学健康科学中心)
基因突变对基因表达调控和疾病表型都有着重要的影响,那么突变对circRNA是否有影响呢?答案是肯定的,但这方面研究还很少,该文从circRNA角度深入探讨了数量性状位点QTL对circRNA表达和疾病影响。研究者首次提出了circQTL概念(指与circRNA表达变化相关联的SNPs),对589例人背外侧前额皮质样品的circRNA进行了系统地分析,通过circRNA的表达与顺式调控 SNPs (cis-acting SNPs)关联分析,识别到了 196,255 个circQTL,进一步将circQTL 、GWAS Catlog 疾病与性状 SNP数据进行共定位,发现max-circQTL SNPs(与每个circRNA表达变化最显著关联的SNP)显著富集到精神分裂症(SCZ),其他比较显著的疾病还包括炎性肠病(IBD)和二型糖尿病(T2DM)等,但大量circQTLs(~90%)的功能与作用机制仍需进一步探究,非常值得挖掘。本文献深入解读详见本公众号历史文章:Genome Biology | 环状RNA数量性状位点(circQTL)

图注:circQTL SNPs 与GWAS Catlog 疾病类别共定位分析,发现max-circQTL SNPs(与每个circRNA表达变化最显著关联的SNP)显著富集到各类疾病风险比统计图,其中精神分裂症(SCZ)的关联位点最显著。
- 源自SLC34A2-ROS1融合基因的环状RNA F-circSR促进非小细胞肺癌细胞迁移
论文标题:Circular RNA F-circSR derived from SLC34A2-ROS1 fusion gene promotes cell migration in non-small cell lung cancer
杂志:Mol Cancer. 影响因子:7.776
通讯作者:彭勇(四川大学华西医院)
四川大学华西医院彭勇教授在融合环状RNA方向已发表多篇研究论文,此次是彭勇教授的又一融合circRNA研究新发现。非小细胞肺癌中SLC34A2-ROS1融合基因产生的融合原癌蛋白可激活下游JAK/STAT,PI3K/Akt and RAS/RAF信号通路,促进非小细胞肺癌细胞增殖。首先研究者推测SLC34A2-ROS1融合基因可能产生融合环状RNA——F-circRNA, 提取非小细胞肺癌细胞系HCC78的总RNA 后用RNase R消化,然后用融合基因位点的divergent引物进行RT-PCR。电泳鉴定到两种circRNA,对应的分别称为F-circSR1(由SLC34A2外显子2-4与ROS1外显子32-42反向拼接形成),F-circSR2(由SLC34A2外显子2-4与ROS1外显子34-37反向拼接形成),F-circSR1表达丰度更高。进一步在H1299和A549细胞中分别过表达或干扰F-circSR1和F-circSR2,细胞增殖,侵袭等等实验结果显示,两种circRNA均可促进癌细胞侵袭,但对细胞增殖影响不明显。本文献深入解读详见本公众号历史文章:Molecular Cancer杂志再发彭勇教授融合基因来源circRNA文章。

图注:融合环状RNA——F-circSR鉴定;a~b:SLC34A2-ROS1融合基因产生F-circSR融合环状RNA结构示意图;c:RT-PCR电泳和sanger测序鉴定SLC34A2-ROS1融合基因;d:RT-PCR电泳和sanger测序鉴定F-circSR融合环状RNA。
- 靶向心肌细胞中高度丰富的环状RNA circSlc8a1减弱了超负荷压力引起的心肌肥大
论文标题: Targeting the highly abundant circular RNA circSlc8a1 in cardiomyocytes attenuates pressure overload induced hypertrophy
杂志:Cardiovasc Res. 影响因子:6.29
通讯作者:Roger Foo(新加坡国立大学)
之前已有多项研究表明在人和小鼠心脏心肌细胞中存在大量特异表达的circRNAs,该研究锁定来自钠钙交换基因——Slc8a1,2号外显子来源的表达丰度非常高的circSlc8a1为研究对象,探讨其在心脏中的作用。研究者设计了circSlc8a1生物素标记的探针,pulldown实验捕获下circSlc8a1结合的miRNAs,LNA-miRNAs qPCR扫描了752个miRNA分子,结合荧光素酶报告基因实验,最终发现circSlc8a1和miR-133结合行驶功能,体内AAV9介导circSlc8a1干扰敲低后,可减弱心脏超负荷压力引起的心肌肥大,机制研究表明circSlc8a1是通过海绵样吸附miR-133靶向血清反应因子(SRF),结缔组织生长因子(CTGF),肾上腺素受体β1(Adrb1)和腺苷酸环化酶6(Adcy6)等发挥作用。因此circSlc8a1可成为治疗心肌肥大的潜在治疗靶点。

图注:小鼠模型中,AAV9干扰circSlc8a1后作用机制示意图。
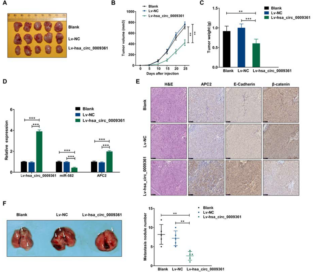
- Hsa_circ_0009361充当miR-582的海绵,通过调节APC2表达来抑制结肠直肠癌的进展
论文标题: Hsa_circ_0009361 acts as the sponge of miR-582 to suppress colorectal cancer progression by regulating APC2 expression
杂志: Clin Sci (Lond) 影响因子:5.22
通讯作者:Changping Wu & Jingting Jiang(苏州大学附属第三医院)
该研究通过在30对结肠癌患者组织标本中通过高通量测序和qPCR验证筛选到Hsa_circ_0009361,Hsa_circ_0009361在结肠癌中显著低表达,低表达的Hsa_circ_0009361结肠癌细胞增殖和侵袭能力增强,进一步体内外机制实验研究表明,Hsa_circ_0009361可通过竞争性吸附miR-582靶向APC2表达来抑制结肠癌的恶化,提示Hsa_circ_0009361可作为结肠癌的潜在治疗靶标。

图注:体内实验表明过表达Hsa_circ_0009361可抑制结肠癌的增殖和转移。A. 第25天,三组异种移植裸鼠的切除肿瘤。 B.在25天过程中监测肿瘤体积。C.在研究结束时测量肿瘤重量。 D. qRT-PCR检测肿瘤组织中的hsa_circ_0009361,miR-582和APC2表达水平。E.H&E染色, APC2、E-钙粘蛋白和β-连环蛋白的组织形态和IHC染色。 F.肺转移性结节的代表性图片,比较三组间肺转移结节的数量。
参考文献列表
| 序号 |
主要内容 |
论文标题 |
杂志 |
IF |
单位 |
| 1 |
人背外侧前额皮质环状RNA表达及相关数量性状基因座检测研究 |
Detection of circular RNA expression and related quantitative trait loci in the human dorsolateral prefrontal cortex |
Genome Biol. |
13.214 |
北京大学健康科学中心 |
| 2 |
源自SLC34A2-ROS1融合基因的环状RNA F-circSR促进非小细胞肺癌细胞迁移。 |
Circular RNA F-circSR derived from SLC34A2-ROS1 fusion gene promotes cell migration in non-small cell lung cancer |
Mol Cancer. |
7.776 |
四川大学华西医院 |
| 3 |
靶向心肌细胞中高度丰富的环状RNA circSlc8a1减弱了超负荷压力引起的心肌肥大 |
Targeting the highly abundant circular RNA circSlc8a1 in cardiomyocytes attenuates pressure overload induced hypertrophy |
Cardiovasc Res. |
6.29 |
新加坡国立大学 |
| 4 |
Hsa_circ_0009361充当miR-582的海绵,通过调节APC2表达来抑制结肠直肠癌的进展 |
Hsa_circ_0009361 acts as the sponge of miR-582 to suppress colorectal cancer progression by regulating APC2 expression |
Clin Sci (Lond). |
5.22 |
苏州大学附属第三医院 |
| 5 |
对猪转录组的分析表明环状RNA大量表达参与全局调控 |
Analysis of pig transcriptomes suggests a global regulation mechanism enabling temporary bursts of circular RNAs |
RNA Biol. |
5.216 |
德国莱布尼茨农场动物生物学研究所 |
| 6 |
环状RNA和人脑胶质瘤 |
Circular RNAs and human glioma |
Cancer Biol Med |
4.607 |
中山大学附属第一医院 |
| 7 |
鉴定环状RNA Hsa_circ_0001879和Hsa_circ_0004104作为冠状动脉疾病的新型生物标志物 |
Identification of circular RNA Hsa_circ_0001879 and Hsa_circ_0004104 as novel biomarkers for coronary artery disease |
Atherosclerosis. |
4.467 |
北京协和医学院 |
| 8 |
通过荟萃分析鉴定心血管疾病中circRNA生物标志物的新策略 |
A novel strategy of identifying circRNA biomarkers in cardiovascular disease by meta-analysis |
J Cell Physiol. |
3.923 |
首都医科大学公共卫生学院 |
| 9 |
环状RNA circHIAT1通过调节miR-3171 / PTEN轴抑制肝细胞癌中的细胞生长 |
Circular RNA circHIAT1 inhibits cell growth in hepatocellular carcinoma by regulating miR-3171/PTEN axis |
Biomed Pharmacother. |
3.457 |
吉林大学中日联合医院 |
| 10 |
circRNA—0001785通过ceRNA机制海绵样吸附miR-1200上调HOXB2来调节骨肉瘤发病进展 |
Circular RNA 0001785 regulates the pathogenesis of osteosarcoma as a ceRNA by sponging miR-1200 to upregulate HOXB2 |
Cell Cycle. |
3.304 |
中国医科大学肿瘤医院 |
| 11 |
苦参碱通过调节circRNA-104075 / BCL-9诱导胶质瘤细胞系U251的凋亡和自噬 |
Matrine induces apoptosis and autophagy of glioma cell line U251 by regulation of circRNA-104075/BCL-9 |
Chem Biol Interact. |
3.296 |
吉林大学中日联合医院 |
| 12 |
新型环状RNA hsa_circ_0008035通过靶向miR-375 / YBX1轴促进胃癌肿瘤发生 |
A novel circular RNA hsa_circ_0008035 contributes to gastric cancer tumorigenesis through targeting the miR-375/YBX1 axis |
Am J Transl Res. |
3.061 |
暨南大学医学院 |
| 13 |
用Illumina HiSeq平台测定骨关节炎中膝关节髁的环状RNA表达谱 |
Circular RNA expression profile of knee condyle in osteoarthritis by illumina HiSeq platform |
J Cell Biochem. |
2.959 |
北京协和医学院 |
| 14 |
环状RNA在人类癌症中的诊断性能:系统评价和荟萃分析 |
Diagnostic performance of circular RNAs in human cancers: A systematic review and meta-analysis |
Mol Genet Genomic Med. |
2.695 |
中国医科大学公共卫生学院 |
| 15 |
环状RNA作为癌症有效生物标志物的诊断价值:系统评价和荟萃分析 |
Diagnostic value of circular RNAs as effective biomarkers for cancer: a systematic review and meta-analysis |
Onco Targets Ther. |
2.656 |
四川省人民医院 |
| 16 |
Circ_ORC2增强miR-19a对其靶基因PTEN的调节作用,影响骨肉瘤细胞生长 |
Circ_ORC2 enhances the regulatory effect of miR-19a on its target gene PTEN to affect osteosarcoma cell growth |
Biochem Biophys Res Commun. |
2.559 |
台州市第一人民医院 |
| 17 |
Hsa_circ_001569可作为乳腺癌不良预后因子,通过调节PI3K-AKT通路促进细胞增殖和转移 |
Hsa_circ_001569 is an unfavorable prognostic factor and promotes cell proliferation and metastasis by modulating PI3K-AKT pathway in breast cancer |
Cancer Biomark. |
2.392 |
淮安市第一人民医院 |
| 18 |
环状RNA的微阵列分析鉴定hsa_circ_0126991是原发性高血压的潜在危险因素 |
Microarray Profiling of Circular RNA Identifies hsa_circ_0126991 as a Potential Risk Factor for Essential Hypertension |
Cytogenet Genome Res. |
1.587 |
宁波大学医学院 |