欢迎各位来到“circRNA研究报道汇总”栏目,本期从pubmed中检索收集最新发布的circRNA文献18篇,下面我们一起来看看circRNA研究有哪些新进展。
1、CircHMGCS1通过调节IGF信号通路和谷氨酰胺酶促进肝母细胞瘤细胞增殖
论文标题:CircHMGCS1 Promotes Hepatoblastoma Cell Proliferation by Regulating the IGF Signaling Pathway and Glutaminolysis
杂志:Theranostics 影响因子:8.537
通讯作者单位:上海同济大学第十人民医院
肝母细胞瘤(HB)是一种源自异常干细胞和肝上皮祖细胞的癌症,是一种常见于婴儿和幼儿的恶性胚胎肝肿瘤,约占小儿肝癌的80%。这种儿童期肝癌由于其初期发展的非特异性症容易忽视,导致许多HB患者的预后不良。该研究分析了人肝母细胞瘤HB组织中circRNA的表达模式,并鉴定出circHMGCS1(3-羟基-3-甲基戊二酰辅酶A合酶1; hsa_circ_0072391)显著上调。具有circHMGCS1高表达的HB患者的总生存期缩短。敲低circHMGCS1抑制HB细胞增殖并诱导细胞凋亡。CircHMGCS1通过海绵样吸附miR-503-5p调节IGF2和IGF1R的表达,并影响下游PI3K-Akt信号通路以调节HB细胞增殖和谷氨酸分解。。该研究共收集了64对HB患者样本进行验证,circHMGCS1/miR-503-5p/IGF-PI3K-Akt轴调节HB细胞的增殖,凋亡和谷氨酸分解,意味着circHMGCS1是HB患者有希望的治疗靶点和预后标志物

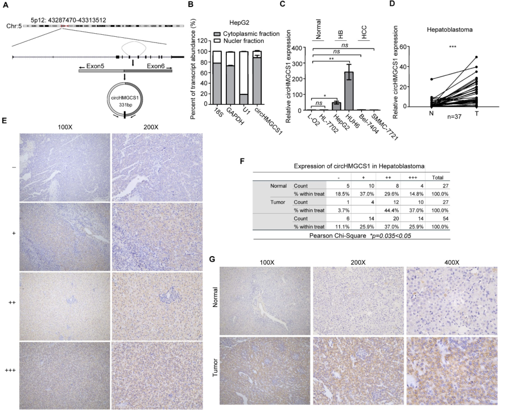
图注:circHMGCS1在HB细胞和组织中显著上调
A:circHMGCS1来源于HMGCS1基因的5,6号外显子;B:qPCR核质分离实验发现circHMGCS1主要在细胞质中高表达;C: qPCR检测circHMGCS1在人正常肝细胞系(L-O2 and HL-7702), 和人 HB (HepG2 and HUH6) and 人肝癌细胞系 (Bel-7404 and SMMC-7721)的表达水平比较;D:37对HB组织标本中circHMGCS1在HB中高表达;E:ISH检测circHMGCS1在HB组织切片中的表达水平;F: Pearson相关性分析表;G:三个放大倍数组织切片中circHMGCS1染色图

图注:circHMGCS1的ROC曲线图AUC面积0.8283,高表达circHMGCS1总生存时间短,说明circHMGCS1是HB的潜在诊断和治疗靶标
2、CircSplice新工具全面挖掘癌症特异性circRNA选择性剪切事件
论文标题:Genome-wide identification of cancer-specific alternative splicing in circRNA
杂志:Mol Cancer 影响因子:7.776
通讯作者单位:武汉大学
环状RNA(circRNA)是由RNA环化产生的一组RNA家族,其在不同的癌症中普遍存在。然而,由于在其外显子和内含子中发生的可变剪接,circRNA的内部结构难以确定,尤其,癌症特异性的circRNA可变剪接更难以确定。近日,武汉大学何春江教授团队,开发了一种全新的从头算法工具CircSplice,它可以识别circRNA中的内部选择性剪接,并比较不同条件之间的差异circRNA剪接事件。通过CircSplice对透明细胞肾细胞癌和膀胱癌数据挖掘后,分别在两个数据集中检测到4498和2977个circRNA可变剪接(circ-AS)事件,并通过RT-PCR证实了circ-AS事件的表达。研究者进一步检查了癌症和邻近正常组织中circ-AS的分布和模式,为了进一步了解癌症特异性circ-AS的潜在功能,将这些剪切事件分类为肿瘤抑制因子和癌基因,进行了信号通路富集分析。该研究开发的工具可首次全面了解癌症特异性circRNA选择性剪接,对癌症中circRNA的调控和功能研究有重要贡献。该工具网址链接http://gb.whu.edu.cn/CircSplice或https://github.com/ GeneFeng / CircSplice

图注:CircSplice支持鉴定四种circRNA可变剪切事件类型:
SE: skipping exons ,外显子跳跃
RI:Intron Retention,内含子保留
A5SS: Alternative 5′ splice Site,5’端可变剪接
A3SS:Alternative 3′ splice Site, 3’端可变剪接
3、乳腺癌脑转移的环状RNA谱:潜在生物标志物和治疗靶标的鉴定
论文标题:Circular RNA profile of breast cancer brain metastasis: identification of potential biomarkers and therapeutic targets
杂志:Epigenomics. 影响因子:4.979
通讯作者单位:东南大学医学院中大医院
乳腺癌脑转移(BCBM)在晚期乳腺癌患者中是常见现象。中枢神经系统(CNS)复发的诊断在乳腺癌患者并不少见;估计约10%~30%的乳腺癌患者将最终会进展为脑转移。乳腺癌脑转移(BCBM)研究除了对乳腺癌组织研究,其中还需包含对大脑进行治疗的研究。BCBM通常通过影响认知和感觉功能来诱导神经损伤预后不良,诊断后1年内死亡率约为80%。 初期脑转移的进展包括肿瘤细胞的迁移,内渗,循环,停滞,外渗和入侵。 然而,BCBM发生发展的分子机制仍然还不清楚。 鉴定调节BCBM关键步骤的关键分子和机制,是预测和诊断BCBM生物标志物开发的先决条件,为未来针对BCBM的创新治疗提供分子目标。该研究选取231-BR和MDA-MB-231细胞模型,MDA-MB-231细胞可转移到多个组织器官没有特异性, 231-BR细胞特异性转移到脑部。两组细胞(BC1, BC2, BCBM1 and BCBM2),提取RNA后进行测序鉴定circRNA表达。共鉴定出215个上调的和191个下调的circRNA。随机选择10个差异表达的circRNA进行qPCR鉴定,hsa_circ_0001944,hsa_circ_0001481,hsa_circ_0000646,hsa_circ_0001006和hsa_circ_0000732上调, hsa_circ_0001910,hsa_circ_0008285和hsa_circ_0000002下调。生物信息学分析显示,hsa_circ_0001944可能通过扩散miR-509并干扰其与下游靶标的结合而参与BCBM。

表注:测序得到的前20个差异最大的circRNA列表(231-BR比MDA-MB-231细胞)
参考文献列表
| 序号 |
主要内容 |
论文标题 |
杂志 |
IF |
单位 |
| 1 |
CircHMGCS1通过调节IGF信号通路和谷氨酰胺酶促进肝母细胞瘤细胞增殖 |
CircHMGCS1 Promotes Hepatoblastoma Cell Proliferation by Regulating the IGF Signaling Pathway and Glutaminolysis |
Theranostics |
8.537 |
上海同济大学第十人民医院 |
| 2 |
全基因组鉴定circRNA中特异性癌症的选择性剪接 |
Genome-wide identification of cancer-specific alternative splicing in circRNA |
Mol Cancer. |
7.776 |
武汉大学 |
| 3 |
乳腺癌脑转移的环状RNA谱:潜在生物标志物和治疗靶标的鉴定 |
Circular RNA profile of breast cancer brain metastasis: identification of potential biomarkers and therapeutic targets |
Epigenomics. |
4.979 |
东南大学医学院中大医院 |
| 4 |
miRNA,piRNA,circRNA,lncRNA和mRNAs之间的转录组学调控网络调节微囊藻毒素 – 亮氨酸精氨酸(MC-LR)诱导的雄性生殖毒性 |
A transcriptomic regulatory network among miRNAs, piRNAs, circRNAs, lncRNAs and mRNAs regulates microcystin-leucine arginine (MC-LR)-induced male reproductive toxicity |
Sci Total Environ. |
4.9 |
南京大学医学院 |
| 5 |
在毛竹(Phyllostachys edulis)快速生长的枝条中对环形RNA全基因组表达谱分析 |
Genome-wide profiling of circular RNAs in the rapidly growing shoots of moso bamboo (Phyllostachys edulis) |
Plant Cell Physiol. |
4.76 |
福建农林大学生命科学学院 |
| 6 |
环状RNA hsa_circ_0055538通过p53 / Bcl-2 / caspase信号通路调节口腔鳞状细胞癌的恶性生物学行为 |
Circular RNA hsa_circ_0055538 regulates the malignant biological behavior of oral squamous cell carcinoma through the p53/Bcl-2/caspase signaling pathway |
J Transl Med. |
4.197 |
北京大学深圳医院 |
| 7 |
MLL急性白血病中环状RNA研究进展 |
CircRNAs Are Here to Stay: A Perspective on the MLL Recombinome |
Front Genet. |
4.145 |
意大利帕多瓦大学 |
| 8 |
两种不同猪种背最长肌中差异表达mRNA,lncRNA和circRNA及其ceRNA网络的综合分析 |
Comprehensive Analysis of Differentially Expressed mRNA, lncRNA and circRNA and Their ceRNA Networks in the Longissimus Dorsi Muscle of Two Different Pig Breeds |
Int J Mol Sci. |
3.687 |
河南省农业科学院 |
| 9 |
宫颈癌病理中circRNA-miRNA-mRNA网络的重建与分析 |
Reconstruction and analysis of circRNA‑miRNA‑mRNA network in the pathology of cervical cancer. |
Oncol Rep. |
2.976 |
武汉大学中南医院 |
| 10 |
新生大鼠缺氧缺血性脑损伤后环状RNA表达谱研究 |
Circular RNA expression profiles in neonatal rats following hypoxic-ischemic brain damage. |
Int J Mol Med. |
2.784 |
南京大学附属金陵医院 |
| 11 |
CircRNA has_circ_0001946通过调节miR-135a-5p / SIRT1轴和激活Wnt /β-catenin信号通路促进肺腺癌细胞生长 |
CircRNA has_circ_0001946 promotes cell growth in lung adenocarcinoma by regulating miR-135a-5p/SIRT1 axis and activating Wnt/β-catenin signaling pathway. |
Biomed Pharmacother. |
2.759 |
宁波市第二医院 |
| 12 |
通过模板依赖性多位移扩增的Illumina测序进行环状RNA分析 |
Circular RNA Profiling by Illumina Sequencing via Template-Dependent Multiple Displacement Amplification |
Biomed Res Int. |
2.583 |
印度马杜赖卡玛拉大学 |
| 13 |
circ_0003645高表达与不良预后相关并通过miR-1179 / TMEM14A途径促进非小细胞肺癌的细胞进展 |
Elevation of circular RNA circ_0003645 forecasts unfavorable prognosis and facilitates cell progression via miR-1179/TMEM14A pathway in non-small cell lung cancer |
Biochem Biophys Res Commun. |
2.559 |
齐齐哈尔医科大学附属第三医院 |
| 14 |
肾上腺皮质细胞中NR5A1基因形成的环状RNA研究 |
Circular IRE-type RNAs of the NR5A1 gene are formed in adrenocortical cells |
Biochem Biophys Res Commun. |
2.559 |
福冈大学医学部 |
| 15 |
环状RNA hsa_circ_0001368通过调节miR-6506-5p / FOXO3轴抑制胃癌的进展 |
Circular RNA hsa_circ_0001368 suppresses the progression of gastric cancer by regulating miR-6506-5p/FOXO3 axis. |
Biochem Biophys Res Commun. |
2.559 |
福建医科大学附属医院 |
| 16 |
银屑病皮损中间充质干细胞中环状RNA表达谱的表征 |
Characterisation of the circular RNA landscape in mesenchymal stem cells from psoriatic skin lesions |
Eur J Dermatol. |
2.243 |
太原市中心医院 |
| 17 |
丹酚酸B通过调节mRNA,circRNA和lncRNA的表达在高脂饮食诱导的肥胖小鼠中起抗肥胖作用 |
Salvianolic acid B plays an anti-obesity role in high fat diet-induced obese mice by regulating the expression of mRNA, circRNA, and lncRNA |
PeerJ. |
NA |
北京中医药大学 |
| 18 |
癌症中circRNA研究进展综述 |
Circular RNAs in Cancer. |
Mol Ther Nucleic Acids. |
NA |
MD安德森癌症中心 |