本期共收集最新发布的circRNA文献16篇,下面我们一起来看看circRNA研究有哪些新进展。
1、综述:circRNA生物起源、功能及研究挑战
论文标题:The Biogenesis, Functions, and Challenges of Circular RNAs.
杂志:Mol Cell 影响因子:14.248
通讯作者单位:上海中科院
上海中科院杨力,陈玲玲教授在Molecular cell杂志上发表了最新circRNA研究综述文章,主要汇总了circRNA形成机制、功能和目前研究挑战等方面内容。CircRNA往往同宿主基因(host gene)来源于同一转录产物,相当一部分文章报道了circRNA与host gene间的相关性,但具体机制还需更多研究。CircRNA与宿主mRNA序列高度一致,仅接头位置序列不同,这给circRNA的检测技术带来了相当的难度。如跨接头设计PCR引物,定量鉴定circRNA分子;siRNA和ASO(反义核苷酸)对circRNA进行敲低,circRNA过表达载体构建,病毒包装;FISH探针检测circRNA亚细胞定位等,circRNA的这些研究技术都有提升的空间,该综述的具体解读见本公账号解读文章:杨力陈玲玲教授Molecular Cell杂志发表长篇circRNA综述。
2、circFBLIM1竞争性吸附miR-346来促进肝细胞癌的发展
论文标题:circFBLIM1 act as a ceRNA to promote hepatocellular cancer progression by sponging miR-346.
杂志:J Exp Clin Cancer Res 影响因子:6.217
通讯作者单位:中南大学湘雅医院
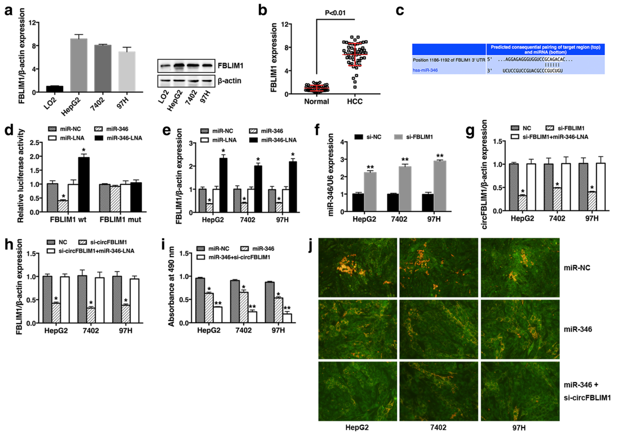
肝癌是一种常见的恶性疾病。据估计,2012年全世界有778500个新病例和745 500例肝癌死亡病例。大部分原发性肝癌是肝细胞癌(HCC),往往在晚期才能被诊断出来,治疗手段是手术切除或肝移植,尽管手术不断改善,但预后任然很差。因此深入理解肝癌发病机制,获得新肝癌治疗靶标一直是科学家探索的方向,circRNA在众多生理功能和疾病发生发展过程起着重要作用。本文从circRNA角度出发,挖掘circRNA在肝癌中的作用机制。研究者通过circRNA微阵列芯片筛选肝癌组织中的差异表达circRNA,并经过qRT-PCR验证发现circFBLIM1在肝癌中异常高表达,进一步细胞功能研究表明circFBLIM1可促进肝癌细胞增殖和侵袭,抑制凋亡。敲低circFBLIM1则细胞表现出抑癌表征,说明circFBLIM1在肝癌中可能起癌基因角色。进一步分子机制研究,luciferase报告基因实验表明circFBLIM1可竞争性结合miR-346,而miR-346下游的靶基因正是circFBLIM1的宿主基因FBLIM1,因此研究结果表明circFBLIM1通过竞争性吸附miR-346,上调其自身宿主基因FBLIM1的表达,进而促进肝癌的发展,由此circFBLIM1可作为肝癌诊断治疗的潜在靶标。
图注:circFBLIM1通过ceRNA 机制(miR-346)调控FBLIM1
A:qPCR和WB检测FBLIM1在HCC细胞中的表达水平;
B:qPCR检测circFBLIM1在50例HCC组织和癌旁组织的表达情况,显著高表达;
C:生物信息预测miR-346结合FBLIM1的 3’UTR;
D:luciferase报告基因分析显示miR-346可直接结合调控FBLIM1;
E:HCC细胞中转染miR-346后,qPCR检测FBLIM1的表达;
F:siRNA干扰FBLIM1后,qPCR检测miR-346表达水平(上调);
G&H: HCC细胞转染NC, si-circFBLIM1 或si-circFBLIM1 +miR-346 LNA后,qCPR检测FBLIM1或circFBLIM1的表达;
i: HCC细胞转染miR-NC, miR-346 或miR-346+si-circFBLIM1后,CCK8检测细胞增殖能力;
J:HCC细胞转染miR-NC, miR-346 或miR-346+si-circFBLIM1后,细胞凋亡情况检测。
3、CircRNA8924通过竞争性结合MiR-518d-5p/519-5p家族调节CBX8的表达进而促进子宫颈癌细胞增殖、迁移和侵袭
论文标题:CircRNA8924 Promotes Cervical Cancer Cell Proliferation, Migration and Invasion by Competitively Binding to MiR-518d-5p /519-5p Family and Modulating the Expression of CBX8
杂志:cell Physiol Biochem. 影响因子:5.5
通讯作者单位:辽宁省肿瘤医院
宫颈癌(Cervical cancer,CC)是世界上最常见的妇科癌症,并且已经证明持续感染高危型人乳头瘤病毒(HR-HPV)是其宫颈癌组织发生和发展的重要致病因素。 随着近年来HPV疫苗的广泛应用,宫颈癌的一级预防已在一定程度上得到实现,其发病率和死亡率在许多发达国家得到有效控制。 然而,较高的HPV感染率始终伴随着相对较低的CC发病率,这不仅使CC筛查和一级预防成为卫生经济学的沉重经济负担,而且暗示CC中的个体遗传差异和其他重要因素。因此,必须探索CC的确切发病机制,并找到全新的诊断标志物作为潜在的治疗靶点。近年来,circRNA成为疾病研究的热点, 与具有传统线性结构的miRNA和lncRNA不同,circRNA是共价闭合的连续环。由于缺乏3’,5’末端和poly A尾,circRNAs可以避免外切核酸酶和RNase R的降解作用。与线性RNA相比,circRNA更保守和稳定,并显示细胞特异性,组织特异性和阶段性。
在该研究中,研究者使用人circRNA微阵列筛选CC组织和配对的癌旁正常组织,结果显示circRNA8924是显著上调。 CircRNA8924(DeepBase)也称为hsa_circ_0141539(circBase),来源于Clorf116基因的外显子,位于chr1:2072008388-207201024。通过生物信息学分析,发现miR-519a-5p,miR-519c-5p和miR-518e-5p与circRNA8924的具有较强的结合位点。这些miRNA属于miR-518d-5p / 519-5p家族,并且大多数家族成员具有相同的核苷酸序列,仅有1或2个核苷酸差别。miR-518d-5p / 519-5p家族其中一些成员已在肿瘤中报道。最近的研究表明,miR-526a在肝癌组织中的低表达可以靶向PAK7的调节。 miR-526a的过表达显着抑制HCC细胞Huh7和HepG2的增殖,迁移,侵袭和异位种植。然而,miR-518d-5p / 519-5p家族在CC中的表达和机制尚不清楚。该研究首次证明了circRNA8924在CC的肿瘤发生中的重要作用,并揭示其作为ceRNA的功能,通过海绵miR-518-d-5p / 519-5p调节CBX8的表达。

图注:宫颈癌中circRNA8924与miR-519a-5P表达相关性研究
A:qPCR检测miR-519a-5p在宫颈癌组织标本(n=33)中显著低表达;
B:circRNA8924与miR-519a-5P在宫颈癌组织中的表达水平显著负相关;
C:circRNA8924与miR-519a-5P结合位点预测及突变位点示意图;
D:luciferase报告基因证明circRNA8924与miR-519a-5P可直接结合;
E:shRNA敲低circRNA8924后,qPCR检测miR-519a-5p的表达水平升高;
4、circ2Disease:人工编辑的经过实验验证的人类疾病circRNAs的数据库
论文标题:Circ2Disease: a manually curated database of experimentally validated circRNAs in human disease
杂志:Sci Rep. 影响因子:4.122
通讯作者单位:浙江大学医学院
环状RNA(circRNAs)是一类新的RNA分子,在人类疾病中发挥着重要作用。越来越多的circRNA被证明具有生物学功能,所以很有必要整合相关信息以促进人类疾病中circRNA功能和分子调控网络的研究。Circ2Disease数据库包含233个circRNA和54个人类疾病,以及273条人工整理的疾病-circRNA关联记录,120个circRNA-疾病关联具有较强的实验证据。每个关联包括circRNA名称,疾病名称,表达模式,实验方法,circRNA-疾病关系的简要功能描述,以及其他详细信息。经过实验验证的miRNA可能被这些circRNA及其验证目标“吸附”,也被整合进circRNA分子网络。Circ2Disease提供用户友好的界面,便于浏览,搜索,分析网络和下载数据。Circ2Disease将显着提高我们对疾病中circRNA失调的理解,并且是研究circRNA在人类疾病中的转录后调节作用的有用资源。
Circ2Disease数据库网址:http://www.disease-ontology.org/

文献列表:
.png)