越来越多的研究证明circRNAs可通过海绵miRNAs,调控肿瘤的发生。但是对于哪些circRNAs可以影响乳腺癌发生以及其相关的作用机制有待进一步研究。

来自中山大学孙逸仙纪念医院的宋尔卫和龚畅研究团队最近于Cell Death & Disease期刊上在线发表了题为“Circular RNA hsa_circ_001783 regulates breast cancer progression via sponging miR-200c-3p”的研究,作者基于预测circRNA与miRNA结合和circRNA与乳腺癌五个基本特征的相关性,设计了一套系统性的筛选工作流程,找到了与乳腺癌相关的hsa_circ_001783。Hsa_circ_001783高表达与更重的肿瘤负担和更差的病人预后成正相关。机制上,hsa_circ_001783通过海绵miR-200c-3p,上调其靶基因ZEB1/2和ETS1,促进乳腺癌的生长和转移,这提示了hsa_circ_001783可能是乳腺癌患者治疗靶点和预后标志物。
- ①筛选乳腺癌相关的circRNAs:通过Targetscan, miRanda, PITA, RNAhybrid和RNA22五种算法对来自miRBase和circBase数据库的序列进行结合预测分析,作者发现了923种circRNAs通过37000种可能的相互作用方式,与100种miRNAs结合,由此形成一个circRNA-miRNA相互作用数据库。通过Pubmed和Embase数据库筛选出与乳腺癌有关的miRNAs,在与circRNA-miRNA相互作用数据库整合交叉分析,筛选到594种与乳腺癌有关的circRNAs。接着对这些circRNAs与乳腺癌5个基本特性相关性进行评分,发现hsa_circ_001783的评分最高,与乳腺癌发生密切相关(A)。ClueGo分析hsa_circ_001783所靶向的miRNAs,参与肿瘤的转移和增殖等的生理过程(B)。
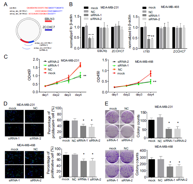
②鉴定circRNA:hsa_circ_001783定位于人类9号染色体上,sanger测序证明其除了包含基因间隔区,还包含EBLN3的2号外显子和ZCCHC7的1号外显子与内含子(C);qPCR实验证明hsa_circ_001783耐受Rnase R的降解;随机引物而不是oligo DT引物才可以合成它的cDNA,说明hsa_circ_001783是属于环状RNA;胞浆和胞核成分分析证明hsa_circ_001783主要存在于胞浆(D-F)。

- hsa_circ_001783的表达水平的高低,与肿瘤大小、淋巴转移情况、TNM分期、ER和PR受体表达情况、分子亚型和Ki-67指数密切相关,而与年龄、经期、HER2受体表达和组织学分级无关。RNA FISH实验证明hsa_circ_001783主要表达在乳腺癌组织(特别是三阴乳腺癌组织)中,而在非癌旁正常组织中。而且相比于Luminal/HER2+型的乳腺癌,三阴乳腺癌组织中circ_001783表达水平更高。乳腺癌组织中的circ_001783表达水平与Ki-67水平呈正相关;Kaplan–Meier分析说明患者癌组织中circ_001783表达水平越高,患者病情复发,无疾病生存期越短(F)。

- 相比于不致癌的MCF-10A,乳腺癌细胞系中circ_001783表达水平明显增高,特别是在三阴乳腺癌细胞(MDA-MB-231, MDA-MB-468, BT-549)中。为了进一步预测circ_001783的功能,基于circ_001783可能结合的miRNAs和miRNAs可能靶向的基因,构建了hsa_circ_001783–miRNA–mRNA互作网络图。通过KEGG通路和GO分析网络中涉及到的基因的生理功能,发现circ_001783调控相关基因与肿瘤的生长和转移过程密切相关。

- 选用circ_001783表达水平偏高的MDA-MB-231 和MDA-MB-468细胞,设计siRNAs特异性靶向circ_001783连接位点,可以明显敲低circ_001783的表达,而不影响EBLN3 或者 ZCCHC7 mRNA的水平,可以明显抑制乳腺癌细胞的活力(CCK8实验)、增殖能力(EdU实验),也抑制细胞克隆形成能力、迁移和侵袭能力。

- 作者对GEO数据集(GSE28969 和GSE40086)进行数据挖掘,相比于luminal/HER2+细胞系,三阴乳腺癌TNBC细胞中19种miRNAs表达明显上调,20种miRNAs表达明显下调;因为circ_001783在TNBC细胞中也明显表达上调,提示这些miRNAs表达与circ_001783表达分别呈现正相关或者负相关的关系。在这些miRNAs中,只有miR-200c-3p被预测与circ_001783存在相互结合。

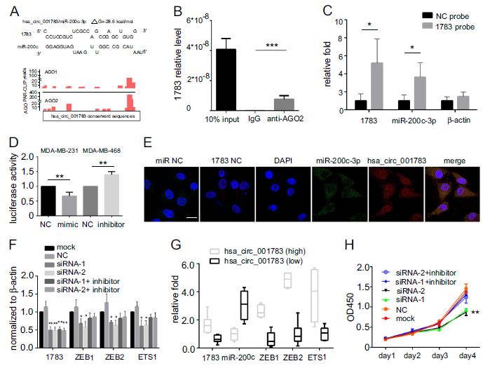
6. 为了确定circ_001783是否可以靶向海绵miR-200c-3p,通过RNAhybrid预测它们之间存在18个结合位点,其中一个结合位点的自由能最低(A)。AGO1/2可与小RNA结合并且在RNA干扰(RNAi)和RNA沉默中发挥重要作用。AGO1/2结合微小RNA(miRNA)或小干扰RNA(siRNA)并抑制与它们互补的mRNA的翻译。 通过分析AGO1/2的3个PAR-CLIP数据集,,发现AGO1/2蛋白与hsa_ circ_001783的保守区域内存在大概率结合作用。进一步AGO2 RIP实验证明circ_001783与AGO 2存在结合作用(B)。同时利用circ_001783探针可以捕获到circ_001783和 miR-200c-3p(C)。荧光素酶报告基因实验证明miR-200c-3p mimics明显抑制荧光素酶活性, 而miR-200c-3p inhibitor明显增强荧光素酶活性,提示circ_001783和 miR-200c-3p之间存在相互作用(D)。RNA FISH实验证明circ_001783与 miR-200c-3p共定位于胞浆中(E)。另外,敲低circ_001783表达,可以明显增强miR-200c-3p的表达,而抑制miR-200c-3p的靶基因ZEB1, ZEB2, ETS1的表达(F)。同时qPCR检测证明临床乳腺癌组织中circ_001783表达水平与ZEB1, ZEB2, ETS1的表达水平成正相关,而与miR-200c-3p表达水平成负相关(G);敲低circ_001783表达可以明显抑制细胞的增殖、克隆形成能力、迁移和侵袭能力,而当同时转染miR-200c-3p 抑制剂,之前的细胞抑制性效应则被抵消(H-K)。

小结:本文最大的亮点在于设计了一套系统性筛选乳腺癌特异的circRNAs的方法,以circRNA海绵miRNA为前提,而不是以乳腺癌中差异表达circRNAs为前提进行筛选,发现了hsa_circ_001783通过海绵miR-200c-3p调控肿瘤的增殖、转移,提示了hsa_circ_001783可能是乳腺癌的新型预后标志物和治疗靶点。但本文的缺点在于没有对hsa_circ_001783海绵miR-200c-3p,调控其靶基因ZEB1, ZEB2, ETS1表达,而靶基因如何影响到乳腺癌的发生发展,作进一步的揭解释,或者进行体内实验验证该通路的有效性。
参考文献
- Liu Z, Zhou Y, Liang G, et al. Circular RNA hsa_circ_001783 regulates breast cancer progression via sponging miR-200c-3p. Cell Death Dis. 2019 Jan 22;10(2):55. doi: 10.1038/s41419-018-1287-1.
.png)