人乳头瘤病毒(HPV)是一种属于乳多空病毒科的乳头瘤空泡病毒A属,是球形双链DNA病毒。HPV生活在皮肤表面(阴道,肛门,外阴,子宫颈和阴茎头部的表面)上皮细胞的薄而扁平的细胞中,能引起人体皮肤黏膜的鳞状上皮增殖。许多人被感染后没有任何症状,感染可能会自行消失。HPV病毒包括有100多种亚型,高风险HPV毒株包括HPV16和18,其引起约70%的宫颈癌,其他高危HPV病毒毒株包括31,33,45,52,58等。低风险的HPV毒株,如HPV 6和11,引起约90%的生殖器疣,很少发展成癌症。通过性行为(阴道,肛门或口服)和皮肤接触传播而感染HPV 。
我们对高危HPV如何从潜伏性感染发展为无法治愈的癌症的机制认识尚不清楚,最近的研究也揭示了EB病毒和卡波西肉瘤病毒(KSHV)可产生多种环状RNA,这些病毒来源的circRNA的功能尚不清楚。
基于前面提出的问题,这次与各位分享的是一篇发表在Nature communications期刊的有关高风险HPV亚型来源的circE7翻译成E7蛋白促进子宫颈癌细胞发生转化的研究。文章的通讯作者是来自美国德克萨斯大学西南医学中心皮肤科的Richard C. Wang和芝加哥西北大学Feinberg医学院微生物免疫学系的Laimonis Laimins。

首先作者挑选了10种HPV亚型在NCBI上检索获得来自SRA的相应HPV RNA-seq数据,从12个工作中挖掘到154个RNA-seq数据。为了精确地鉴定所有的前向和反向剪接位点,环状病毒基因组被人为地线性化后串联起来,并将其作为参考病毒基因组,以用于后续的read mapping和比对统计。初步对HPV16 和HPV35 RNA-seq数据筛选back-splice reads,其中HPV16来源的circRNAs表达丰度高,而且主要back-splice reads是包含E1^E4,E1,E6,E7基因的。经生信分析这种back-splice reads可以产生长度为472nt circRNA(HPV16 circE7),其包含完整的E7 ORF,由此作者将研究目标聚焦在HPV16 circE7。RT-PCR和northern blotting证明在已知感染HPV16的细胞株中发现HPV16 circE7的存在,HPV16 circE7耐受RNase R降解作用。

鉴定HPV circRNAs的方法【1】
虽然HPV16和 HPV35 circE7s被预测均包含miRNA结合位点,但是这些结合位点序列在两种亚型之间是不保守的,故排除了circE7海绵miRNAs发挥功能的可能性。为探讨circE7是否通过翻译蛋白发挥功能,作者构建HPV16 circE7过表达载体(circE7),并在其基础上突变3个潜在的启动子(circE7_noATG),和在E7 ORFs的C端附加FLAG标签。过表达circE7和circE7_Flag可明显促进circE7的表达和E7蛋白的表达(HPV16 E7特异抗体和FLAG抗体检测)。为验证到底是环状还是线性E7 RNAs促进E7蛋白的翻译,作者设计了针对环状、线性E7 RNAs和两者共同E7 ORF区域序列的siRNAs,只有沉默circE7和两者共同区域序列的siRNAs可明显抑制E7蛋白的表达,提示circE7对于E7 蛋白的表达的重要性。正如之前研究报道,热激反应可明显上调circE7翻译E7蛋白的水平。在circE7过表达载体上同时突变上游SD和下游SA剪切位点,可明显抑制circE7的表达,同时也抑制了E7蛋白的表达。

circE7 的形成和翻译【1】
胞核胞浆成分分离分析显示,HPV16 circE7主要定位在胞浆,而线性E7 mRNA主要定位在胞核。据报道,CircRNAs不依赖于cap介导的翻译需要UTR区域的m6A甲基化修饰。生信分析,发现HPV16 circE7具有多个潜在的m6A修饰位点(DRACH)。m6A的RIP实验证明circE7存在一定水平的m6A修饰。沉默著名的m6A RNA甲基化修饰酶—METTL3/14表达,可明显抑制m6A抗体 RIP后circE7的表达。突变circE7 UTR区域的潜在m6A motifs,也可明显抑制circE7的表达和同时抑制E7蛋白的表达,而不抑制线性E6/E7 mRNA的表达,提示m6A修饰对于circE7表达的重要性。多聚核糖体分馏实验证明circE7都存在不同馏分的核糖体中,而携带突变启动子的circE7_noATG在不同馏分的核糖体中表达明显降低,提示circE7与多聚核糖体存在相互联系。

circE7的分子特性【1】
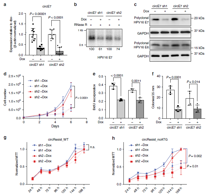
体外实验:为了进一步研究病毒circRNAs和其编码蛋白发挥的作用,利用多四环素dox介导的慢病毒shRNA可明显敲低CaSki宫颈癌细胞中circE7表达和E7蛋白的表达水平(而不影响E6蛋白的表达),导致CaSki细胞的增殖受抑制。为排除敲低circE7表达通过脱靶效应抑制细胞增殖的可能性,作者设计了抵抗shRNA敲低效应的circResist_WT载体,虽然circResist_WT和circResist_noATG(启动子发生突变)都可恢复circE7的表达,但是只有过表达circResist_WT才可恢复并增强E7致癌蛋白的表达,并恢复CaSki细胞的增殖能力,说明敲低circE7表达是特异性抑制circE7表达,进而抑制细胞增殖。

circE7编码蛋白有助于CaSki细胞生长【1】
体内实验:通过在裸鼠上移植dox诱导circE7表达沉默的CaSki细胞后,发现敲低circE7表达可抑制肿瘤生长,表现为更小而边界清楚,核浆比例减小,组织侵袭程度降低,Ki-67表达阳性减少,同时组织中HPV16 E7致癌蛋白表达水平明显降低。
相比于CaSki细胞,含低水平HPV16病毒的HPV BP细胞中circE7的表达水平也相对较低,提示circE7的表达水平与HPV寿命相关。经HPV31感染后的人包皮角质HFK和宫颈癌上皮内瘤变来源的细胞中均可检测到circE7的表达,但这些细胞经分化后circE7的表达水平明显降低,提示circE7的表达水平受角质细胞的分化调控。

circE7 在肿瘤中发挥的生理功能【1】
小结:之前的研究倾向于circRNA发挥作为miRNA海绵,调控下游基因表达的作用,现在circRNA研究热点貌似越来越倾向其他罕见或者未被挖掘的功能(如编码蛋白发挥功能),这篇研究发现HPV感染的组织中筛选出circE7,敲低circE7表达,抑制了其编码蛋白E7的表达,抑制肿瘤细胞的增殖和生长。但circE7和E7蛋白具体通过调控宿主细胞的哪个靶基因发挥功能,及其在HPV感染、潜伏和促进肿瘤发生过程中扮演的角色的问题,还是有待研究的。circE7的稳定性和其编码蛋白E7的致癌作用,提供了其可作为诊断高风险性HPV感染的标志物的依据。
参考文献
1. Jiawei Zhao, Eunice E. Lee, Jiwoong Kim,et al. Transforming activity of an oncoprotein-encoding circular RNA from human papillomavirus. Nature Communications. https://doi.org/10.1038/s41467-019-10246-5
.png)