现有流感疫苗因病毒抗原突变快,免疫应答持续时间短,而保护效果有限(通常为40-60%,CDC),需每年接种,因而人类仍面临季节性疫情威胁。[1]
递送至肺部的疫苗能在肺部甚至呼吸道针对性诱导抗流感免疫,具有潜在优势,且无针接种方式有助于提高接种意愿。此外,通用流感疫苗对不同毒株乃至季节性突变均可提供广泛保护。基质蛋白2胞外域(M2e)在甲型流感病毒中高度保守,是颇具前景的通用疫苗抗原候选。
mRNA疫苗具有缩短开发周期和有效激活免疫的优势。然而,RNA疫苗在稳定性和安全性等方面仍面临挑战。相比线性mRNA,环状RNA(circRNA)凭借其闭环结构表现出更高的稳定性,具有成为下一代疫苗平台的广阔前景。
此前,美国密歇根大学朱贵志教授团队验证了编码肿瘤抗原、癌症病毒抗原和病毒抗原的小circRNA(序列较短)疫苗具有更高的稳定性,在小鼠体内,可诱导比线性RNA和大circRNA更强烈的T细胞免疫反应,实现卓越的抗肿瘤效果。[2]
相关阅读:Nature子刊 | 小环状RNA疫苗:更短的序列,更强的疗效
此外,团队还设计优化的LNP配方,将小circRNA疫苗递有效送至小鼠淋巴结中的树突状细胞和巨噬细胞,诱导有效、持久的T细胞免疫反应。[3]
相关阅读:密歇根大学朱贵志团队揭示LNP对circRNA疫苗递送和T细胞应答的影响
近日,美国密歇根大学朱贵志教授联合中国科学院杭州医学研究所张煜团队在J Control Release期刊上发表研究论文:Pulmonary delivery of small circular RNA vaccines for influenza prevention。研究开发了一种编码M2e抗原的小circRNA流感疫苗circRNA-M2e,并通过气管内(i.t.)给药,由LNP递送至小鼠肺部。circRNA-M2e可滞留在小鼠肺部,并递送到肺部抗原呈递细胞(APC),有效保护小鼠免受致死性流感攻击,效果强于m1ψ修饰的线性mRNA,且无明显副作用,证实了肺部递送的circRNA疫苗可用于预防呼吸道传染性疾病(如流感)的潜力。
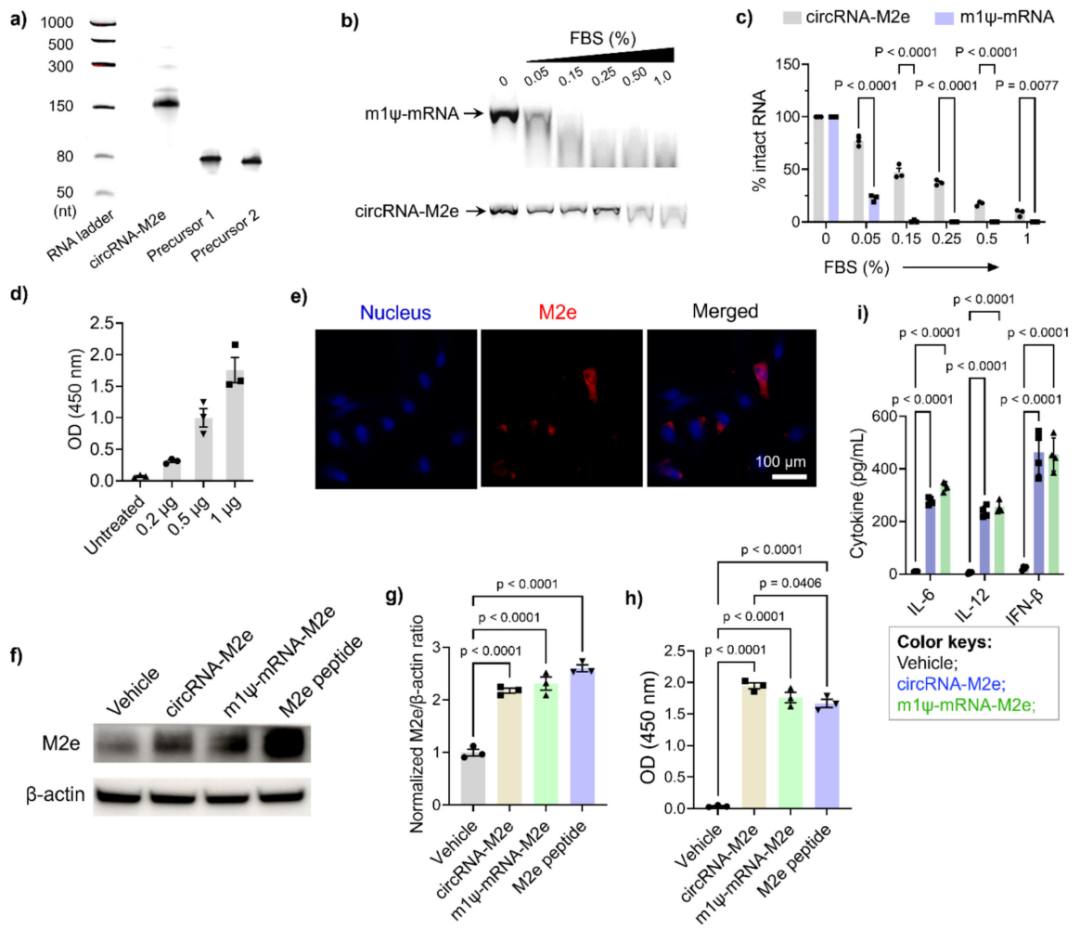
circRNA-M2e的设计与合成
小circRNA高稳定性归因于:①缺乏末端,对外切酶具有抵抗力;②序列较短,最大限度减少水解和核酸内切酶降解程度。小circRNA的高稳定性有利于疫苗实现延长有效期、易于运输和储存、持久的抗原翻译以及强大和持久的免疫调节。
团队设计了一个156-mer的小circRNA疫苗(circRNA-M2e),包含M2e编码序列、Kozak序列和短IRES序列;然后利用T4连接酶和DNA夹板连接化学合成的RNA片段,环化并纯化得到circRNA-M2e疫苗。
circRNA-M2e性能表征
稳定性方面,在37°C的稀释胎牛血清中孵育30 min后,凝胶电泳法评估结果显示,相比m1ψ-mRNA-RBD(SARS-CoV-2刺激蛋白受体结合域),完整的circRNA-M2e比例更高,表明circRNA对血清介导降解的抵抗力更高(图1b-c),具有更高的稳定性。
翻译效率方面,在相同质量浓度下,circRNA-M2e的翻译效率高于m1ψ-mRNA-M2e。天然免疫原性方面,在小鼠DC2.4细胞中,circRNA-M2e和m1ψ-mRNA-M2e可诱导类似水平的促炎细胞因子分泌,如IL-6、IL-12和INF-β,这些细胞因子是抗原呈递所必需的(图1i)。
图1 circRNA-M2e的合成与表征
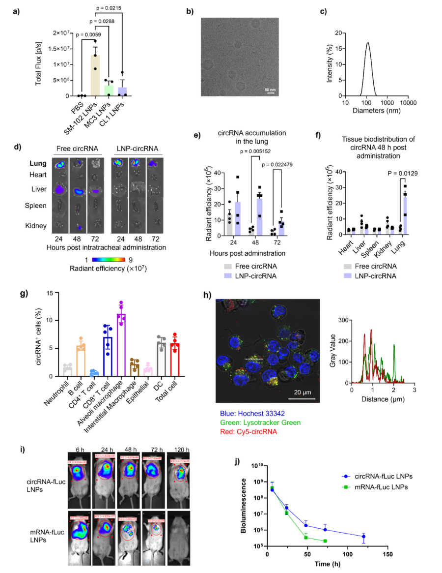
LNP制备与表征
为选择一种有效的纳米脂质颗粒(LNP)载体,把小circRNA疫苗递送至肺部,研究对比了SM-102、Dlin-MG3-DMA、CL1三种可离子化脂质制备的LNP。最终选择可以将circRNA最有效递送至肺部,且介导蛋白表达活性最强的SM-102 LNP。
LNP显著延长circRNA在肺部的滞留时间(至少72小时)。气管内给药方式可使LNP将circRNA-M2e有效输送到肺和肺内的APC,介导circRNA-M2e在APC的快速细胞内递送和内小体逃逸,并维持比m1ψ-mRNA更持久的蛋白质翻译,有利于诱导M2e特异性T细胞反应。
图2 LNP将circRNA-M2e递送到肺部。
circRNA-M2e安全性体内评估
肺部递送的疫苗接种可有效地诱导全身和局部(肺部)免疫反应,加强对呼吸道感染的保护。但呼吸道对外来物质(肺部疫苗)的敏感性,可能导致炎症反应,从而造成不利的副作用。
该研究中,3剂低剂量(3×5 μg)的肺部circRNA-M2e疫苗经i.t.给药,触发了暂时的全身性促炎反应,但不会引起显著的呼吸道促炎反应或肺部的病理损害,表明circRNA-M2e疫苗具有良好的安全性。
图3 LNP递送的circRNA-M2e疫苗经i.t.给药在小鼠体内引起一过性全身炎症反应,具有良好的安全性。
circRNA-M2e疫苗有效性体内评估
在年轻成年和老年小鼠中,circRNA-M2e肺部疫苗都能诱导强烈的M2e特异性T细胞免疫反应和体液反应。虽然在老年小鼠中诱导的T细胞反应幅度比年轻成年小鼠要小得多,但也暗示了其在老年小鼠中的应用潜力。
circRNA-M2e疫苗经i.t.给药,免疫小鼠后,用致死剂量H1N1流感病毒攻击小鼠。结果表明,circRNA-M2e疫苗对甲型流感病毒感染产生了强大的保护性免疫效果,小鼠存活率明显高于m1ψ-mRNA-M2e,且体重下降明显更小,临床症状更轻,体温更稳定。总之,circRNA-M2e疫苗提供的保护效果明显强于m1ψ-mRNA-M2e疫苗。
图4 递送至肺部的circRNA-M2e疫苗可诱导小鼠产生M2e特异性T细胞反应和体液反应。
图5 circRNA-M2e肺部免疫小鼠对甲型流感病毒感染的保护作用。
总结
研究开发了一种由LNP递送至肺部的小circRNA流感疫苗——circRNA-M2e。该疫苗体现优于mRNA的稳定性和翻译活性。经气管内给药,circRNA-M2e可在肺部滞留并有效递送至肺部APC中,在年轻和老年小鼠中诱导强效且持久的免疫保护,保护效果明显强于线性mRNA,且安全性良好,为开发通用有效的流感疫苗提供了新策略。
新型circRNA疫苗递送系统可实现有效的抗原翻译,仅引发有限的促炎反应,可以进一步拓宽预防窗口,提高这些疫苗的预防效果。此外,雾化器等吸入设备可以进一步改善(延长和扩大)疫苗在肺部的生物分布,加强疫苗向肺泡巨噬细胞和树突状细胞等APC的递送,提高肺circRNA疫苗的预防效果。
原文链接:
https://www.sciencedirect.com/science/article/abs/pii/S0168365925008107?via%3Dihub
参考资料:
[1]Pan Y, et al. Influenza vaccination in preventing outbreaks in schools: A long-term ecological overview. Vaccine. 2017;35(51):7133-7138.
[2]Zhang Y, et al. Small circular RNAs as vaccines for cancer immunotherapy. Nat Biomed Eng. 2025; 9(2):249-267.
[3]Alshehry Y, et al. Investigation of the impact of lipid nanoparticle compositions on the delivery and T cell response of circRNA vaccine. J Control Release. 2025;381:113617.
.png)