急性缺血性卒中(AIS)是全球常见的致死和致残疾病之一,脑缺血后不仅直接损伤神经元,还会引发持续放大的神经炎症反应,成为继发性脑损伤和功能恢复受限的关键因素。环状RNA circHECTD1已被发现参与缺血性脑损伤,并在胶质细胞活化和炎症放大中发挥关键作用,目前针对circHECTD1的有效干预策略仍未建立,同时 RNA 药物在脑内的递送效率和靶向性仍面临挑战。
近日,东南大学姚红红团队在Advanced Healthcare Materials发表研究论文:Intranasal Delivery of si-circHECTD1@mLNP for Cerebral Ischemic Stroke Therapy via Modulation of the Neuroinflammatory Microenvironment。
该研究利用甘露糖修饰脂质纳米颗粒(mLNP)将si-circHECTD1鼻腔递送入脑,精准抑制小胶质细胞和星形胶质细胞过度活化,缓解神经炎症,缩小梗死面积,并改善感觉运动功能。同时,该策略不仅抑制炎症通路,还激活神经修复程序,为脑卒中 RNA 治疗提供新思路。
si-circHECTD1@mLNPs 的制备与表征
研究团队采用微流控混合技术制备负载 si-circHECTD1的脂质纳米颗粒(LNP),并在LNP表面加入甘露糖修饰,得到mLNP,以增强其在小胶质细胞中的摄取。实验结果显示,LNP和mLNP粒径均小于150 nm,分散指数(PDI)低于0.3,颗粒分散均一、稳定;siRNA包封效率均超过80%,凝胶电泳进一步验证siRNA能被有效包裹并保护。TEM观察显示颗粒整体呈球形、分散均一。总体来看,甘露糖修饰未明显改变纳米颗粒的理化性质,si-circHECTD1@mLNPs具备良好的体内应用潜力。
图1 | si-circHECTD1@mLNPs的制备及理化特性表征
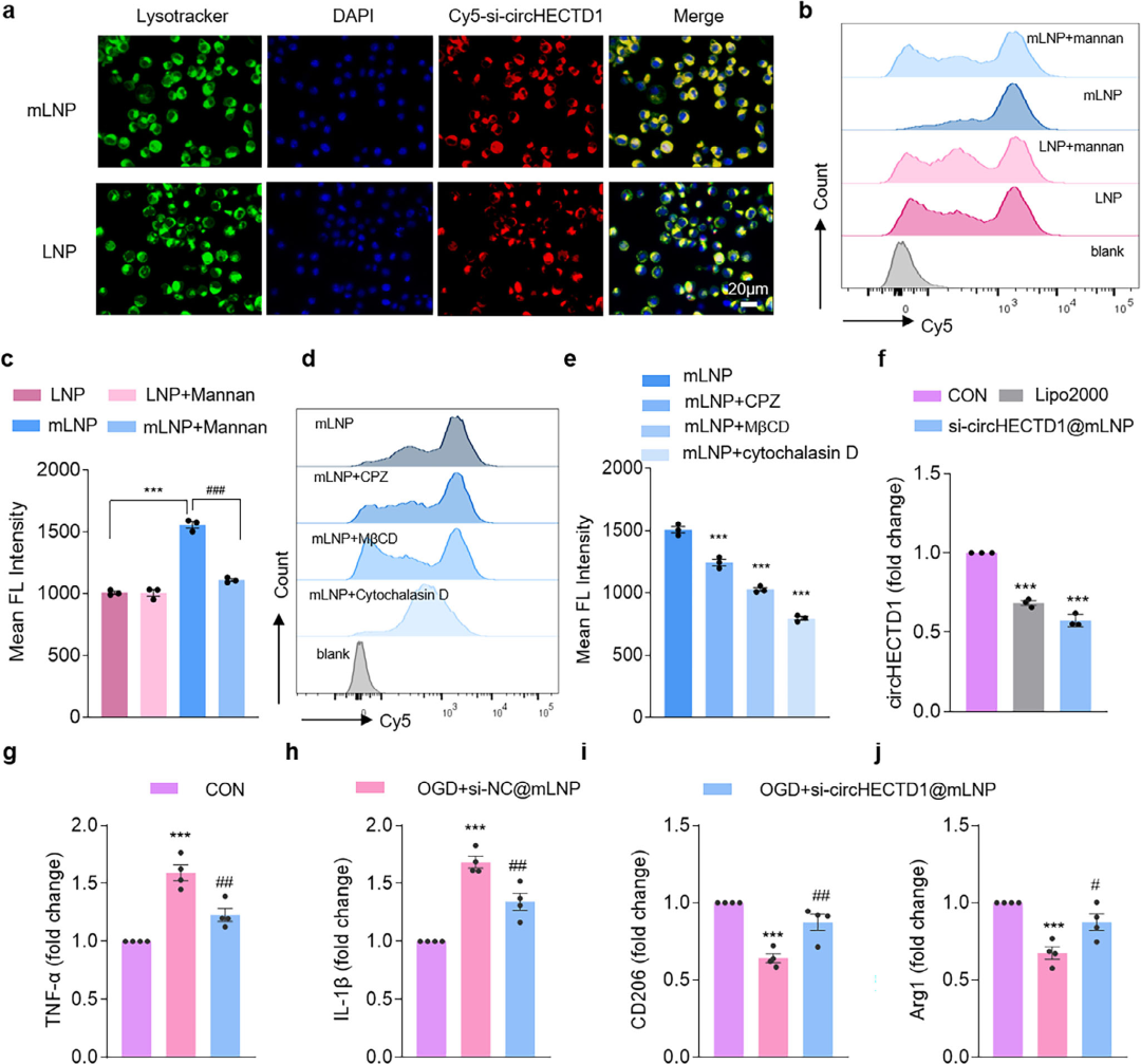
si-circHECTD1@mLNPs的细胞摄取与体外功能
体外实验表明,si-circHECTD1@mLNPs具有良好的生物安全性,可被BV2小胶质细胞快速摄取并有效释放siRNA。与未修饰LNP相比,甘露糖修饰显著增强了其在小胶质细胞中的摄取,这一过程主要依赖甘露糖受体介导的内吞。进一步研究发现,si-circHECTD1@mLNPs能有效下调circHECTD1表达,并在缺血模拟条件下抑制促炎因子TNF-α、IL-1β,上调抗炎标志物CD206和Arg1,提示其可减轻炎症反应并促进小胶质细胞向修复表型转变。
图 2 | si-circHECTD1@mLNPs在体外的细胞摄取及抗炎作用
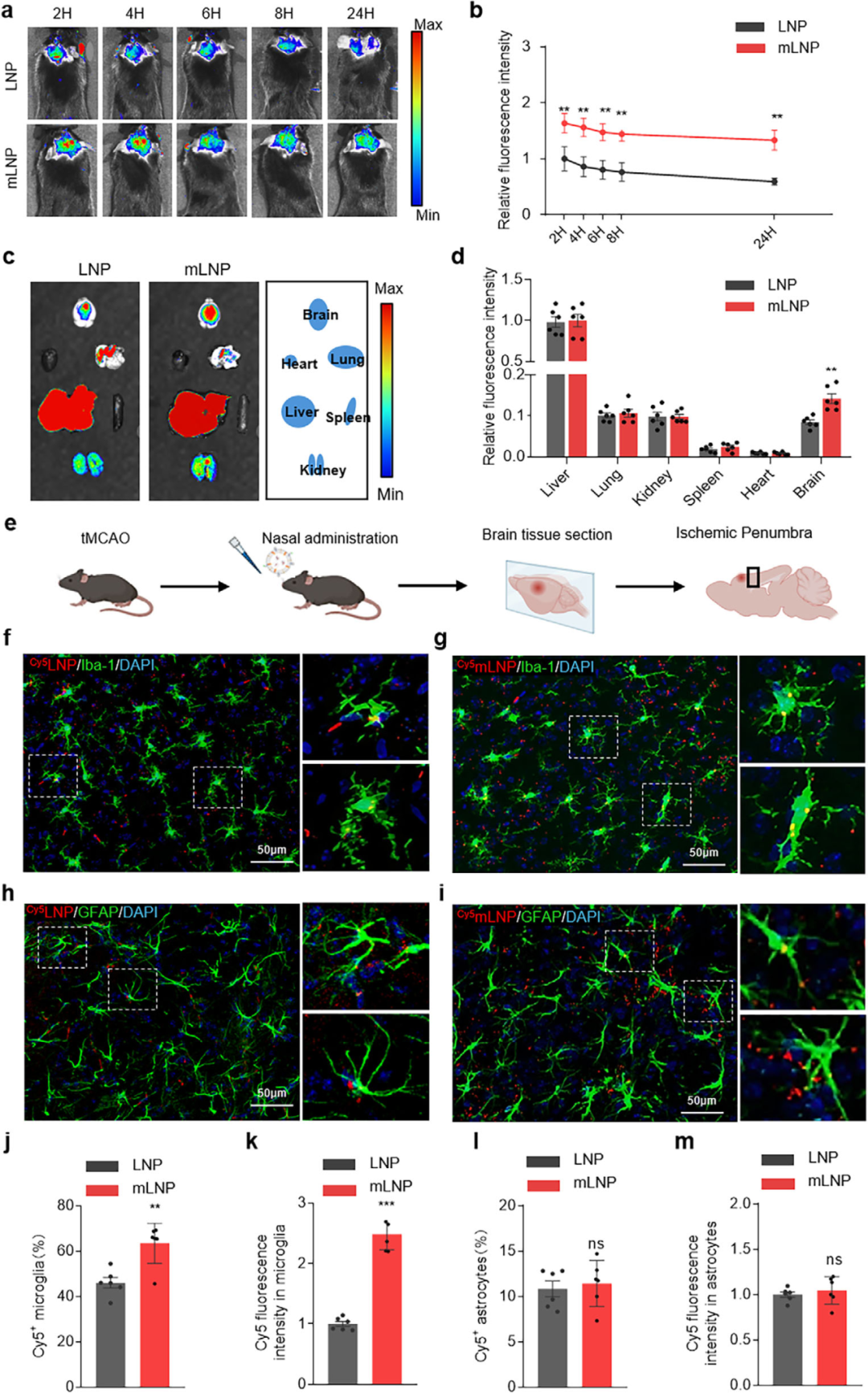
si-circHECTD1@mLNPs的脑内富集及小胶质细胞靶向
在tMCAO小鼠中,鼻腔给药的si-circHECTD1@mLNPs在脑内累积明显高于普通 LNP,显示甘露糖修饰提升了脑递送效率。免疫荧光分析显示,Cy5标记的mLNP主要定位于缺血半暗带的驻留小胶质细胞(Iba1 阳性),与 星形胶质细胞(GFAP 阳性) 和浸润性巨噬细胞共定位有限。总体表明,si-circHECTD1@mLNPs可有效富集于脑内并优先靶向驻留小胶质细胞。
图 3 | si-circHECTD1@mLNPs在tMCAO小鼠中脑内富集增强及优先定位于小胶质细胞
si-circHECTD1@mLNPs促进卒中功能恢复
在tMCAO小鼠中,鼻腔给药的si-circHECTD1@mLNPs显著改善神经功能和运动能力,mNSS评分下降,脑梗死体积缩小,感觉运动测试表现更优,生存率也提高。同时,缺血脑内的circHECTD1被有效抑制,主要脏器未见明显损伤,显示靶向沉默效果良好且安全。总体来看,该策略可减轻缺血再灌注损伤并促进卒中恢复。
图 4 | si-circHECTD1@mLNPs在tMCAO小鼠中促进功能恢复
si-circHECTD1@mLNPs抑制缺血脑胶质细胞活化
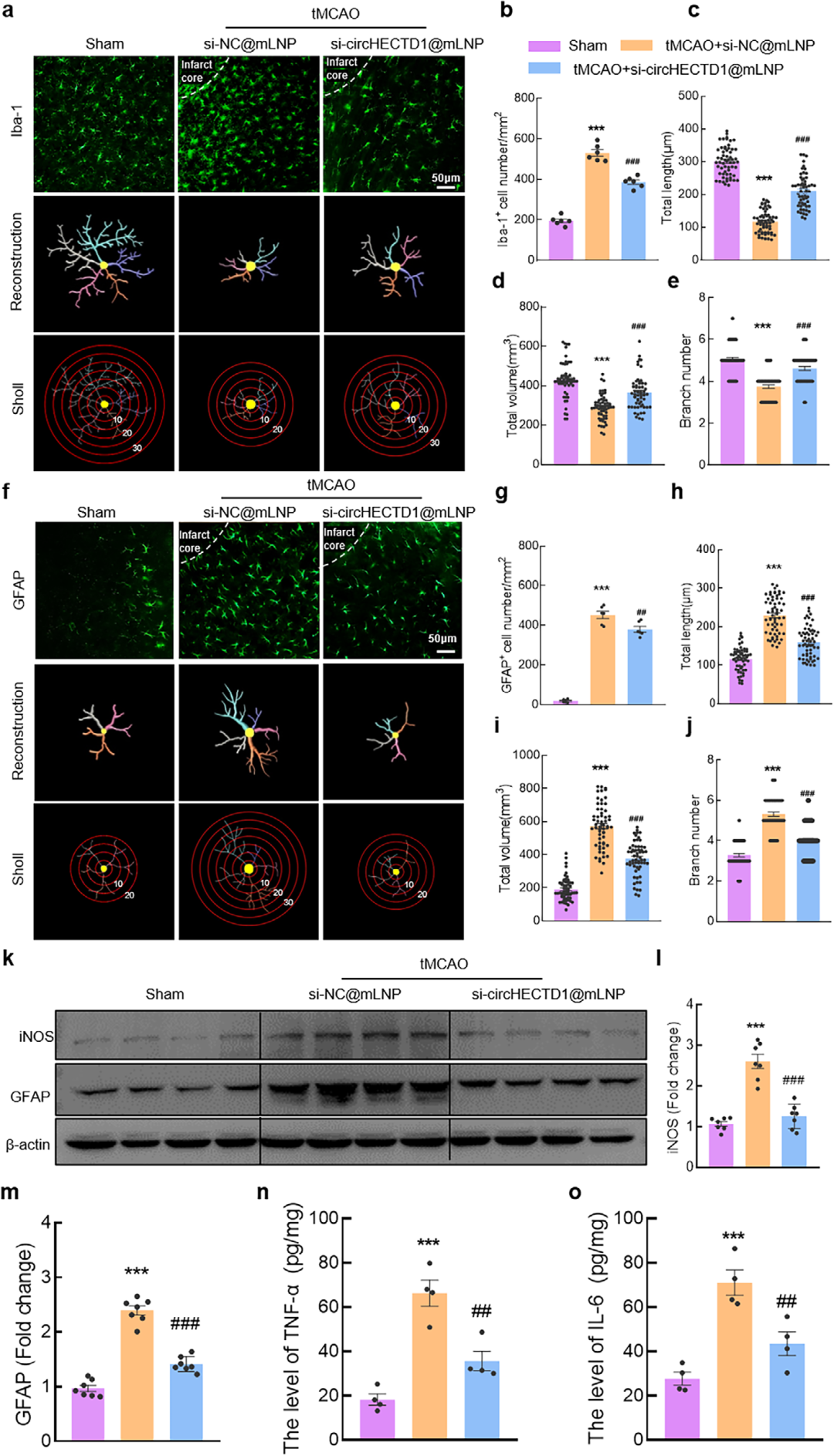
在tMCAO小鼠缺血半暗带,si-circHECTD1@mLNPs处理后,星形胶质细胞(GFAP 阳性)和小胶质细胞(Iba-1 阳性)的活化明显减弱。形态学分析显示,小胶质细胞的胞体体积和分支数量、长度均下降,星形胶质细胞的胞体肥大和分支复杂度也减轻,提示胶质细胞过度活化得到抑制。Western blot和ELISA结果进一步显示,GFAP、iNOS、TNF-α和IL-6 表达均下降,说明该策略能够有效缓解卒中后的胶质活化和神经炎症。
图 5 | si-circHECTD1@mLNPs抑制缺血脑中星形胶质细胞和小胶质细胞的活化
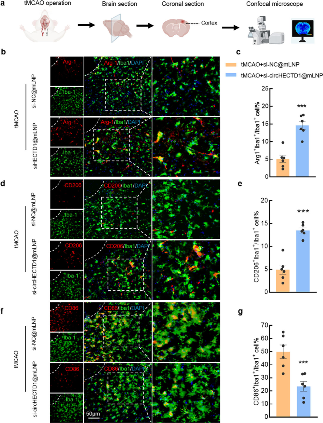
si-circHECTD1@mLNPs促小胶质细胞向抗炎表型转变
在tMCAO小鼠缺血半暗带,si-circHECTD1@mLNPs处理后,Iba1标记的小胶质细胞中,表达抗炎标志物Arg-1和CD206的细胞明显增多,而表达促炎标志物CD86的细胞明显减少。这表明该治疗能够抑制卒中后小胶质细胞的促炎反应,并推动它们向抗炎、修复性表型转变。总体来看,si-circHECTD1@mLNPs通过重塑小胶质细胞状态,减轻神经炎症并促进卒中后的功能恢复。
图 6 | si-circHECTD1@mLNPs在tMCAO小鼠中促进小胶质细胞向抗炎表型重编程
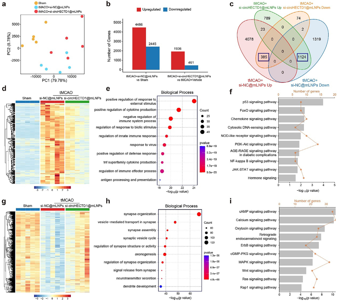
si-circHECTD1@mLNPs部分逆转卒中脑异常基因表达
转录组分析显示,缺血后脑内基因发生广泛改变,而si-circHECTD1@mLNPs可部分恢复基因表达。治疗下调了385个炎症基因,包括NF-κB、JAK-STAT和 NOD样受体通路,同时恢复了1124个神经修复相关基因,如突触组织、MAPK和Wnt信号通路。总体来看,si-circHECTD1@mLNPs兼具抑炎和促修复双重作用,为改善卒中后的神经功能提供了分子依据。
图7 | 转录组分析显示si-circHECTD1@mLNPs治疗可部分恢复卒中诱导的异常基因表达
总结
本研究构建了甘露糖修饰脂质纳米颗粒鼻腔递送平台,实现si-circHECTD1在缺血脑内的高效递送,并优先作用于驻留小胶质细胞。该策略可沉默circHECTD1、抑制胶质细胞过度活化、推动小胶质细胞向抗炎修复表型转变,并在转录组层面呈现“抑炎 + 促修复”双重效应,最终改善卒中小鼠的脑损伤和神经功能恢复,其作用机制可能通过 circHECTD1–miR-142–TIPARP 调控轴实现,为未来利用RNA药物靶向胶质细胞、改善脑卒中神经功能提供了可行思路。
原文链接:
https://advanced.onlinelibrary.wiley.com/doi/10.1002/adhm.202600021
.png)