环状RNA(circRNA)因具有共价闭环结构,表现出较高的稳定性和细胞类型特异性的表达特征,近年来被广泛关注为潜在的癌症生物标志物。研究表明,相较于单一标志物,多靶点circRNA联合检测在提高诊断和预后评估准确性方面具有一定优势。然而,现有主流检测方法如RT-qPCR等,通常仍存在操作流程较为复杂、对荧光标记探针依赖度高、检测成本较高等问题。这些因素在一定程度上限制了circRNA多重检测技术在快速检测和即时诊断场景中的应用。
近期,重庆医科大学与重庆中医药学院团队在International Journal of Biological Macromolecules上发表最新研究结果:“Structure-guided engineering of modular RNA aptamer biosensors for one-pot, multiplex detection of CircRNAs”。
该研究开发了一种名为FRA-MOML的荧光RNA适配体模块化生物传感平台。该平台通过结合 circRNA反向剪接位点(BSJ)的特异性识别与工程化RNA适配体的荧光读出,实现了在无需标记探针的情况下,对复杂生物样本中多种circRNA 的高灵敏同步定量检测。
FRA-MOML的原理与设计
研究团队构建了由启动子探针和报告探针组成的 FRA-MOML体系,将circRNA识别、探针连接、转录扩增和荧光读出整合于单一平台。结果表明,目标circRNA可触发探针连接并驱动循环扩增,实现持续信号放大;通过更换报告探针中的信号区,平台还可实现单管多重检测。该设计为circRNA的高灵敏、多重分析提供了方法基础。
图1. FRA-MOML生物传感器原理图
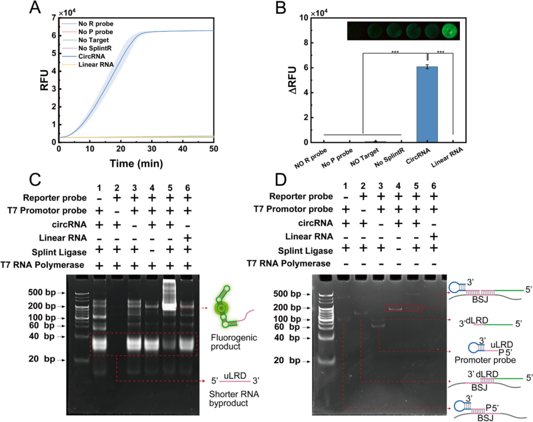
FRA-MOML体系可行性验证
以circSMARCA5为模型,研究团队通过设置缺失组分和错配靶标等对照,验证了FRA-MOML体系的可行性。结果表明,只有在目标circRNA、P/R探针、SplintR连接酶和T7 RNA聚合酶同时存在时,体系才产生明显荧光信号并形成全长转录产物;其余条件下均无法实现有效扩增。该结果说明,FRA-MOML的信号输出依赖于目标识别、探针连接和转录扩增的协同作用。
图2. FRA-MOML生物传感器的验证
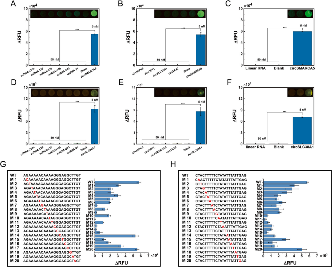
FRA-MOML平台的优化与性能验证
研究团队围绕酶用量、反应温度、探针浓度及连接识别区长度等关键参数,对FRA-MOML体系进行了系统优化。结果表明,25 U连接酶、50 U T7 RNA聚合酶、37.1 ℃反应温度、5 nM探针浓度以及10 nt连接识别区可获得最佳信噪比;同时,0.5×的转录缓冲液和连接缓冲液也表现出较好的体系兼容性。
进一步,采用单管一锅法评估后,该平台对 circSMARCA5和circSLC38A1的检测限分别为 290.18 fM和349.47 fM,并具有良好的线性响应范围。体系能够有效区分非靶标miRNA、其他circRNA及同源线性RNA,同时对连接位点附近的单碱基突变展现出较强的分辨能力。该结果表明,合理优化酶活性、探针设计及反应条件,不仅提高了平台灵敏度和序列特异性,也为实现高灵敏、单管检测奠定了坚实基础。
图3. FRA-MOML生物传感器的优化及性能评价
图4. FRA-MOML生物传感器的特异性与单核苷酸分辨分析
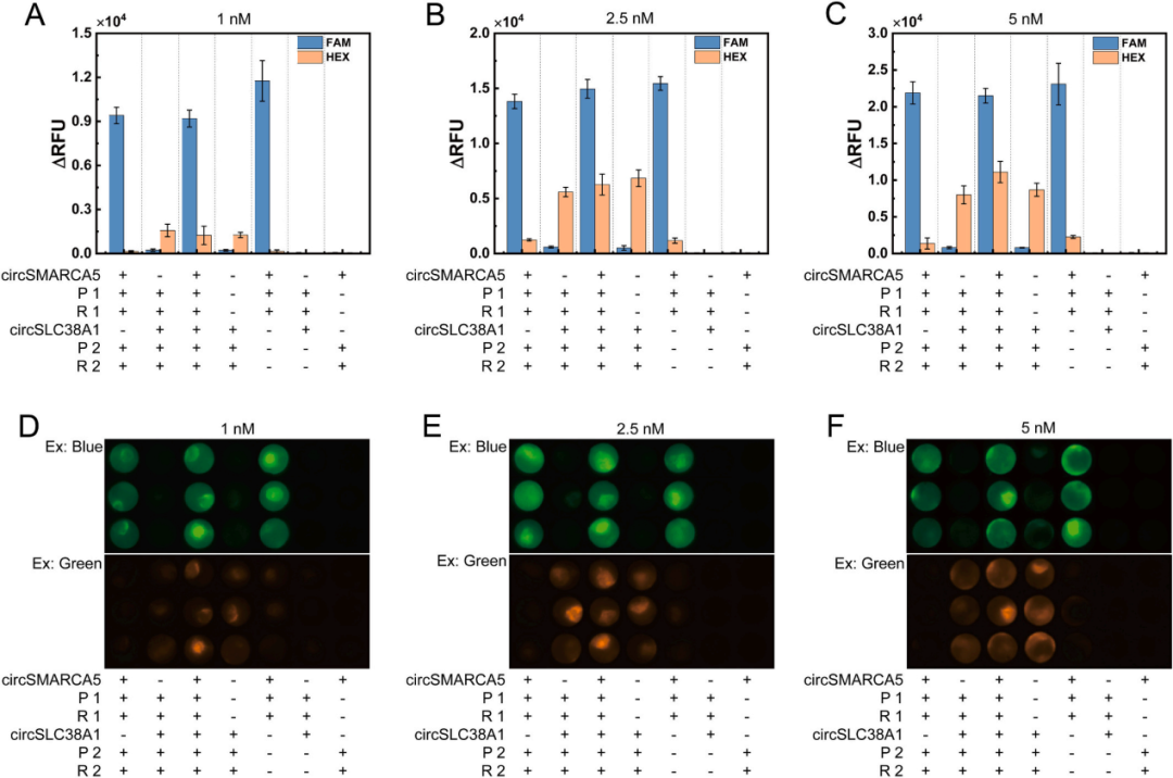
FRA-MOML实现单管多重检测
进一步实验表明,FRA-MOML平台在单管体系中可实现对circSMARCA5和circSLC38A1的同步检测,并在双靶标共存时产生对应的双通道信号。尽管多重检测条件下的检测限较单靶标模式有所升高,体系仍保持线性响应和靶标区分能力,表明其具备单管多靶标检测的可行性。
图5. FRA-MOML生物传感器的多重检测
FRA-MOML平台的应用潜力
研究团队进一步评估了FRA-MOML的实际应用表现。结果表明,该平台具有较好的信号稳定性,在10%人血清中仍保持较高回收率和重复性;在癌细胞系及荷瘤小鼠组织中的检测结果也与qRT-PCR一致,并可区分肿瘤组织与正常组织。该结果说明FRA-MOML具备一定的复杂样本适用性和应用潜力。
图6. FRA-MOML生物传感器在生物样品中检测circRNA的应用
总结
本研究通过结构引导设计,融合连接酶介导的靶标识别、T7 转录扩增与荧光 RNA 适配体读出,构建了无标记的 circRNA 检测平台 FRA-MOML。该平台实现了circRNA的高灵敏、高特异性及多重检测,并在复杂样本中表现出较好的稳定性和应用潜力,为 circRNA 的便捷化、定量化分析及其在即时检测和肿瘤标志物研究中的应用提供了新的思路。
原文链接:
https://www.sciencedirect.com/science/article/abs/pii/S0141813026009670
.png)