CircRNA是一类通过反向剪接机制形成的非编码RNA分子,其独特的共价闭环结构使其缺乏5’末端帽子和3’末端poly(A)尾巴。这类RNA广泛存在于真核生物中,并在基因表达调控和多种生物学过程中发挥重要作用。然而,circRNA的生物发生机制、表达调控模式及其在植物抗病性中的功能关联仍未被充分阐明,成为该领域亟待解决的关键科学问题。由于缺乏能够特异性敲低circRNA而不影响宿主基因表达的技术工具,植物circRNA的研究进展受到制约。
2025年4月9日,《The Plant Cell》(IF=10)发表了上海交通大学农业与生物学院朱勃长聘副教授与陈功友长聘教授联合团队的研究论文,题为“The circular RNA circANK suppresses rice resistance to bacterial blight by inhibiting microRNA398b-mediated defense”。该研究成功开发了基于CRISPR-Cas13d系统的植物circRNA特异性敲低工具,并实现了水稻circRNA的靶向敲低。通过系统的生理生化实验,发现水稻细胞中的circANK通过ceRNA机制,竞争性结合miR398b,从而缓解了miR398b对CSD1、CSD2、CCSD和SODX等基因的转录后抑制。这种分子间相互作用显著降低了水稻在稻黄单胞菌(Xanthomonas oryzae pv. oryzae, Xoo)侵染后的活性氧水平,进而负向调控水稻对白叶枯病的抗性。
亮点
1. 成功开发了基于CRISPR-Cas13d系统的植物circRNA特异性敲低工具,并实现了水稻circRNA的靶向敲低。
2. circANK负调控水稻对白叶枯病的抗性。
3. circANK是microRNA398b分子海绵。
4. circANK通过ceRNA机制,竞争性结合miR398b,从而缓解了miR398b对靶基因CSD1、CSD2、CCSD和SODX的转录后抑制。这种分子间相互作用显著降低了水稻在Xoo侵染后的活性氧水平。
1、circANK的鉴定分析
朱勃副教授团队通过circRNA测序技术,在Xoo侵染的水稻叶片中发现了一个关键circRNA——OSA_circ12938(circANK)。研究表明,circANK是由ankyrin重复序列蛋白的外显子2反向剪接形成(图1A),且在Xoo侵染后表达显著下调(图1C)。通过RNase R处理实验,作者验证了circANK的环状结构(图1B)。进一步结合核质分离和RNA FISH技术,证实circANK主要定位于细胞质中(图1DE)。
图1 circANK的鉴定分析
2、过表达和敲低circANK表明circANK负调控水稻对白叶枯病的抗性
作者进一步揭示了circANK在水稻抗白叶枯病中的调控作用。首先,团队成功开发了基于CRISPR-Cas13d系统的植物circRNA特异性敲低工具,并实现了circANK的靶向敲低(图2)。接着,通过过表达和敲低实验,团队发现circANK负调控水稻对白叶枯病的抗性。过表达circANK会导致水稻病斑长度和细菌生物量显著增加(图3A-C),同时免疫相关基因表达降低(图3DE)。反之,敲低circANK则能增强水稻的抗病能力。
图2 circANK的特异性敲低
图3 circANK负调控水稻对白叶枯病的抗性
3、 circANK是microRNA398b分子海绵
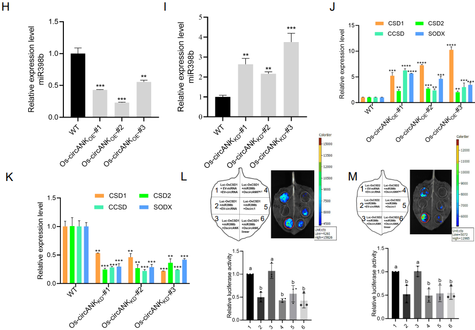
作者进一步解析了circANK的调控机制。通过生物信息学分析,预测circANK与miR398b存在结合位点,通过ddPCR、双荧光素酶、RIP、RNA pull down及RNA-FISH实验验证了circANK与miR398b的直接结合(图4A-G)。随后,联合qRT-PCR和荧光素酶实验分析,表明circANK可以通过ceRNA机制,竞争性结合miR398b,从而缓解了miR398b对CSD1、CSD2、CCSD和SODX等基因的转录后抑制(图4H-M)。
图4 circANK是miR398b分子海绵
4、miR398b 及其靶基因调控水稻对Xoo的抗性
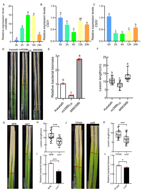
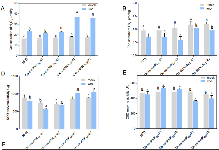
随后,作者探究了miR398b及其靶基因对水稻白叶枯病抗性的影响,结果表明,miR398b的过表达以及靶基因(CSD1/CSD2/SODX/CCSD)的敲除均显著增强了水稻对白叶枯病的抗性,表现为病斑长度和细菌生物量显著减少(图5A-L)。最后,作者检测了过表达和敲低Os-circANK转基因水稻的ROS水平。结果表明,Os-circANK通过miR398b及其靶基因调控Xoo感染时的ROS水平以调控水稻对Xoo的抗性(图6)。
图5 miR398b及其靶基因调控水稻对Xoo的抗性
图6 circANK影响ROS水平、CSD和总SOD的酶活性
结论
总之,在Xoo侵染后,Os-circANK表达水平下调,导致miR398b表达水平上升,因此,miR398b通过抑制其靶基因CSD1、CSD2、SODX和CCSD的表达,显著提高了总SOD酶活性。这一系列调控事件最终导致H2O2积累,通过增强氧化防御机制,显著提升了水稻对白叶枯病的抗性(图7)。
这项研究不仅揭示了circRNA-miRNA-靶基因网络在水稻免疫反应中的重要作用,还为水稻抗病育种提供了新的理论依据和潜在靶点!
图7 Os-circANK在水稻抗Xoo免疫中的作用模型
原文链接:
https://academic.oup.com/plcell/advance-article/doi/10.1093/plcell/koaf082/8109483
.png)