蛋白激酶R(PKR)的异常激活与多种自身免疫性疾病及退行性疾病密切相关,包括系统性红斑狼疮(SLE)、银屑病、阿尔茨海默病(AD)以及骨关节炎(OA)。
中国科学院分子细胞科学卓越创新中心陈玲玲团队致力于开发基于环状RNA(circRNA)的新型治疗策略,该团队设计的局部双链结构环状RNA适配体(ds-cRNA)已在AD[1]和银屑病[2]小鼠模型中展现出显著的PKR抑制效果及治疗潜力。
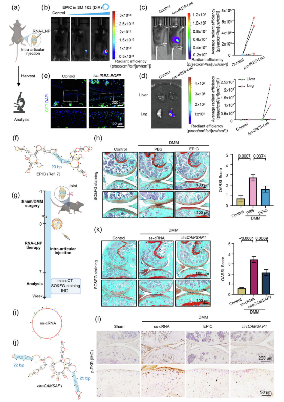
近日,陈玲玲团队和邹卫国团队,在《科学通报》(Science Bulletin)发表了新的研究成果:Therapeutic circRNA aptamer alleviates PKR-associated osteoarthritis。该研究开发ds-cRNA适配体作为PKR抑制剂治疗骨关节炎的策略,并进一步验证了LNP递送ds-cRNA可有效治疗OA小鼠模型。
线粒体来源的dsRNA在软骨细胞中可以异常激活PKR等模式识别受体,因而PKR可能与OA有密切关联。研究通过分析临床骨关节炎患者样本,并建立PKR敲除以及骨关节炎小鼠模型,验证了PKR异常激活在骨关节炎发病机制中的关键作用,表明PKR可以作为骨关节炎治疗的重要靶点。
研究利用此前设计的ds-cRNA(EPIC)[2],通过SM-102脂质纳米颗粒(LNP)包封后,关节内注射至内侧半月板胫骨韧带失稳术(DMM)模型小鼠体内。结果显示,EPIC-LNP可有效保护关节,减轻OA病变,且未引发明显的炎症反应,表明ds-cRNA治疗OA策略具有有效、稳定及安全性。
研究进一步设计并体外合成了另一种PKR抑制剂ds-cRNA(circCAMSAP1)。两种ds-cRNA经SM-102 LNP包封后分别注射到模型小鼠体内。结果显示,circCAMSAP1-LNP和EPIC-LNP处理均有效降低了异常激活的PKR磷酸化水平,调控了软骨代谢平衡,有效缓解了骨关节炎的病理表现。这些结果表明,体外合成的ds-cRNA可通过减弱异常PKR活化,抑制OA消退。
关节内注射LNP包封的ds-cRNAs可缓解OA病理表现
总之,本研究为OA的精准治疗提供了创新性解决方案,凸显了ds-cRNA适配体在骨关节炎治疗中有效、稳定及安全的优势。可见ds-cRNA极具骨关节炎疗法开发的潜力,尤其是迄今为止仍无有效的OA药物。然而,环状RNA固有的灵活性和异质性使得其结构研究具有挑战性。未来确定ds-cRNA-PKR复合物的结构将有助于理解三级约束效应的分子基础,并指导ds-cRNA适配体的合理设计,拓宽环状RNA在生物医学领域的应用。
原文链接
https://www.sciencedirect.com/science/article/abs/pii/S2095927325001914?via%3Dihub
参考资料
[1]Feng X, et al. Circular RNA aptamers ameliorate AD-relevant phenotypes by targeting PKR. bioRxiv. 2024.
[2]Guo SK, et al. Therapeutic application of circular RNA aptamers in a mouse model of psoriasis. Nat Biotechnol. 2024.
素材来源官方媒体/网络新闻
环状RNA适配体体外合成
环状RNA凭借其高稳定性与低免疫原性等特点,可设计作为长效适配体,稳定且精准调控靶蛋白功能,在适配体疗法开发及蛋白检测分析领域展现巨大潜力。然而,序列较短的适配体环状RNA可能面临高难度工艺挑战。
吉赛生物拥有基于PIE法的专利环化技术circPrecise®,可高效合成超短序列的环状RNA,且产物完整性高、纯度高,有利于降低免疫原性。此外,吉赛提供RNA二级结构模拟、序列设计、LNP包封等服务,以及一系列RNA现货产品,包括多种天然环状RNA,加速环状RNA适配体从设计到临床应用的转化进程。
.png)