传统的细胞因子疗法还面临频繁给药和安全性的挑战。RNA技术提供了一种有前景的替代方案,但RNA的细胞内翻译效率受过量活性氧(ROS)和ATP过度消耗的限制。肿瘤微环境(TME)中的缺氧条件加剧了对细胞功能和RNA翻译的负面影响。
金属催化剂锰(Mn)离子具有氧化氢酶活性,可产生氧气,而且还具有ROS清除能力,可以重塑TME。能否利用Mn解决RNA的翻译受限问题?
近日,清华大学喻国灿、山西高等创新研究院刘志达、浙江大学毛峥伟等人研究团队在ACS Nano期刊上发表研究论文:Catalytic Hybrid Lipid Nanoparticles Potentiate Circle RNA-Based Cytokine Immunotherapy。
研究通过在常规LNP中加入Mn3O4纳米颗粒,开发新的混合型递送系统——Mn-LNPs。Mn-LNPs递送编码IL-12的环状RNA(Mn-LNPs@RNAIL-12),在肿瘤免疫治疗中具有无与伦比的优势,且可与免疫检查点阻断疗法协同作用,实现更持久、有效的抗肿瘤作用。
Mn-LNPs的开发与表征
研究通过水热反应,用乙酸锰作为前体合成Mn3O4 NPs。透射电子显微镜(TEM)显示,Mn3O4 NPs呈球形,平均尺寸为7.6 nm。通过调整mPEG3-COOH的配体交换比例,实现了Mn3O4纳米颗粒在LNPs中的成功掺入,最佳比例为40%。透射电镜(TEM)图像显示Mn-LNPs的结构完整,平均尺寸为71.5 nm,与LNP相比具有更低的zeta点位。
Mn-LNPs的开发与表征
Mn-LNPs的生物学特性
与传统的LNP不同,Mn-LNP不仅表现出过氧化氢酶活性,通过消除过量的ROS来减轻细胞内的氧化应激,而且还提高细胞内ATP水平,为细胞提供足够的能量。RNA测序揭示了与ATP合成和线粒体代谢相关的途径的上调,表明Mn-LNP调节细胞代谢通过产生O2,从而提高ATP水平。
Mn-LNPs还显示出pH敏感的降解特性,这有助于其在内体/溶酶体中的逃逸,从而促进细胞内递送。
Mn-LNPs的体内转染效率明显高于传统LNPs。此外,Mn-LNPs递送编码EGFP的环状RNA,在B16细胞中平均翻译效率几乎是LNP的2倍,这可能归因于Mn3O4催化ATP水平的提高,这对于翻译过程至关重要。
Mn-LNP促进circRNA肿瘤免疫治疗
基于以上优势,Mn-LNP被用于封装编码IL-12的环状RNA(Mn-LNP @ RNAIL-12),显著提高了RNAIL-12的翻译效率。IL-12的持续表达使外周血和肿瘤组织中IL-12水平显著增加,导致免疫抑制性TME的重塑,促进细胞毒性T细胞的增殖,并减少了免疫抑制性淋巴细胞的存在,从而增强肿瘤免疫治疗的功效。
Mn-LNP促进circRNA肿瘤免疫治疗(I:PBS,II:Mn-LNPs,III:LNPs@RNAIL-12,IV:Mn-LNPs@RNAIL-12)
Mn-LNP递送策略用于联合疗法
此外,通过与免疫检查点阻断(ICB)疗法(αPD-L1)协同作用,Mn-LNPs@RNAIL-12的抗肿瘤性能可以进一步增强,实现持续的肿瘤消退,且不会复发。
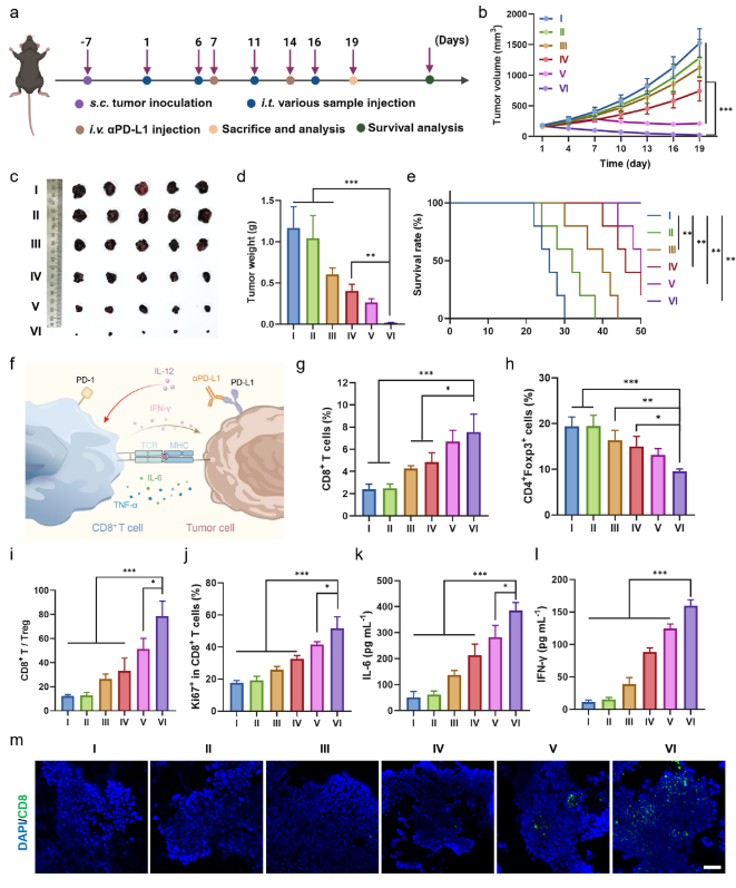
Mn-LNP递送编码IL-12的环状RNA联合αPD-L1治疗(I:PBS,II:αPD-L1,III:LNPs@RNAIL-12,IV:LNPs@RNAIL-12 +αPD-L1,V:Mn-LNPs@RNAIL-12,VI:Mn-LNPs@ RNAIL-12 +αPD-L1)
总结
研究表明,Mn-LNPs平台通过减轻氧化应激和增加ATP合成,有效提高了RNA翻译效率,从而增强了基于RNA的细胞因子免疫疗法的疗效。Mn-LNPs在提高氧气产生、刺激线粒体代谢和促进IL-12的持续释放方面表现出优越性能,这在重塑TME和激发抗肿瘤免疫反应中发挥了关键作用。Mn-LNPs@RNAIL-12与ICB疗法的联合应用在癌症免疫疗法中展现出显著潜力,为解决传统细胞因子疗法的限制提供了思路,为未来的研究和临床应用提供了有前景的策略。
原文链接
https://pubs.acs.org/doi/10.1021/acsnano.4c14517
.png)