本期特邀广西大学李辉副教授团队分享解读,感谢对circRNA平台的关注!
牛肉是人类优质的动物蛋白来源之一,肉牛的骨骼肌发育一直受到研究者们广泛的关注。牛骨骼肌的发育影响了牛的生长速度与牛肉产量。最新研究显示,骨骼肌中非编码 RNA 编码的小肽对动物骨骼肌发育与肌肉疾病均有重要的调控功能,而最新的翻译组测序技术能批量鉴定正在翻译的转录本,利用该技术已发现大量与核糖体结合的非编码 RNA 转录本,表明有许多非编码 RNA 具备编码潜能,并可能发挥重要调控作用。
2023年11月30日,广西大学动物科学技术学院李辉副教授联合佛山大学刘庆友教授和中国农业科学院北京畜牧兽医研究所唐湘方研究员在Advanced science(IF=15.1)发表了题为“A circular RNA generated from Nebulin (NEB) gene splicing promotes skeletal muscle myogenesis in cattle as detected by a multi-omics approach”的文章。华南理工大学(佛山大学联培)博士后黄孔威、广西大学助理教授李志鹏和博士研究生钟丹丹为共同第一作者。在此研究中,基于转录组、翻译组和蛋白质组学技术,联合分析了牛背腰最长肌中潜在编码小肽的 circRNA。深入探讨了可编码的 circRNA 对牛骨骼肌细胞增殖分化的调控机制,并在动物体内研究了其对肌肉损伤和肌肉衰老的修复作用,为进一步挖掘非编码 RNA 来源的小肽调控肌肉发育提供了新的理论依据。

1、多组学联合筛选具有编码能力的circNEB
为了全面了解牛肌肉中circRNA的表达谱,我们收集了成年牛背最长肌并对其进行了测序。基于转录组、翻译组和蛋白质质谱分析,以及circRNAs宿主基因是否与肌细胞增殖、分化和肌纤维形成的分析,我们筛选了5个具有编码潜力且可能影响肌肉生长的circRNAs: circ611、circ614、circ2101、circ1480和circ284。其中circ284的来源基因为NEB,其编码Nebulin蛋白约占肌纤维总蛋白的4%。NEB基因突变可导致人类先天性肌病。因此,我们推测circNEB编码的蛋白可能调节肌肉细胞生长,从而影响肌肉发育过程。为了验证circNEB编码多肽的真实性,我们制备了circNEB编码蛋白的抗体。随后,用抗体对体外翻译circRNA蛋白进行western blotting检测。我们观察到circNEB编码蛋白的大小为99 kDa。此外,我们还在牛背肌和胎牛成肌细胞中检测到circNEB编码蛋白表达。免疫荧光分析显示,circNEB蛋白存在于成肌细胞中,细胞质和细胞核均检测到荧光信号。其在增殖和分化阶段均有荧光信号检出,表明circNEB编码的蛋白同时存在于成肌细胞的增殖和分化时期。
图1 转录组与翻译组筛选具有编码潜能circRNA及编码真实性验证
2、circNEB促进牛成肌细胞增殖
为了明确circNEB是否会影响成肌细胞的增殖,我们对牛成肌细胞过表达circNEB。CCK8和EdU实验结果显示,circNEB显著促进了成肌细胞的增殖。随后,我们检测了以下增殖关键基因CDK2、PCNA和CyclinD1的表达,其mRNA和蛋白表达量均显著上调。我们观察到circNEB组的S期和G2/M期细胞比例明显高于对照组。这些结果表明circNEB促进牛成肌细胞的增殖。
图2 circNEB促进牛成肌细胞增殖
3、circNEB促进牛成肌细胞分化
为了探究circNEB是否影响成肌细胞向肌管分化,我们在过表达circNEB后诱导成肌细胞分化。第五天,在分化培养基培养时的肌管circNEB组明显高于对照组。circNEB组的肌管融合细胞的数量明显高于对照组,表明circNEB促进成肌细胞融合。此外,我们检测了肌肉细胞分化关键基因的表达水平。qPCR和western blotting结果显示,circNEB促进MyoD、MyoG和Myhc的表达,这些成肌分化相关基因的表达上调也支持了circNEB促进成肌细胞分化的现象。
图3 circNEB促进牛成肌细胞分化
4、circNEB促进C2C12增殖分化
通过比较小鼠NEB基因的序列,我们发现小鼠与牛的NEB mRNA序列同源性为88%。随后,我们在C2C12中过表达mus-circNEB并诱导分化。随着mus-circNEB的过表达,其编码蛋白增加,说明mus-circNEB也可以编码。与牛成肌细胞类似,我们检测了增殖和分化相关基因的表达。结果表明,mus-circNEB能促进C2C12肌细胞的增殖和分化。
图4 mus-circNEB促进C2C12细胞增殖和分化
5、circNEB-peptide与SKP1相互作用促进p27-kip1泛素化促进细胞增殖
为了揭示circNEB编码的蛋白如何发挥调控功能,我们通过Co-IP试验联合质谱鉴定了互作蛋白。结果显示,circNEB-peptide可能与SKP1、NDUFV、TPM1和MYL6B相互结合。为了验证这种互作关系,我们进一步通过融合带有EGFP蛋白表达的载体,验证了互作蛋白与circNEB-peptide的亚细胞定位是相同的。接着分析这些互作蛋白潜在调控作用,我们查阅了相关文献并提出了如下假设:SKP1蛋白是调控成肌细胞增殖过程中关键的泛素化酶组分,其构成的SCF泛素化酶可能介导了KIP复合物的降解,进而解除细胞增殖的抑制作用。为了验证这一假说机制,我们首先通过反向Co-IP试验再次证明了SKP1蛋白能结合circNEB-peptide。
随后,我们检测了细胞在过表达和敲除circNEB后的泛素化水平,并具体测试了K48, K63和K11 形式的泛素化修饰变化,结果表明circNEB蛋白促进了成肌细胞中SCF泛素化酶的形成,并通过K11泛素化修饰,促进了KIP复合物中p27-Kip1的降解。因此,p27-Kip1蛋白的表达下调,从而减轻其对CDK2和CyclinD1这两个参与细胞增殖的关键蛋白的抑制作用,进而促进细胞增殖。通过干扰SKP1基因表达以及添加泛素化酶抑制剂干预泛素化过程,同样验证了KIP复合物与下游细胞增殖相关蛋白的表达关系。在成肌细胞分化过程中,circNEB蛋白与肌球蛋白复合物Ⅱ相互作用,上调PI3K-AKT信号通路,从而促进成肌细胞分化。这种circNEB蛋白的细胞内调节机制揭示了控制增殖和分化过程的不同途径。
图5 circNEB-peptide与SKP1蛋白相互作用,并调控牛成肌细胞泛素化修饰
6、circNEB促进小鼠损伤肌肉恢复
在机体内肌肉损伤后,成肌细胞会大量增殖分化,促进损伤的修复。为了研究circNEB对肌肉损伤的修复功能,我们首先构建了小鼠CTX胫骨前肌损伤模型。注射CTX 48小时后,肌肉出现明显的肌溶解和炎症细胞浸润。
随后,在损伤部位局部过表达mus – circNEB,并持续观察肌肉修复状态。为了分析基因表达在肌肉修复不同时间点的差异,我们选择过表达circNEB的14天和21天小鼠样品,用qPCR检测增殖和分化基因的表达。与对照组相比,circNEB组14天样品中CDK2、CyclinD1和MyoG的表达均显著上调。到第21天,CyclinD1、MyoD和Myhc显著上调。这说明circNEB促进肌肉增殖和分化相关基因的表达,并在修复的不同阶段发挥作用。
图6 circNEB促进小鼠胫骨前肌损伤后的再生
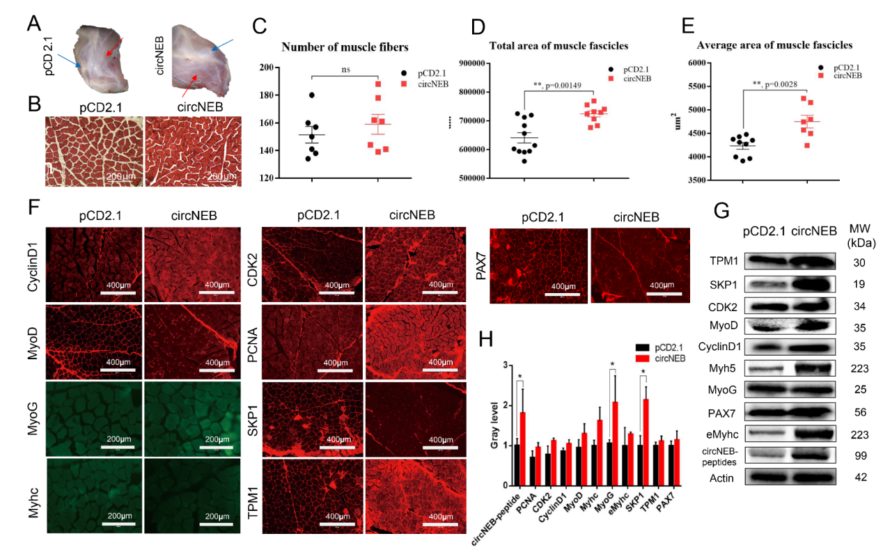
7、circNEB改善衰老兔子的肌肉萎缩
为了探讨circNEB是否可以改善衰老引起的肌肉萎缩,我们在衰老家兔的股二头肌和股四头肌中过表达circNEB。过表达circNEB后,组织形态学分析显示肌纤维间隙减小。因此,我们统计分析了视野内肌纤维的数量和横截面积。
值得注意的是,尽管在circNEB组和对照组之间肌纤维数量没有显著差异,但肌纤维总面积和平均肌纤维面积明显增加,这表明衰老导致的肌肉萎缩得到改善。通过qPCR、免疫荧光和western blotting检测增殖和分化相关基因。结果显示PAX7蛋白表达显著上调,表明肌肉卫星细胞激活。PCNA、CDK2和CyclinD1蛋白表达量增加,说明circNEB促进了衰老细胞的增殖。MyoD和Myhc的表达增加表明肌细胞融合也得到了促进。
图7 circNEB改善衰老兔子肌纤维的萎缩
总结
几千年来,牛骨骼肌与协助农耕的役力一直是农业生态系统的重要组成部分。然而,对牛肌肉功能基因组学(包括蛋白质编码基因、非编码RNA等)的了解相对较少。环状RNA(Circular RNAs, circRNAs)作为一类新的非编码RNA,可以被有效地翻译成可检测的多肽或蛋白,这让我们意识到环状RNA在牛肌肉生理功能中的重要性。
在这里,我们整合了来自牛骨骼肌的RNA-seq、Ribo-seq和蛋白质组学数据,筛选到5个具有编码潜能的circRNA。我们进一步鉴定并功能表征了907个氨基酸的肌肉特异性蛋白,circNEB编码蛋白。该蛋白定位于细胞核和细胞质,并分别通过泛素化和成肌细胞融合与调节成肌细胞生理活动的关键因子SKP1和TPM1直接相互作用。circNEB蛋白在体外可促进成肌细胞的增殖和分化,在体内可诱导肌肉再生。这些发现表明circNEB是骨骼肌再生的重要调节因子,并强调了目前标记为非编码的RNA衍生的更多编码多肽或蛋白存在的可能性。
circNEB-peptide调控成肌细胞增殖分化的机制
原文链接
https://doi.org/10.1002/advs.202300702
.png)