定期进行运动训练有益于心血管健康,并能有效降低罹患心血管疾病的风险。环状RNA(circRNA)在心脏病理生理学中发挥重要作用。然而,circRNA 在运动训练中的作用以及运动诱导心脏保护的生物机制仍然需要进一步探索。
2023年10月28日,上海大学附属南通第六人民医院和上海大学生命科学学院肖俊杰教授团队在Cardiovascular Research(IF=10.8)发表文章”Exercise-induced circular RNA circUtrn is required for cardiac physiological hypertrophy and prevents myocardial ischemia-reperfusion injury”。本研究表明环状RNA circUtrn是运动诱导生理性心肌肥厚发展所必需的,抑制CircUtrn可消除运动对I/R重构的保护作用。此外,circUtrn过表达可防止心肌I/R诱导的急性损伤和病理性心脏重构。本研究结果表明,circUtrn升高及其对I/R损伤的保护作用可能对I/R损伤和病理心脏重构具有治疗前景。
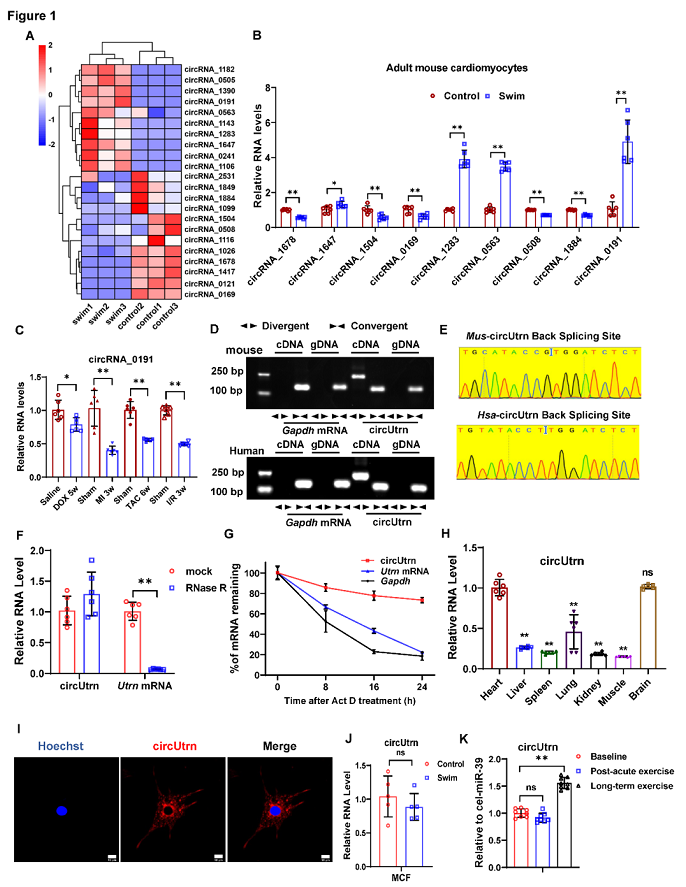
成年小鼠心肌细胞游泳运动训练中环状RNA表达的鉴定
作者首先通过4周游泳训练小鼠,构建运动诱导的生理性心肌肥厚模型,然后收集成年小鼠心肌细胞,进行RNA测序并分析circRNA的表达。选择了9个差异显著的circRNA,并分析它们在4个病理性心脏模型中的表达,发现circRNA_0191,专门参与运动诱导心脏生长,命名为circUtrn进一步分析(图1A-C)。
通过circBank数据库集和序列比对,发现circUtrn在人类和小鼠之间高度保守(补充图S2)。特异性PCR产物可通过不同的引物从cDNA中扩增,但不能从gDNA中扩增。此外,Sanger测序证实了circUtrn的反向剪接位点。RNase R和放线菌素D验证了circUtrnR的稳定性。RT-qPCR发现circUtrn在小鼠心脏中含量非常丰富。RNA 荧光原位杂交实验表明circUtrn 主要定位于细胞质(图1 D-I)。
另外,在游泳训练小鼠的心肌成纤维细胞中,circUtrn的表达水平没有变化,表明circUtrn可能在心肌细胞中发挥特异性作用(图1J)。为了验证与人类的相关性,作者检测了篮球运动员在急性和长期运动训练期间的血清中circUtrn的表达。与对照组相比,长期运动的运动员的血清circUtrn水平显著升高,表明血清circUtrn水平与耐力训练呈正相关(图1K)。综上所述,circUtrn是一种保守的circRNA,在心肌组织中高表达,定位于细胞质,运动训练后在心肌细胞中特异性上调。

图1 游泳运动训练后成年小鼠心肌细胞中circRNA表达的鉴定
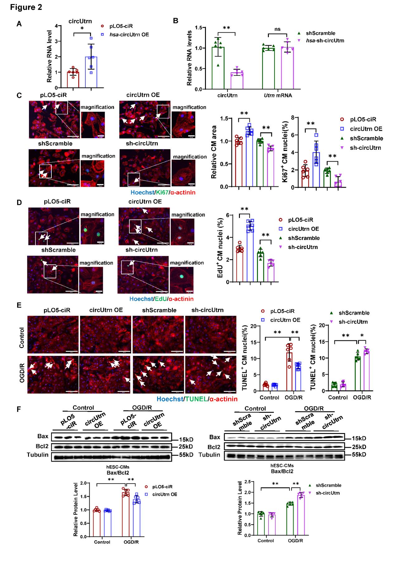
circUtrn调控hESC-CMs的肥大和细胞凋亡
为了研究circUtrn在心肌细胞中的作用,作者首先构建了circUtrn过表达(circUtrn OE)和敲低(sh-circUtrn)模型,在circUtrn OE后,H9人胚胎干细胞诱导的心肌细胞(hESC-CMs)的细胞大小在基础水平上增加,而sh-circUtrn则相反(图2C)。此外,circUtrn OE增强了hESC-CMs的DNA复制和细胞周期活性(Ki67染色,pHH3染色),而sh-circUtrn则降低了其活性(图2C-D)。TUNEL染色表明,circUtrn OE可抑制OGD/R诱导的hESC-CMs细胞凋亡,sh-circUtrn和OGD/R处理促进hESC-CMs凋亡(图2E)。同时,Bax是促凋亡调节因子,而Bcl2是抗凋亡调节因子。Bax/Bcl2也证实了circUtrn对心肌细胞凋亡的调控作用(图2F)。综上所述,circUtrn调节心肌细胞的生长和存活。
图2 circUtrn调控hESC-CMs的肥大和细胞凋亡
circUtrn是运动诱导的生理性心脏肥大所必需的
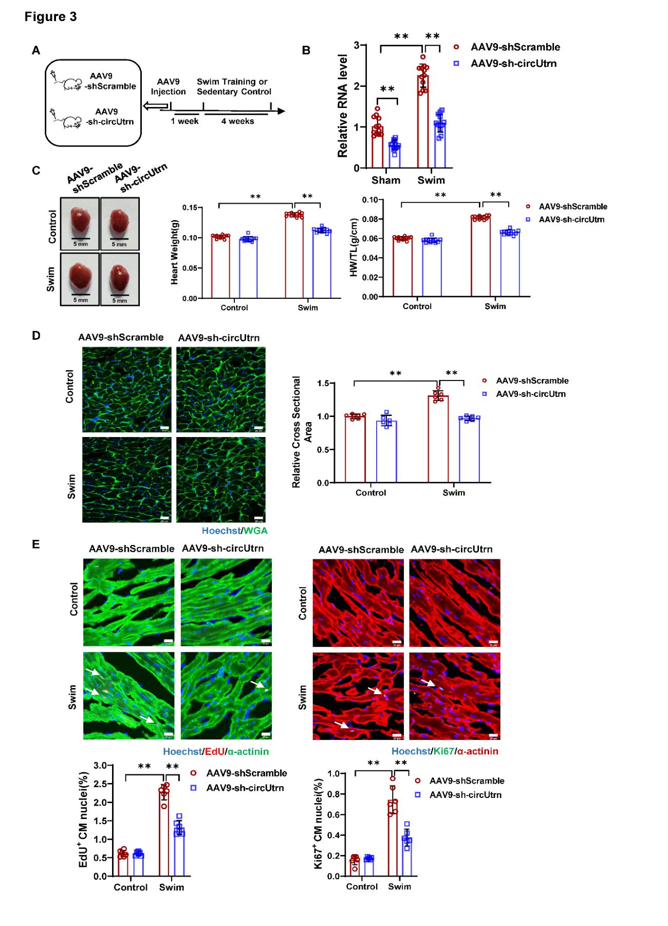
为了进一步探索运动诱导的生理性心肌肥大过程中心脏circUtrn升高的体内影响,作者构建了腺相关病毒血清型9(AAV9)介导的sh-circUtrn(AAV9-sh-circUtrn)和对照(AAV9-shScramble),随后通过尾静脉注射到成年小鼠体内。AAV9给药一周后,小鼠被随机分配到游泳训练组或久坐组(对照组)。游泳训练的持续时间为4周,以诱导生理性心肌肥厚(图3A)。经AAV9-sh-circUtrn处理后,小鼠心脏中circUtrn的表达受到抑制(图3B)。通过对心脏形态、心脏重量(HW)和心脏重量/胫骨长度(HW/TL)的测量,circUtrn敲低抑制了心肌肥厚的发展(图3C)。接下来,小麦胚芽凝集素(WGA)染色发现与接受AAV9-shScramble治疗的小鼠相比,下调circUtrn降低了心肌细胞的横截面积(图3D)。此外,通过α-actinin与EdU、Ki67和pHH3共免疫荧光染色,表明AAV9-sh-circUtrn处理的训练小鼠心肌细胞显示较低的增殖标志物表达水平(图3E)。综上所述,circUtrn是运动诱导的生理性心肌肥大发展所必需的。
图3 circUtrn是运动诱导的生理性心脏肥大所必需的
circUtrn过表达可防止缺血再灌注诱导的病理心脏重构
为了探讨circUtrn升高对心肌细胞凋亡的保护作用是否也存在于动物体内,通过RT-qPCR表明,急性心肌缺血再灌注(I/R)损伤心脏中circUtrn表达下调。随后,作者构建了circUtrn过表达AAV9(AAV9-OE-circUtrn),并通过尾静脉注射给成年小鼠,七天后进行I/R处理。circUtrn(TTC)染色证明,在急性I/R损伤的心脏中,梗死面积显著缩小。此外,TUNEL染色和Western-blot分析(Bax/Bcl2)显示,circUtrn过表达抑制急性I/R损伤诱导的细胞凋亡(图S7A-F)。综上所述,circUtrn过表达可通过降低心肌梗死面积和细胞凋亡来减少急性I/R损伤。
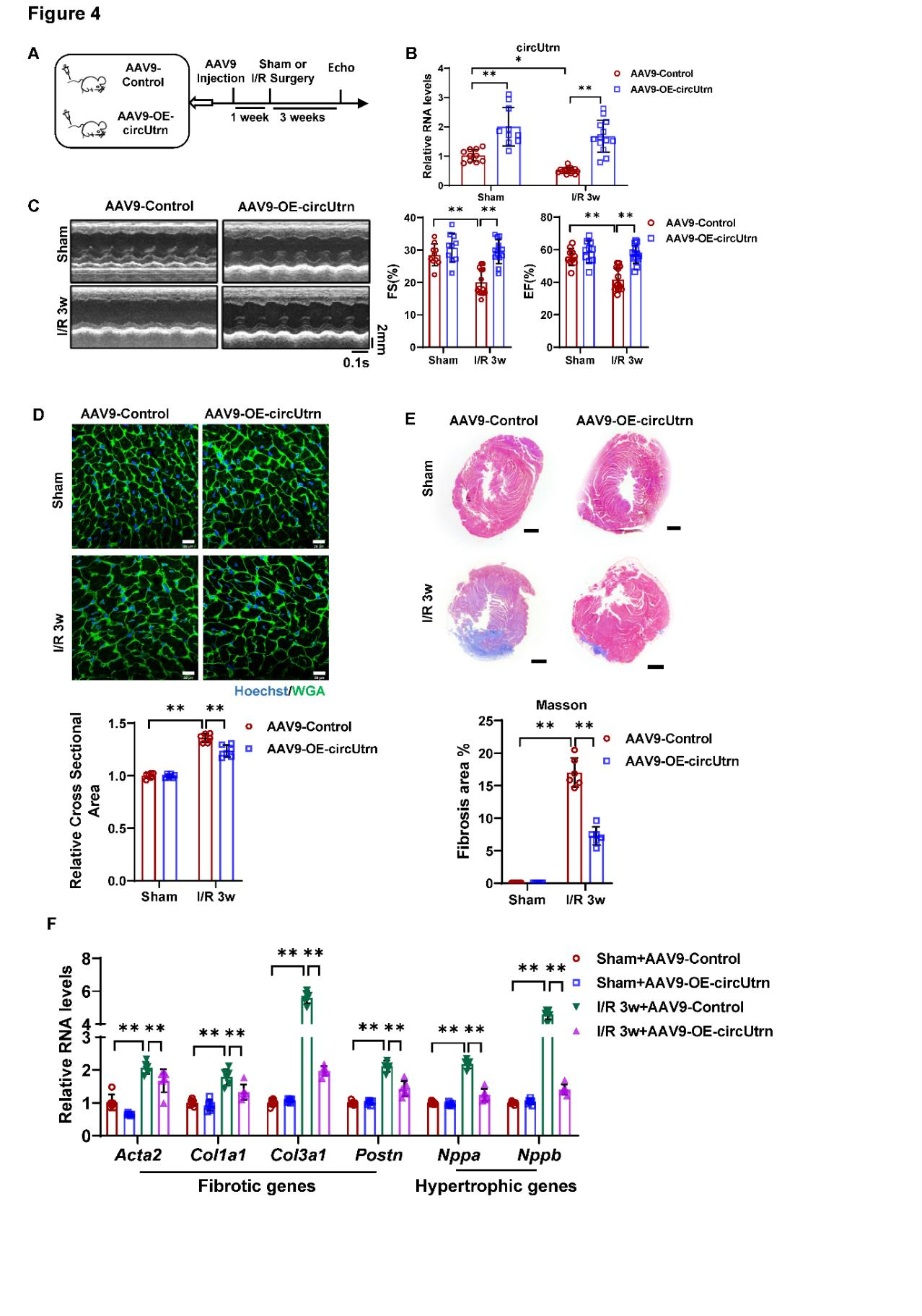
为了进一步探究circUtrn过表达对I/R诱导的病理性心脏重构的有益影响。作者在小鼠心脏中过表达了 circUtrn。注射AAV9 七天后,分别进行了I/R和sham手术(图4A)。I/R术后3周的心脏超声心动图显示,与对照组小鼠相比,过表达circUtrn的小鼠心脏的左心室射血分数(LVEF)和左心室短轴缩短率(FS)更高(图4C)。WGA染色显示,心肌细胞间因不良的 I/R 重构而出现的更大的间质空间被 AAV9-OE-circUtrn 给药所抑制(图4D)。此外,circUtrn 的过表达还能减轻 I/R 重构诱导的心脏纤维化,且纤维化相关基因和肥大基因的表达减少(图4 E-F)。综上所述,circUtrn过表达可改善I/R重构诱导的心功能障碍,并减轻心脏纤维化 。
图4 circUtrn过表达可防止缺血再灌注诱导的病理心脏重构
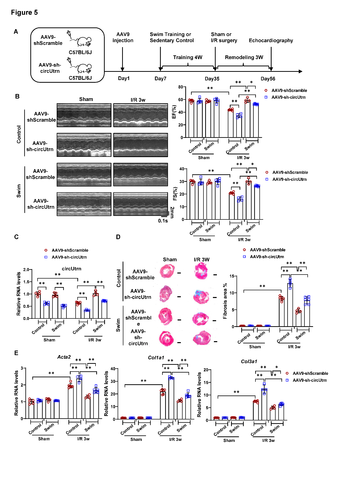
circUtrn降低可抑制运动对缺血再灌注诱导的病理性心脏重构的保护作用
运动对心脏功能的好处已经被公认。因此,作者进一步确定circUtrn是否对运动对缺血再灌注诱导的病理性心脏重构的保护作用。通过尾静脉注射给予AAV9-sh-circUtrn或AAV9-sh Scramble治疗7天后,成年小鼠接受4周的游泳训练(与4周的久坐对照)以诱导生理性心肌肥大。然后,小鼠被随机分配到I/R手术和sham手术。在I/R重构后3周,与久坐对照组相比,游泳训练小鼠的心脏功能显著改善,而AAV9-sh-circUtrn处理的小鼠心脏功能下降(图5B)。与 AAV9-shScramble 处理的小鼠相比,AAV9-sh-circUtrn 处理的对照组小鼠在I/R重构3周后,心脏功能出现恶化,这表明circUtrn在应激刺激下具有额外的保护作用(图5B)。sham手术组游泳运动结束后,游泳运动对circUtrn的上调影响在sham手术3周后恢复到基线,而与久坐对照组心脏相比,游泳运动组心脏的 RNA 水平在 I/R 3周后保持不变(图5C和补充图 S8)。Masson三色染色表明接受运动训练的小鼠的心脏显示出心脏纤维化减少,而AAV9-sh-circUtrn减弱了这些保护作用,久坐对照组的AAV9-sh-circUtrn治疗的小鼠在I/R重构期间出现了严重的心脏纤维化(图5D)。此外,与久坐不动的对照组小鼠相比,运动训练小鼠的纤维化基因的表达降低,而AAV9-sh-circUtrn治疗部分降低了这些作用(图5E)。综上所述,在缺血再灌注损伤的体内模型中,运动诱导的circUtrn升高具备对病理心脏重构的保护作用。
图5 circUtrn敲低可抑制运动对缺血再灌注诱导的病理心脏重构的保护作用
circUtrn与PP5相互作用,并以泛素-蛋白酶体依赖的方式促进PP5的降解,从而激活MAPK/ERK信号通路
作者接着研究了 circUtrn 参与心肌细胞信号转导的调控机制。作者使用生物素标记的线性化的环状链和反义链从小鼠心脏裂解液中提取蛋白质,以拉下结合蛋白。随后质谱检测、Western blot发现circUtrn与丝氨酸/苏氨酸蛋白磷酸酶5(PP5)结合(图6A-B)。同样在AC16心肌细胞中验证了circUtrn与PP5存在相互作用(图6D)。此外,通过 RIP分析,证实了circUtrn与PP5的结合(图6E)。综上所述,PP5可以在心肌细胞中特异性地结合circUtrn。
在心脏中,PP5在衰竭的心脏中增加,在游泳训练诱导的心肌肥大小鼠中,PP5的表达显著降低。相反,在经历I/R重构(I/R 3w)的小鼠中,其表达被升高(补充图S10B)。另外,circUtrn在小鼠心脏和hESC-CMs的蛋白水平上负调控PP5的表达,而在PP5 mRNA水平上没有显著差异(图6F)。
PP5可使Raf1去磷酸化,从而调节MAPK/ERK信号通路,而ERK1/2的激活可抑制心肌细胞凋亡。在hESC-CMs和小鼠心脏中,过表达circUtrn导致PP5水平下降,从而导致Raf1和ERK1/2的磷酸化水平显著增加(图6G)。接下来,通过使用蛋白合成抑制剂环己酰亚胺(CHX)处理过表达或正常的AC16心肌细胞,并确定PP5降解的时间过程。结果表明,过表达circUtrn显著降低了PP5的稳定性(图6H)。
在肾癌中,PP5可被连接酶泛素化,随后被蛋白酶体降解。所以作者接着研究了泛素蛋白酶体途径是否参与了circUtrn介导的PP5在心肌细胞降解。PP5免疫共沉淀实验表明,在过表达circUtrn的心肌细胞中,泛素化的PP5增加(图6I)。而用蛋白酶体抑制剂MG132处理后,能够减弱了circUtrn过表达介导的PP5泛素化降解(图6J)。此外,通过生物素标记的体外转录circUtrn片段,RNA pulldown进一步证实了预测的相互作用(图6K)。同时,RIP实验表明只有完整的PP5结构能够充分结合circUtrn,而其他突变体结构不能免疫沉淀circUtrn。综上所述,circUtrn在心肌细胞中与PP5结合,并以蛋白酶体依赖的方式促进 PP5的降解,从而激活MAPK/ERK信号通路。
图6 circUtrn与PP5相互作用,并以泛素-1蛋白酶体依赖的方式促进PP5的降解,从而激活MAPK/ERK信号通路
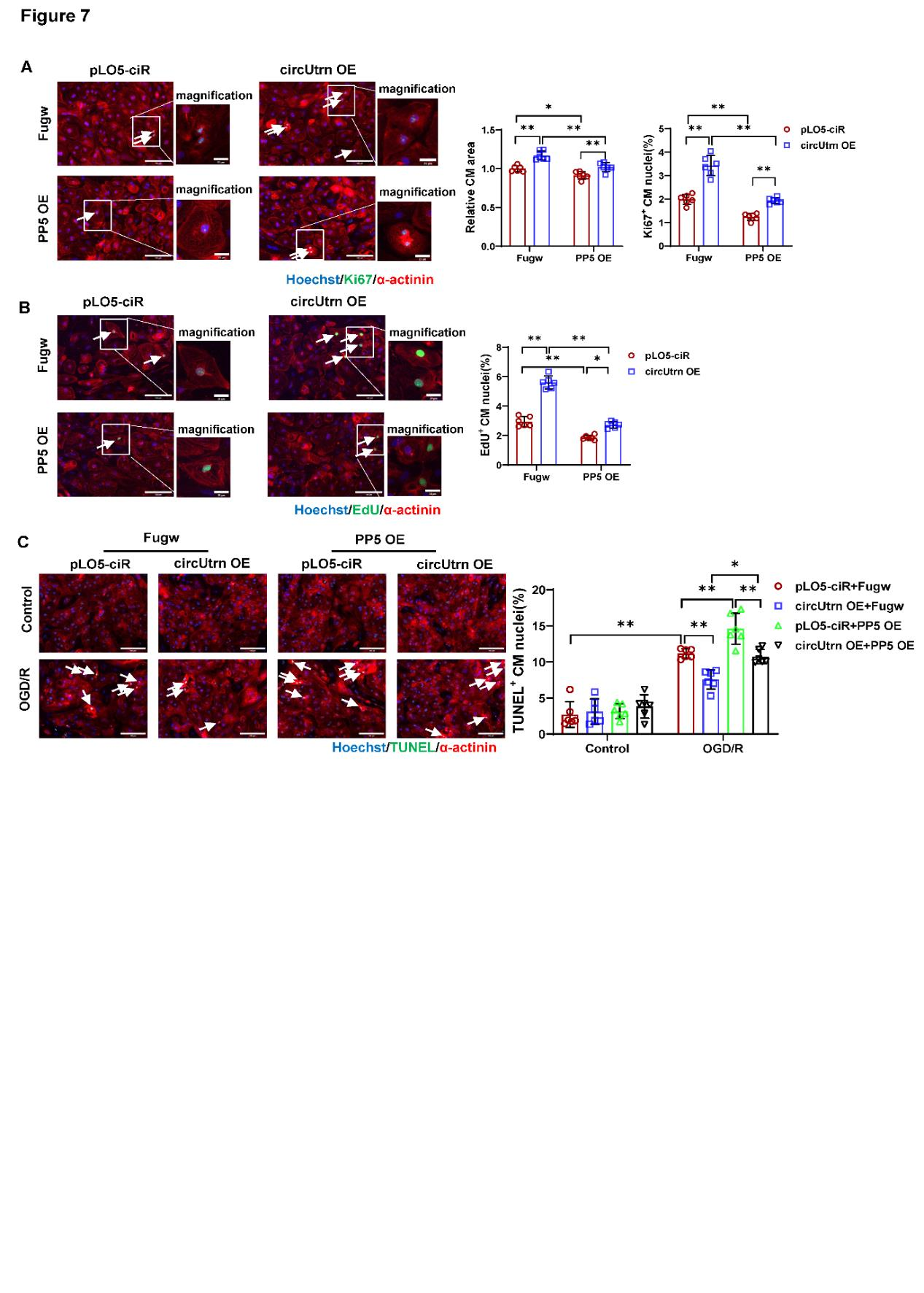
过表达PP5逆转了circUtrn对hESC-CMs的调控作用
作者进一步探讨了PP5是否参与了circUtrn在hESC-CMs中的调控作用。在基础水平上,PP5过表达导致心肌细胞体积减小,DNA复制(EdU)和细胞周期活性相关标志物(Ki67、pHH3)的表达减少(图7A-7B)。重要的是,circUtrn对hESC-CMs的促肥大和促细胞周期进入效应被PP5过表达所逆转(图7A-7B)。此外,过表达PP5加剧了OGD/R诱导的hESC-CMs细胞凋亡,降低了过表达circUtrn对心肌细胞凋亡的保护作用(图7C)。综上所述,PP5作用于circUtrn的下游,介导其调节hESC-CMs的生长和凋亡。
图7 过表达PP5逆转了circUtrn对hESC-CMs的调控作用
总结:
本研究确定了一个保守的circRNA-circUtrn,它在运动的小鼠心肌细胞中显著增加。在体外,circUtrn 的过表达可促进心肌细胞肥大,并通过结合和调节 PP5 缓解 OGD/R 诱导的细胞凋亡。在体内,运动诱导的circUtrn的增加对于 I/R重构环境下运动的保护作用至关重要。在小鼠心脏中强制过表达circUtrn可减少急性心肌 I/R损伤,并防止I/R重构。
图8 circUtrn在体内外的功能作用机制
原文链接:
10.1093/cvr/cvad161
.png)