

天津医科大学基础医学研究中心、基础医学院细胞生物系尹海芳教授课题组最近在SCIENCE TRANSLATIONAL MEDICINE杂志(IF=16.796)上在线报道CP05肽可以捕获、靶向修饰和装载“货物”到不同来源的外泌体,以用于诊断和治疗肿瘤的研究。噬菌体肽CP05可以通过结合外泌体表面蛋白CD63捕获不同来源的外泌体(包括病人来源的外泌体)。同时以CP05为桥梁,CP05偶联靶分子(M12、RVG、SP94)后修饰外泌体,CP05偶联磷酰二胺吗啉寡聚体(PMO)后修饰装载至外泌体,靶向运输药物分子到特异性器官组织中。

外泌体是由大多数哺乳动物细胞分泌的直径大小约为30-150nm的纳米囊泡。外泌体具有自身和疾病特征性标志分子,可用于癌前病变和不同恶性病变的诊断,也可运送抗癌化疗药和核酸,以用于肿瘤的治疗。为了避免引起免疫反应,用于治疗的外泌体最好是病人自身来源的外泌体,而且对于外泌体的修饰,不应改变外泌体的结构和表面的分子。为了达到靶向运送药物至病灶,现在的方法偏向于对生产外泌体的细胞进行基因改造和化学连接靶向肽段到外泌体表面。基因改造母系细胞的局限性在于转染效率低、转染细胞类型不同和无法使用人来源的外泌体。但是化学连接靶向肽段到外泌体表面很有可能会改变外泌体的表面结构。
为了克服这些局限性,作者利用外泌体标志分子CD63的第二胞外环段包板,从噬菌体库中筛选出能特异性结合CD63的三种候选肽,然后三种候选肽和小鼠肌小管C2C12外泌体共孵育检测发现CP05肽结合外泌体CD63的能力最强和特异性最高。而且CP05肽结合到外泌体后,不会改变外泌体的特性(电镜形态、直径大小分布和流式群分布)和DiR染色后外泌体在体内各器官的动态分布,反而还能保护CP05肽不被降解。
CP05肽偶联靶向分子M12(肌肉特异性分子)、RVG(神经特异性狂犬病病毒糖蛋白)和SP94(肝癌特异性肽)后修饰到外泌体上,会改变外泌体在体内的分布,IVIS体外成像修饰后的外泌体富集在肌肉、脑和皮下瘤中。流式检测发现CP05偶联这三种分子后修饰到外泌体的效率都很高,而且同一种偶联分子对于不同细胞来源的外泌体(包括人血清来源的外泌体)的修饰效率都很高,说明了CP05肽偶联分子和修饰各种来源外泌体的广泛使用性。利用CP05可以特异性结合CD63的特性,nickel Dynabeads偶联的CP05可以直接捕获血清中外泌体,但收集到的外泌体含量约为正常超离的54%,而且捕获肝癌病人和胰腺癌病人血清的外泌体中,WB检测发现富含肝癌特异性抗原AFP和胰腺癌特异性抗原glypican-1,提示了CP05在临床癌症快速检测应用上具有极大的简便性。CP05偶联两种不同的分子后同时修饰外泌体,流式检测发现可以获得附带两种荧光修饰特性的外泌体,而且这种相互作用是稳定的,互不影响的,提示了CP05具有多向修饰的特性。
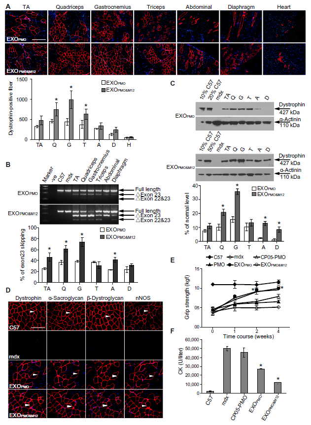
PMO是一种用于DMD疾病外显子跳跃疗法的官方批准药物,可以靶向小鼠dmd基因第22和23号外显子之间序列。CP05肽偶联PMO后修饰外泌体,不改变外泌体的生理特性。这种经过修饰后的外泌体EXOPMO回输治疗小鼠DMD,明显增强了股四头肌和外周肌肉中Dystrophin抗萎缩蛋白的表达(除了心肌)。EXOPMO回输治疗明显提高了第23号外显子的跳跃效率,WB结果发现Dystrophin抗萎缩蛋白在股四头肌的表达增加了18倍,而且每周三次重复EXOPMO回输治疗的效果比单次回输好。M12-CP05 和 CP05-PMO两种偶联分子同时修饰到外泌体(EXOPMO&M12)表面,会促使装载PMO的外泌体特异性递送到外周肌肉,明显增强外显子跳跃的效率、Dystrophin抗萎缩蛋白的表达和抗萎缩蛋白相关蛋白复合物组分的再定位。同时EXOPMO&M12回输治疗mdx小鼠(小鼠DMD模型),握力试验发现小鼠的肌肉握力得到改善,小鼠血清肌酸激酶CK、AST、ALT水平明显得到下调,而血清ALP、尿素氮、肌酸酐水平没发生明显变化。EXOPMO&M12反复回输治疗对小鼠肝、肾无明显毒性,而且肝、肾、心、股四头肌不产生明显炎症反应。

CP05肽能锚定“货物”和靶分子到外泌体表面的能力,简化了外泌体的药物装载过程和提高了效率并赋予外泌体新的功能性,而且不需要基因改造生产外泌体的细胞,可以直接利用肽段偶联分子修饰不同来源的外泌体,包括病人来源的外泌体。体内有效地药物运输被认为是基因递送治疗和疾病模型治疗的最大挑战之一。作者利用CP05肽偶联美国FDA批准用于治疗杜氏肌营养不良(DMD)的寡聚体PMO后再修饰外泌体得到EXOPMO,用于治疗DMD小鼠模型,发现在股四头肌中抗萎缩蛋白表达增强18倍。CP05偶联肌肉靶向分子M12后修饰外泌体,可以增强外泌体在肌肉中分布和抗萎缩蛋白表达。该研究证明了CD63特异性结合的CP05锚定肽可以直接有效地修饰外泌体,装载药物分子到外泌体,捕获外泌体,为外泌体改造提供了一种新的思路,我们可以在脂质体、天然外泌体和人造外泌体中作出选择,选择合适的、分子量小的、易于偶联CP05肽的、不影响外泌体结构和功能的、可靶向特异性器官组织的、靶向治疗某疾病的、对机体副作用尽可能小的分子进行偶联,会更加符合外泌体改造的目的并用于临床相关疾病的快速诊断、治疗。
参考文献
1. Gao X, et al. Anchor peptide captures, targets, and loads exosomes of diverse origins for diagnostics and therapy[J]. SCIENCE TRANSLATIONAL MEDICINE. 2018. DOI: 10.1126/scitranslmed.aat0195
2. 图片来源:http://stm.sciencemag.org/
.png)