2020年3月26日,香港中文大学的陈扬超研究员在Cancer Reasearch(IF=8.378,中科院1区)杂志上发表了一篇题为‘CircFOXK2 Promotes Growth and Metastasis of Pancreatic Ductal Adenocarcinoma by Complexing with RNA Binding Proteins and Sponging MiR-942’的文章。该研究揭示了circFOXK2通过miRNA海绵和与RBP(RNA bingding protein)结合共同调控胰腺导管腺癌的生长和转移。

胰腺导管腺癌(PDAC)是美国和欧洲癌症死亡的第四大主要原因。手术,化学疗法和放射疗法是PDAC的标准疗法。不幸的是,PDAC患者只能将生存期延长至几个月。此外,将吉西他滨与其他化疗药物如nab-紫杉醇联合使用只能提供有限的生存期延长,并且产生包括白细胞减少症和周围神经病变在内的不良反应,因此,迫切需要治疗PDAC的新型治疗靶点。
- PDAC细胞中circRNA的鉴定
为了鉴定PDAC中差异表达的circRNA,作者对非肿瘤人胰管上皮细胞(HPDE)和PDAC细胞进行了circRNA测序,共鉴定出17,158个circRNA。与非肿瘤HPDE细胞相比,在PDAC细胞中有83个上调的circRNA和86个下调的circRNA。随后本研究对PDAC细胞和原发性肿瘤中circRNA的表达进行验证,发现circFOXK2在PDAC细胞以及63%的PDAC原发性肿瘤显著上调。

图1 PDAC中circFOXK2的特征
circFOXK2由FOXK2基因的外显子2和3的反向剪接形成,并通过向外发散引物和向内收敛引物以及Sanger测序验证了circFOXK2的反向剪接位点。另外,circFOXK2耐RNase R。由于缺乏polyA尾巴,寡聚dT引物引起的逆转录效率降低也证明了circFOXK2是环状RNA。通过测量circFOXK2在细胞质和细胞核中的水平来检查其定位,发现circFOXK2在PDAC细胞的细胞质中富集。编码潜能分析表明circFOXK2缺乏蛋白质编码能力。

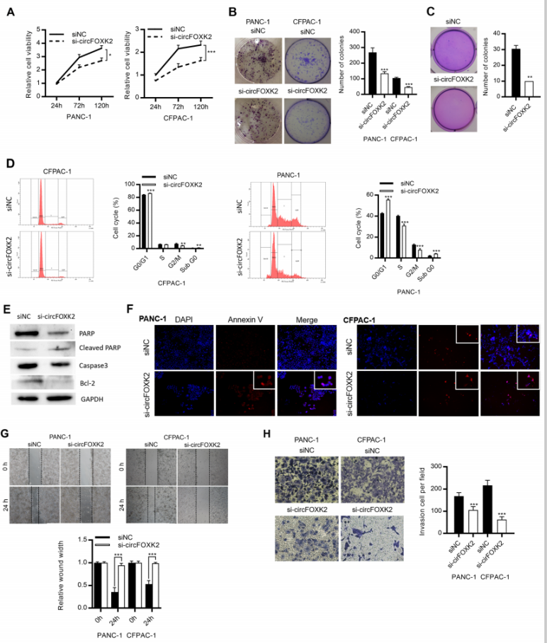
图2 circFOXK2促进PDAC细胞中的细胞生长、迁移和侵袭
- circFOXK2促进细胞生长和侵袭
为了阐明circFOXK2在PDAC中的功能,本研究使用了专门针对circFOXK2反向拼接接头的小干扰RNA siRNA,它不改变其亲本基因的表达。敲除circFOXK2可抑制PDAC细胞的生长和克隆能力。Annexin V染色,PARP和caspase 3的裂解以及Bcl-2水平的降低也证明了在PDAC细胞敲低circFOXK2后诱导了凋亡。敲低circFOXK2后也抑制了细胞迁移和侵袭。本研究也使用sh-circFOXK2慢病毒系统稳定敲除circFOXK2,发现circFOXK2的敲除可抑制细胞生长,克隆形成能力和侵袭性。在HPDE细胞中过表达circFOXK2显著促进了细胞的生长,迁移和侵袭。另外,敲除circFOXK2可显著抑制肿瘤生长,并抑制PDAC向肝转移。
图2

图3 circFOXK2促进PDAC细胞中的肿瘤生长和肝转移
- circFOXK2相互作用的miRNA的鉴定
接下来,作者研究了PDAC中circFOXK2的详细机制。由于许多细胞质circRNA充当microRNA海绵,因此作者检查了circFOXK2是否可以充当microRNA海绵。 首先,作者通过TargetScan进行了生物信息学分析,揭示了circFOXK2上潜在的microRNA结合位点。为了验证circFOXK2-microRNA的相互作用,通过使用circFOXK2-荧光素酶报告基因和miRNA模拟物的荧光素酶报告基因,表明miR-942模拟物降低了荧光素酶活性,并且突变miR-942结合位点可恢复萤光素酶活性。生物素标记的miR-942模拟物可显著富集PANC-1细胞中的circFOXK2。 这些结果表明,circFOXK2与miR-942在PDAC细胞中相互作用。

图4 circFOXK2充当miR-942海绵
为了研究circFOXK2-miR-942在PDAC中相互作用的功能,作者首先敲低了circFOXK2,发现miR-942的表达水平升高,表明circFOXK2抑制了PDAC中miR-942的活性。另外,作者分析了miR-942在PDAC中的作用。miR-942在PDAC细胞和原发性肿瘤中下调,且转染miR-942模拟物可抑制PDAC细胞中的细胞生长和克隆能力,说明了miR-942在促进PDAC细胞生长中的作用。
由于circFOXK2充当miR-942的miRNA海绵,因此在敲除或过表达circFOXK2后检测miR-942靶标基因ANK1、GDNF和PAX6的表达水平。结果发现,敲除circFOXK2会降低PDAC细胞中ANK1、GDNF和PAX6的表达水平,而circFOXK2的过表达会促进HPDE细胞中ANK1,GDNF和PAX6的表达。通过引入miR-942模拟物可以挽救circFOXK2过表达对GDNF和PAX6的影响。同样,在敲除circFOXK2的小鼠肿瘤中,ANK1、GDNF和PAX6表达水平下调。对PDAC原发肿瘤的分析揭示了circFOXK2,ANK1和PAX6表达水平之间呈正相关。总之,circFOXK2抑制了miR-942,进而促进了PDAC中ANK1、GDNF和PAX6的表达。

图5 circFOXK2在PDAC中促进miR-942靶标的表达
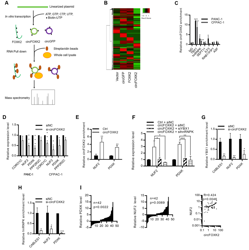
- circFOXK2通过复合YBX1和hnRNPK促进致癌蛋白的表达
许多研究已经表明circRNA通过充当miRNA海绵发挥了主要作用,而circRNA与蛋白质结合调节基因表达的作用仍然不确定。因此,作者接下来研究了PDAC中circRNA-蛋白质的相互作用。作者在体外转录了circFOXK2,通过质谱测定与circFOXK2相互作用的蛋白,共鉴定94个circFOXK2相互作用蛋白。同时,在STRING数据库中分析了circRNA相互作用蛋白的蛋白相互作用发现101互作的个蛋白。

图6 PDAC中circFOXK2相互作用蛋白的鉴定
随后,作者在PDAC细胞中进行RNA免疫沉淀测定以验证质谱分析的结果,发现circFOXK2被YBX1和hnRNPK显著富集。由于YBX1与hnRNPK形成复合物可调控基因表达以促进PDAC进程,因此作者假设circFOXK2与YBX1和hnRNPK复合体相互作用促进PDAC的发育。敲除circFOXK2后,YBX1与hnRNPK复合体靶标NUF2和PDXK被下调,而circFOXK2下拉则显著富集了NUF2和PDXK。通过敲低YBX1和hnRNPK可以挽救circFOXK2过表达对NUF2和PDXK表达的影响。敲除circFOXK2可降低YBX1和hnRNPK与NUF2和PDXK的相互作用。而且,敲除NUF和PDXK显著抑制了PDAC细胞的生长和侵袭。结果表明,circFOXK2,YBX1和hnRNPK复合物相互作用并促进了PDAC中致癌蛋白NUF2和PDXK的表达。

图7 circFOXK2在PDAC的发展和进程中的作用的示意图
参考文献
Wong HC, Lou UK, Li Y, et al. 2020. circFOXK2 promotes growth and metastasis of pancreatic ductal adenocarcinoma by complexing with RNA binding proteins and sponging miR-942. Cancer Research. doi: 10.1158/0008-5472.CAN-19-3268
.png)