张弩 博士/副教授(中山大学附属第一医院)
报告主题:环状RNA翻译新蛋白在脑胶质瘤中的功能及机制

嘉宾简介:
中山大学博士生导师,副教授,副主任医师,曾任美国MD Anderson癌症中心神经外科博士后。全面掌握神经外科常见病与多发病的国际化诊疗规范。主攻方向为脑胶质瘤与颅内良恶性肿瘤,尤其在胶质瘤的精准神经外科手术与综合治疗、各类颅底及颅内外沟通性肿瘤(脑膜瘤、神经鞘瘤、脊索瘤等)的显微外科手术以及各类脑深部病变手术治疗方面有较丰富经验。2012年破格成为中山大学博导。入选中山大学优秀青年教师培养计划,获第七届吴孟超青年医学奖。承担国家自然科学面上基金、广东省杰出青年基金等在研项目5项。2018年获得优秀青年科学基金项目,在Nature Communications上发表研究成果,揭示环状RNA编码的多肽产物可能在恶性肿瘤诊断、预后及靶向治疗方面具有重要的研究意义。
代表性成果介绍:
JNCI:circ-FBXW7编码多肽可以抑制胶质瘤发展
2017年8月29日,中山大学附属第一医院神经外科张弩副教授团队在国际顶级学术期刊美国国家癌症研究所杂志JNCI发表题为“Novel Role of FBXW7 Circular RNA in Repressing Glioma Tumorigenesis”的研究性论文,在国际上首次证实circRNA circ-FBXW7可以翻译一种抑制胶质瘤的全新蛋白质。
在本文中,作者发现circ-FBXW7具有保守的IRES元件序列,其后有一个可跨过接口位置的ORF,编码一种185aa的蛋白。通过突变载体构建和自制抗体(识别跨接口后18aa度有序列的抗体),证明了circ-FBXW7的确有预测的蛋白翻译产物,命名为FBXW7-185aa。切胶后质谱鉴定结果中也找到了对应于FBXW7-185aa独有序列位置的质谱指纹信息。功能方面circ-FBXW7翻译的蛋白FBXW7-185aa可以协同母基因编码的FBXW7蛋白调控原癌基因c-Myc蛋白的稳定性,抑制恶性胶质瘤的发生进展。(参考文献[4])
推荐阅读:重磅!JNCI在线发表研究论文:circRNA翻译具有重要生物学功能的蛋白质

circ-FBXW7编码185aa的蛋白 (参考文献[4])
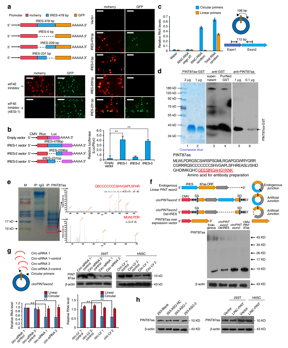
Nature Communications:circ-PINT编码多肽结合PAF1抑制多种癌基因的转录延伸
2018年10月26日,中山大学附属第一医院张弩研究团队的研究论文“A peptide encoded by circular form of LINC-PINT suppresses oncogenic transcriptional elongation in glioblastoma”在国际期刊Nature Communications在线发表。(参考文献[2])
研究者通过测序以及生物信息学分析,发现了长非编码RNA LINC-PINT的第2外显子通过单独自身环化形成了环状的RNA分子circ-PINT,环化后的RNA分子定位于细胞质,而全长LINC-PINT母基因定位在细胞核;通过对circ-PINT进行预测分析,发现环状RNA序列中包含一个进化上高度保守的开放阅读框,制备特异性抗体和CRISPR/cas9基因敲除细胞株,证实环状RNA circ-PINT通过内部核糖体插入位点序列IRES驱动翻译一个由87个氨基酸组成的全新多肽。研究结果显示PINT87aa多肽在肿瘤中显著下调,提示其作为一个抑癌基因的可能性。机制研究发现PINT87aa通过结合聚合酶相关因子复合物基因PAF1,抑制多种癌基因的转录延伸,进而抑制恶性胶质瘤的发生和进展。(参考文献[2])
推荐阅读:Nature Communications:长非编码RNA形成环状RNA翻译功能性多肽

circ-PINT编码87aa的多肽 (参考文献[2])
Oncogene:circ-SHPRH通过重叠密码子编码蛋白
2018年1月17日,Oncogene在线发表了中山大学附属第一医院张弩副教授团队的最新力作,证明来自SHPRH基因的circRNA circ-SHPRH能够编码多肽,该多肽是在跨过接口位点后终止翻译的产物,是首次证明在人类转录本中存在重叠密码子编码的蛋白产物!(参考文献[5])
circ-SHPRH在circRNADb数据库中有收录,作者针对circ-SHPRH进行了IRES和ORF的分析,结果表明该circRNA存在小的ORF,前面还有一段符合IRES元件的特征。预测的ORF编码一条146个氨基酸的多肽,作者将该多肽命名为SHPRH-146aa。有趣的是,circ-SHPRH所对应的ORF是跨过接口后形成终止密码子的,终止密码子和起始密码子共用了一个A碱基。重叠密码子的现象偶尔会见到在病毒等生物的基因组中,本文的发现首次表明人类转录本中存在重叠密码子编码的蛋白产物。这也暗示我们,人类基因组的序列也许也还有更多高度“经济化”和精密的调控方式,期待我们去发掘。
推荐阅读:What?人类内源circRNA也能通过重叠密码子编码蛋白!

circ-SHPRH通过重叠密码子编码蛋白(参考文献[5])
Cancer Cell:FoxM1介导β-catenin蛋白入核
2011年10月18日,Cancer Cell杂志发表了一篇关于肿瘤中Wnt/β-catenin信号通路的研究论文,文章的通讯作者是美国M.D. Anderson癌症中心的Suyun Huang教授,张弩教授为本文的共同第一作者。
Wnt/β-catenin信号通路通常在人类肿瘤中呈现激活状态,这一通路对肿瘤的形成至关重要。Wnt通路激活的一个关键特征是β-catenin的入核,但在本文之前该问题没有明确的认知。本文的研究中发现了FoxM1是介导β-catenin入核的关键蛋白。FoxM1在大多数人类肿瘤中也是被激活的,Wnt3a调控了FoxM1的增多,FoxM1可直接与β-catenin结合并促进β-catenin的入核,对肿瘤细胞的核定位和转录激活是必要和充分的。FoxM1和β-catenin蛋白相互作用是控制经典Wnt信号通路的机制,也是神经胶质瘤形成所必需的。(参考文献[20])

FoxM1介导β-catenin蛋白入核(参考文献[20])
张弩教授团队是国内最早开展circRNA翻译蛋白机制和功能研究的团队之一,他们已发表的circRNA翻译蛋白的研究工作受到了广泛的关注。circRNA翻译蛋白的功能和机制研究是未来一段时间内最有潜力的circRNA研究方向之一。
发表文章列表:
1. Liu J, Zhao K, Huang N, Zhang N #. Circular RNAs and human glioma. Cancer Biol Med. 2019 Feb;16(1):11-23. doi: 10.20892/j.issn.2095-3941.2018.0425
2. Zhang M, Zhao K, Xu X, Yang Y, Yan S, Wei P, Liu H, Xu J, Xiao F, Zhou H, Yang X, Huang N, Liu J, He K, Xie K, Zhang G, Huang S, Zhang N #.A peptide encoded by circular form of LINC-PINT suppresses oncogenic transcriptional elongation in glioblastoma. Nat Commun. 2018 Oct 26;9(1):4475. doi: 10.1038/s41467-018-06862-2
3. Li X, Wang J, Zhan Z, Li S, Zheng Z, Wang T, Zhang K, Pan H, Li Z, Zhang N, Liu H. Inflammation Intensity-Dependent Expression of Osteoinductive Wnt Proteins Is Critical for Ectopic New Bone Formation in Ankylosing Spondylitis. Arthritis Rheumatol. 2018 Jul;70(7):1056-1070. doi: 10.1002/art.40468
4. Yang Y, Gao X, Zhang M, Yan S, Sun C, Xiao F, Huang N, Yang X, Zhao K, Zhou H, Huang S, Xie B, Zhang N #. Novel Role of FBXW7 Circular RNA in Repressing Glioma Tumorigenesis. J Natl Cancer Inst. 2018 Mar 1;110(3). doi: 10.1093/jnci/djx166
5. Zhang M, Huang N, Yang X, Luo J, Yan S, Xiao F, Chen W, Gao X, Zhao K, Zhou H, Li Z, Ming L, Xie B, Zhang N #. A novel protein encoded by the circular form of the SHPRH gene suppresses glioma tumorigenesis. Oncogene. 2018 Mar;37(13):1805-1814. doi: 10.1038/s41388-017-0019-9
6. Hu Y, Yang L, Zhang M, Huang Z, Lin J, Zhang N #. Expression and clinical relevance of SPOPL in medulloblastoma. Oncol Lett. 2017 Sep;14(3):3051-3056. doi: 10.3892/ol.2017.6500
7. Guo L, Ding Z, Huang N, Huang Z, Zhang N #, Xia Z #. Forkhead Box M1 positively regulates UBE2C and protects glioma cells from autophagic death. Cell Cycle. 2017 Sep 17;16(18):1705-1718. doi: 10.1080/15384101.2017
8. Yang L, He K, Yan S, Yang Y, Gao X, Zhang M, Xia Z, Huang Z, Huang S#, Zhang N #. Metadherin/Astrocyte elevated gene-1 positively regulates the stability and function of forkheadbox M1 during tumorigenesis. Neuro Oncol. 2017 Mar 1;19(3):352-363. doi: 10.1093/neuonc/now229
9. Cai J*, Zhao J*, Zhang N*, Xu X, Li R, Yi Y, Fang L, Zhang L, Li M, Wu J, Zhang H. MicroRNA-542-3p Suppresses Tumor Cell Invasion via Targeting AKT Pathway in HumanAstrocytoma. J Biol Chem. 2015 Oct 9;290(41):24678-88. doi: 10.1074/jbc.M115.649004
10. Zhou A, Lin K, Zhang S, Chen Y, Zhang N, Xue J, Wang Z, Aldape KD, Xie K, Woodgett JR, Huang S. Nuclear GSK3beta promotes tumorigenesis by phosphorylating KDM1A and inducing its deubiquitylation by USP22. Nat Cell Biol. 2016 Sep;18(9):954-966. doi: 10.1038/ncb3396.
11. Wang L, Guo S, Zhang N, Tao Y, Zhang H, Qi T, Liang F, Huang Z.The role of SDF-1/CXCR4 in the vasculogenesis and remodeling of cerebral arteriovenous malformation. Ther Clin Risk Manag. 2015 Sep 1;11:1337-44. doi: 10.2147/TCRM.S87590
12. Luo J, Wang X, Xia Z, Yang L, Ding Z, Chen S, Lai B#, Zhang N #. Transcriptional factor specificity protein 1 (SP1) promotes the proliferation of glioma cells by upregulating midkine (MDK). Mol Biol Cell. 2015 Feb 1;26(3):430-9. doi: 10.1091/mbc.E14-10-1443
13. Wei P*, Zhang N*, Wang Y*, Li D, Wang L, Sun X, Shen C, Yang Y, Zhou X, Du X. FOXM1 promotes lung adenocarcinoma invasion and metastasis by upregulating SNAIL. Int J Biol Sci. 2015 Jan 5;11(2):186-98. doi: 10.7150/ijbs.10634
14. Wei P*, Zhang N*, Xu Y, Li X, Shi D, Wang Y, Li D, Cai S. TPX2 is a novel prognostic marker for the growth and metastasis of colon cancer. J Transl Med. 2013 Dec 17;11:313. doi: 10.1186/1479-5876-11-313
15. Zhang N*, Wu X*, Yang L*, Xiao F, Zhang H, Zhou A, Huang Z, Huang S. FoxM1 inhibition sensitizes resistant glioblastoma cells to temozolomide by downregulating the expression of DNA-repair gene Rad51.Clin Cancer Res. 2012 Nov 1;18(21):5961-71. doi: 10.1158/1078-0432.CCR-12-0039.
16. Lin J, Zheng Y, Chen K, Huang Z, Wu X #, Zhang N #. Inhibition of FOXM1 by thiostrepton sensitizes medulloblastoma to the effects of chemotherapy. Oncol Rep. 2013 Oct;30(4):1739-44. doi: 10.3892/or.2013.2654
17. Xia Z #, Wei P, Zhang H, Ding Z, Yang L, Huang Z, Zhang N #. AURKA governs self-renewal capacity in glioma-initiating cells via stabilization/activation of β-catenin/Wnt signaling. Mol Cancer Res. 2013 Sep;11(9):1101-11. doi: 10.1158/1541-7786.MCR-13-0044
18. Liu J, Guo S, Li Q, Yang L, Xia Z, Zhang L, Huang Z, Zhang N #. Phosphoglycerate dehydrogenase induces glioma cells proliferation and invasion by stabilizing forkhead box M1. J Neurooncol. 2013 Feb;111(3):245-55. doi: 10.1007/s11060-012-1018-x
19. Guan H, Cai J, Zhang N, Wu J, Yuan J, Li J, Li M. Sp1 is upregulated in human glioma, promotes MMP-2-mediated cell invasion and predicts poor clinical outcome. Int J Cancer. 2012 Feb 1;130(3):593-601. doi: 10.1002/ijc.26049.
20. Zhang N*, Wei P*, Gong A, Chiu WT, Lee HT, Colman H, Huang H, Xue J, Liu M, Wang Y, Sawaya R, Xie K, Yung WK, Medema RH, He X, Huang S. FoxM1 Promotes β-catenin Nuclear Localization and Controls Wnt Target-Gene Expression and Glioma Tumorigenesis. Cancer Cell. 2011 Oct 18;20(4):427-42. doi: 10.1016/j.ccr.2011.08.016
21. Xia Z, Zhang N, Jin H, Yu Z, Xu G, Huang Z. Clinical significance of astrocyte elevated gene-1 expression in human oligodendrogliomas. Clin Neurol Neurosurg. 2010 Jun;112(5):413-9. doi: 10.1016/j.clineuro.2010.02.007
22. Xie TX, Xia Z, Zhang N, Gong W, Huang S. Constitutive NF-КB activity regulates the expression of VEGF and IL-8 and tumor angiogenesis of human glioblastoma. Oncol Rep. 2010 Mar;23(3):725-32
23. Li Q, Zhang N, Jia Z, Le X, Dai B, Wei D, Huang S, Tan D, Xie K. Critical Role and Regulation of Transcription Factor FoxM1 in Human Gastric Cancer Angiogenesis and Progression. Cancer Res. 2009 Apr 15;69(8):3501-9. doi: 10.1158/0008-5472
24. Zhang Y*, Zhang N*, Dai B, Liu M, Sawaya R, Xie K, Huang S. FoxM1B Transcriptionally Regulates Vascular Endothelial Growth Factor Expression and Promotes the Angiogenesis and Growth of Glioma Cells. Cancer Res. 2008 Nov 1;68(21):8733-42. doi: 10.1158/0008-5472.CAN-08-1968
25. Li J, Guan HY, Gong LY, Song LB, Zhang N, Wu J, Yuan J, Zheng YJ, Huang ZS, Li M. Clinical Significance of Sphingosine Kinase-1 Expression in Human Astrocytomas Progression and Overall Patient Survival. Clin Cancer Res. 2008 Nov 1;14(21):6996-7003. doi: 10.1158/1078-0432.CCR-08-0754
26. Li J*, Zhang N*, Song LB*, Liao WT, Jiang LL, Gong LY, Wu J, Yuan J, Zhang HZ, Zeng MS, Li M. Astrocyte elevated gene-1 is a novel prognostic marker for breast cancer progression and overall patient survival. Clin Cancer Res. 2008 Jun 1;14(11):3319-26. doi: 10.1158/1078-0432.CCR-07-4054
.png)