线性mRNA疫苗虽具潜力,但其易降解、高成本及冷链依赖等缺陷制约了在畜牧业的规模化应用。以致死率高达50%的新型鸭呼肠孤病毒为例,产业防疫亟需构建持久的免疫屏障。然而,传统灭活疫苗效力有限,线性mRNA仅1-3天的短暂表达期亦难以满足长效保护需求。这一技术瓶颈促使行业转向探索兼顾分子稳定性、表达长效性与经济可行性的新型核酸疫苗平台。
近日,四川农业大学程安春教授团队在国际知名期刊International Journal of Biological Macromolecules上发表最新研究:Nanovaccine based on chitosan oligosaccharide-polyethyleneimine packaged circRNA encoding sigma C proteins elicits protective immunity against novel duck reovirus in ducks。
该研究开发了一种基于CS-PEI纳米平台的circRNA疫苗,构建了编码新型鸭呼肠孤病毒(NDRV)sigma C(σC)蛋白的环状RNA,并将其包封于直径约170nm的纳米颗粒中。实验表明,该疫苗在HEK293T和鸭胚胎成纤维细胞(DEF)中均实现有效翻译,能诱导强劲的体液与细胞免疫应答,并为雏鸭提供针对NDRV挑战的有效保护,为开发低成本、长效化兽用核酸疫苗提供了技术路径。
circRNA构建及其在DEF细胞中的表达验证
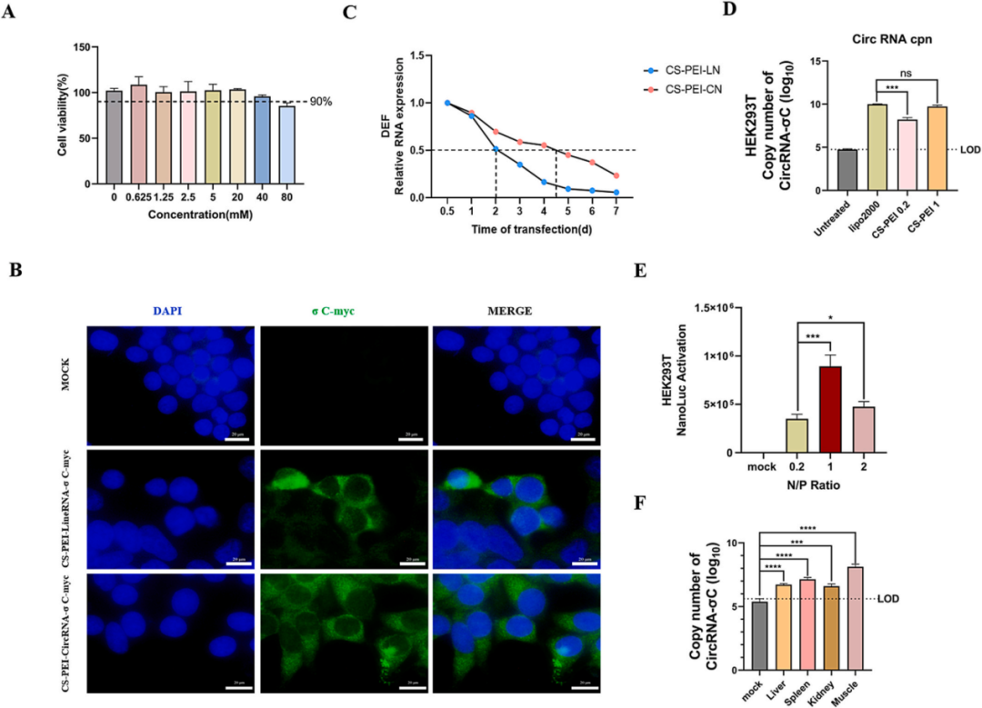
研究利用T4 PIE系统体外合成circRNA,经RNase R处理后成环效率为48.1%。为适配禽类宿主,引入DHAV-1 IRES序列驱动蛋白翻译。实验证实,circRNA在HEK293T和DEF细胞中的表达水平均优于线性对照组,且在DEF细胞内的表达最长可持续7天,证明该系统具备良好的翻译活性与稳定性。
图1. CircRNA-Nanoluc的体外转录、环化和表达
CS-PEI载体的理化表征与包封验证
通过30kDa低分子量壳聚糖与1.8kDa 聚乙烯亚胺(PEI)偶联,该研究成功构建了禽用核酸递送载体。在抗原设计上,将人tPA信号肽融合于NDRV σC 蛋白的N端,以促进抗原分泌并增强免疫原性。凝胶电泳结果显示,当氮磷比(N/P)超过0.1时,载体即可完全包封circRNA。理化测试进一步证实,纳米颗粒表面电荷为+2.78mV,水合粒径约为172.3nm,电镜下呈均匀球形。实验表明,该低分子量CS-PEI载体具备良好的生物相容性,其理化参数符合细胞摄取要求。
图2. CS-PEI包装的CircRNA-σC
CS-PEI载体的安全性与递送效能验证
CCK-8分析显示,CS-PEI浓度在80μM以下对DEF细胞无显著毒性。IFA实验证实该载体可介导RNA进入细胞并表达σC蛋白。稳定性测试中,circRNA的细胞内半衰期超过4-5天,优于线性 RNA(不足 2 天)。在N/P比为1时,其递送效率与Lipo2000相当。动物实验显示,雏鸭肌肉注射24小时后,在注射部位及多处组织中均检测到circRNA,验证了该平台的体内递送能力与分布特性。
图3. CircRNA-σC-CS-PEI的体内外递送和表达
CS-PEI-CircRNA-σC疫苗的免疫与保护效力
研究经肌肉注射评估单次与加强免疫(间隔2周)的保护效果。检测表明,两组初期均产生σC特异性IgY抗体;至第4周,单次免疫组抗体滴度下降,加强免疫组则维持较高的中和抗体滴度(GMT)与淋巴细胞增殖水平。在107 TCID50强毒株攻毒下,加强免疫组实现全面保护,肝、脾无病理损伤且病毒载量处于低水平。单次免疫组呈现部分保护,肝脏切片显示中度炎症与损伤。结果显示,10μg剂量的CS-PEI-CircRNA-σC疫苗经加强免疫可诱导持久的免疫反应,实现对 NDRV 的有效保护。
图4. 单剂circRNA-σC疫苗诱导鸭保护性免疫
CS-PEI-CircRNA-σC疫苗的剂量依赖性保护评价
研究通过加强免疫程序(间隔2周)评估1μg、5μg和10μg剂量的免疫效力。结果显示,各剂量组均诱导产生了σC特异性IgY抗体,其中10μg组的中和抗体滴度(GMT 73.55)与淋巴细胞增殖水平优于低剂量组。在107 TCID50强毒株攻毒实验中,各免疫组肝、脾病毒载量均有下降;10μg组在维持增重及保护肝脏组织完整性方面效果最优,未见病理损伤。实验表明,该疫苗具有剂量依赖性,5μg剂量虽有保护力,但实现对NDRV的保护仍需10μg剂量。
图5. 低剂量circRNA-σC疫苗诱导鸭保护性免疫
circRNA、线性RNA及灭活疫苗的效力对比
该研究对比了CS-PEI-CircRNA-σC、线性对照组(CS-PEI-linRNA-σC)及商用灭活疫苗的免疫效果。结果显示,10μg CircRNA-σC组诱导的σC特异性IgY及淋巴细胞增殖水平显著高于线性组与灭活组,中和抗体滴度在第2周与灭活组相当且持续高于线性组。在107 TCID50强毒株攻毒实验中,环状 RNA组与灭活疫苗组均实现有效保护,肝、脾未见病理损伤,且CircRNA-σC组在维持增重方面表现最优;相比之下,线性组仅提供部分保护,可见肝脏瘀斑与脾脏充血。实验证实,10μg剂量的circRNA疫苗在免疫原性与保护效力上优于同剂量的线性RNA疫苗,综合效果与商用灭活疫苗相当。
图6. circRNA-σC对鸭的保护性免疫效果优于线性RNA-σC
总结与展望
本研究利用T4 PIE系统与低分子量CS-PEI载体,构建了针对NDRV σC蛋白的circRNA纳米疫苗,验证了该方案在分子稳定性与成本控制上的优势。作为模块化平台,该技术有助于降低核酸疫苗在规模化养殖中的应用门槛。后续研究将聚焦于递送系统的物种适配性优化及长期保护效力评估,为产业化开发提供技术支撑。
在此基础上,circRNA在动物疫苗领域的前景取决于“稳定性—成本—可规模化”工艺的完善。依托其分子稳定性与可编程特征,该平台可支持抗原快速迭代以应对变异株或突发疫情。随着递送体系与生产工艺的优化,circRNA疫苗有望提升免疫持久性,并与现有疫苗形成互补,服务于畜牧业多病原综合防控。
原文链接:
https://www.sciencedirect.com/science/article/abs/pii/S0141813026010214?via%3Dihub
.png)