在以间皮素(MSLN)为靶点的实体瘤研究中,抗原脱落是制约免疫疗效的关键因素。在胰腺癌等肿瘤微环境中,癌相关成纤维细胞(CAFs)介导的蛋白水解作用促使膜表面MSLN剪切释放,形成大量可溶性蛋白(solMSLN)。这些游离抗原通过竞争性结合CAR分子产生“诱饵效应”,干扰效应细胞对肿瘤细胞的精准识别。此外,非病毒转染的CAR-NK细胞通常面临外源基因表达时长有限、在复杂微环境中代谢适应性不足等瓶颈,制约了其体内杀伤疗效的持久性。
近日,韩国科学技术研究院Mihue Jang团队联合首尔大学Chang-Han Lee团队,在 国际期刊Signal Transduction and Targeted Therapy(STTT) 发表研究论文:Rapid CAR screening and circRNA-driven CAR-NK cells for persistent shed-resistant immunotherapy。
该研究旨在解决实体瘤治疗中普遍存在的抗原脱落“诱饵效应”以及非病毒CAR-NK细胞表达动力学受限等挑战。研究人员首先鉴定出具备抗干扰能力的单链抗体CLMS10,并进一步引入环状RNA(circRNA)联合IL-21共表达体系,以替代传统的线性mRNA驱动CAR表达。实验证实,这种工程化改造不仅有效阻断了肿瘤微环境中的游离抗原干扰,更显著延长了效应细胞在体内的抑瘤活性与功能留存。
研究总体思路:针对实体瘤瓶颈的系统化工程改造
靶向MSLN的scFv筛选与鉴定
研究团队通过构建抗体库进行多轮筛选,鉴定出候选抗体CLMS10。结合分析显示,该抗体对膜结合型MSLN表现出高亲和力,而几乎不与游离的可溶性MSLN结合。表位分析进一步证实,CLMS10靶向MSLN结构域III中靠近蛋白剪切位点的近膜区域。这一空间特征使其能够有效规避脱落抗原的竞争干扰,展现出优异的抗脱落应用潜力。
图2. 靶向成熟MSLN的特异性scFv筛选与鉴定
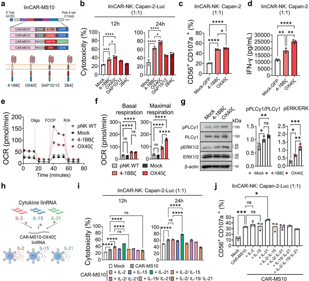
linCAR-NK建立与功能筛选
为克服永生化细胞系的局限,研究团队构建了基于linRNA的原代NK细胞功能筛选平台。结果表明,CAR-MS10-NK不仅靶向杀伤力最强,且有效抵抗游离抗原干扰,免疫突触更为稳固。分子对接提示,CLMS10结合于靶抗原剪切位点附近,通过空间位阻限制了抗原脱落,从结构层面揭示了其卓越的抗干扰机制。该平台为临床级CAR的高效筛选提供了可靠路径。
图3. mRNA筛选平台鉴定CLMS10为具有强抗脱落活性的CAR-NK构型
CAR信号域优化与IL-21功能增强
研究团队进一步对CAR结构进行优化,发现OX40ζ构型表现出最强的靶向杀伤、细胞活化与下游信号传递能力,并能显著增强NK细胞的线粒体呼吸,提升其代谢适应性。在此基础上,为提升细胞持久性,团队测试了共表达不同细胞因子的效果。结果显示,联合IL-21的CAR-MS10-OX40ζ-NK细胞展现出最佳的体外杀伤与活化水平,确立了“IL-21联合OX40ζ”作为整体最优的设计方案。
图4. CAR-MS10结构优化与细胞因子共表达增强CAR-NK的杀伤力与功能
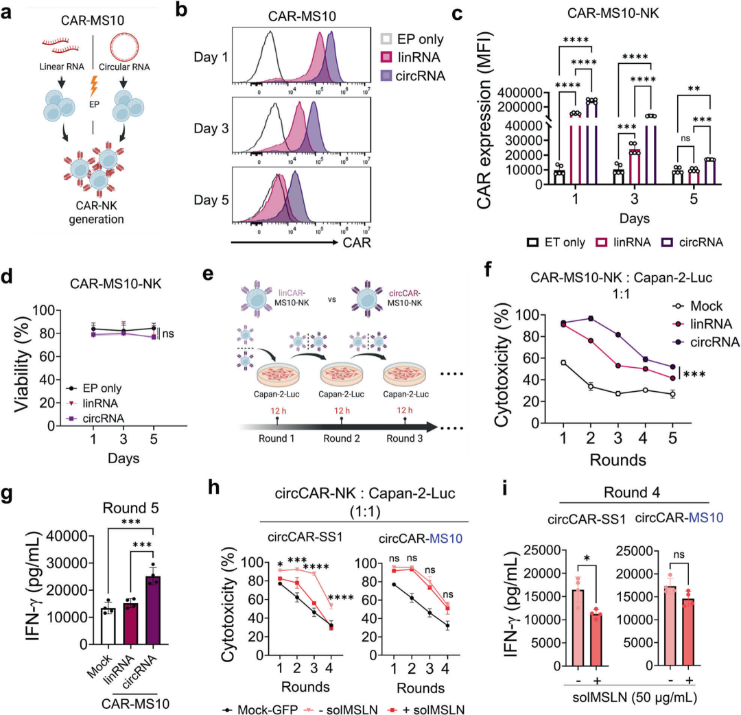
circRNA平台构建与功能验证
为克服线性RNA表达短暂的局限,研究引入了结构更稳定的circRNA驱动CAR表达。结果表明,circRNA使CAR-NK细胞维持了更持久的CAR表达,且在连续5轮肿瘤刺激下展现出卓越的持续杀伤与活化能力。此外,在模拟高游离抗原环境中,circCAR-MS10-NK依然保持强效杀伤;而采用传统表位的对照组活性则大幅下降。综合而言,circRNA平台联合抗脱落表位(MS10),显著提升了非病毒CAR-NK细胞的表达持久性与抗干扰能力。
图5. circCAR-MS10-NK细胞展现出更持久的CAR表达、持续的细胞毒性及抗原脱落抗性
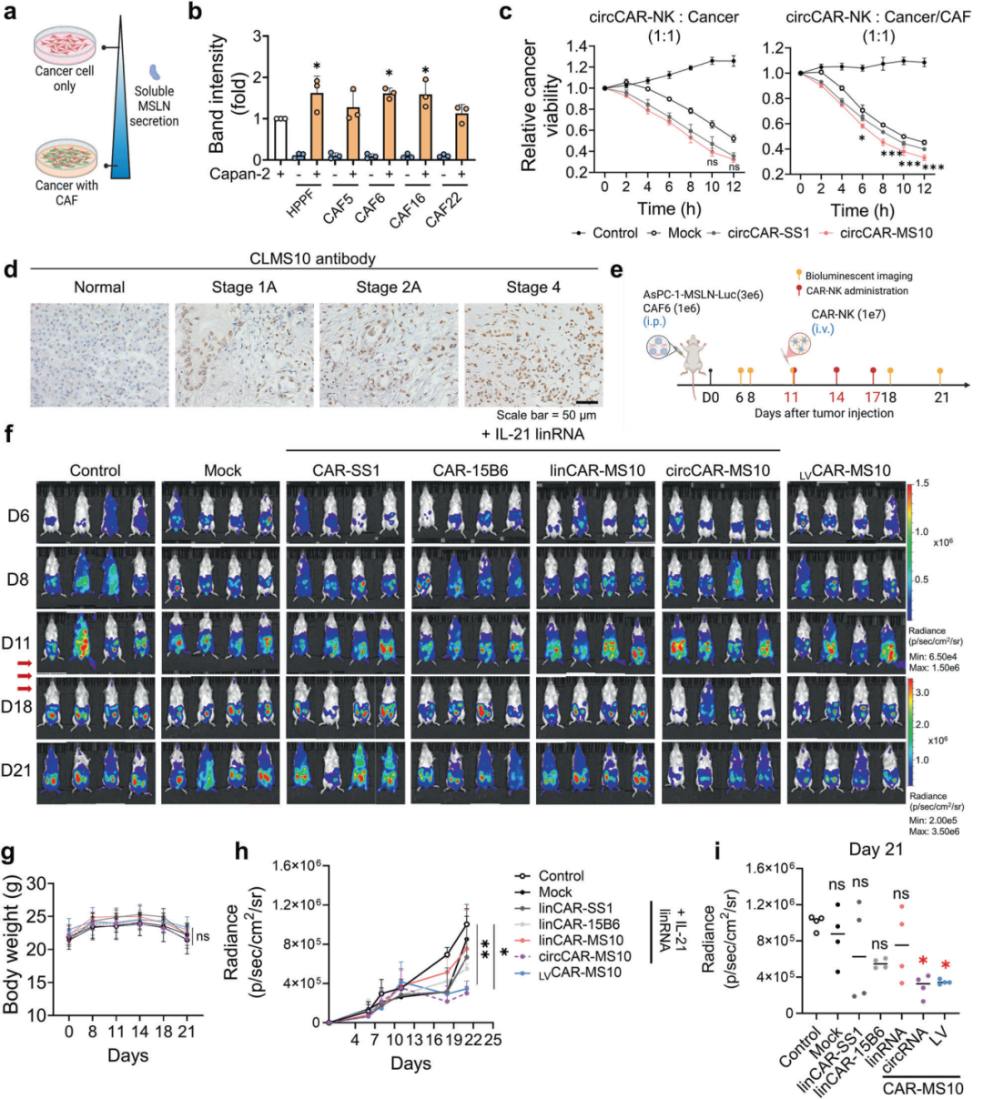
体内外抗肿瘤疗效与持久性评估
研究发现,微环境中的癌相关成纤维细胞会加剧靶抗原脱落。在模拟该环境的体外共培养体系中,circCAR-MS10-NK仍能抵抗游离抗原干扰,保持强效杀伤。在体内CAF与肿瘤共注射的小鼠模型中,联合IL-21的circCAR-MS10-NK展现出与慢病毒CAR-NK相当的显著抑瘤效果,且无明显毒副作用。此外,该策略有效克服了传统RNA平台在体内快速清除的缺陷,显著延长了细胞的体内留存时间与功能持久性,展现出极大的临床转化潜力。
图6. circCAR-MS10-NK细胞在体内外CAF诱导的抗原脱落条件下维持卓越的抗肿瘤活性
总结
本研究从靶点识别优化和表达载体改进两个维度,验证了非病毒CAR-NK平台在克服实体瘤复杂微环境障碍中的有效性。结合体内外实验结果,本研究为实体瘤CAR细胞疗法的设计提供了两点重要启示:
首先,对于易发生抗原脱落的靶点,CAR结构的设计不应仅局限于提升抗体亲和力,更需关注结合表位的空间位置。选择靠近细胞膜的结合区域,能够有效从源头降低游离抗原的竞争干扰。
其次,通过合理的工程化组合,非病毒载体平台(circRNA联合代谢增强因子)能够在复杂的体内环境中实现接近传统慢病毒载体的长效抑瘤水平。这为未来开发更安全、易于标准化的实体瘤细胞疗法提供了具有转化潜力的设计参考。
原文链接:
https://www.nature.com/articles/s41392-026-02623-6
.png)