前列腺癌(PCa)在雄激素剥夺(ADT)治疗后极易进展为致命的去势抵抗性前列腺癌(CRPC),且对新一代AR阻断剂产生耐药。区别于多数肿瘤,PCa极度依赖雄激素受体(AR)驱动的“从头脂肪酸合成”,这一代谢重塑既是其核心标志,也是驱动去势抵抗转化的关键。目前,针对该“代谢脆弱性”的干预手段尚属空白,尽管环状RNA(circRNAs)在调控肿瘤进展中展现出巨大潜力,但其如何深度介入AR信号网络并调控脂质代谢图谱,仍是领域内亟待攻克的科学命题。
近日,浙江大学生命科学研究院苏文静、浙江大学医学院附属邵逸夫医院丁立峰及李恭会团队在国际权威期刊PNAS发表了题为“Circular RNA–based therapy targeting metabolic vulnerability of fatty acid synthesis overcomes castration-resistant prostate cancer”的最新研究成果。
该研究阐明了一条全新的“AR-circUTRN-ACC1”调控轴。circUTRN被证实为受雄激素受体负调控的抑癌因子,能通过破坏关键酶ACC1的聚合,从源头阻断脂肪酸合成。基于此,研究团队通过纳米递送技术回补circUTRN以靶向脂肪酸合成这一代谢脆弱性,为攻克难治性CRPC奠定了重要的临床前实验基础。
circUTRN的鉴定、表达特征与生物学特性
通过对包含新辅助激素治疗(NHT)患者在内的前列腺癌样本进行测序筛选,研究团队鉴定出一种与AR信号密切相关的环状RNA——circUTRN(hsa_circ_0009096)。大样本队列验证显示,circUTRN在前列腺癌组织中显著低表达,但在NHT治疗阻断AR信号后表达水平显著回升,提示其受AR信号通路的负调控。进一步的生物学特性鉴定证实,circUTRN源自UTRN基因外显子18-21,主要定位于细胞质,具有典型的闭合环状结构,对RNaseR消化表现出高度耐受性,且稳定性显著优于其同源线性mRNA。
图1. 与AR信号通路相关的circUTRN的鉴定与特性分析
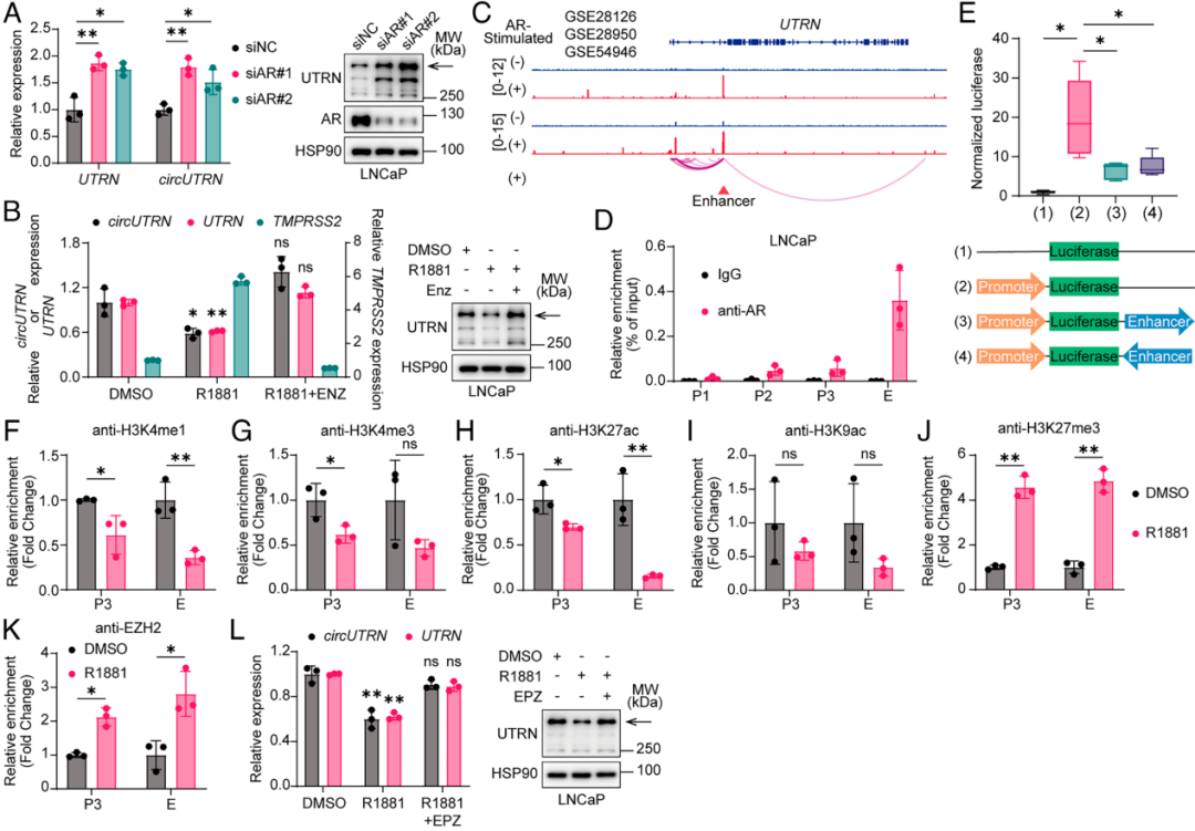
AR/EZH2复合体抑制circUTRN表达
研究证实,AR是circUTRN的关键负调控因子,敲低AR或使用拮抗剂(恩杂鲁胺)可显著上调其表达,而激活AR则导致其表达下调。进一步机制研究发现,AR能直接结合于UTRN基因的启动子和增强子区域,并通过招募EZH2催化抑制性组蛋白修饰H3K27me3,减少活性转录标记,从而在染色质水平上协同阻断circUTRN的转录。
图2. AR抑制复合体在前列腺癌中下调circUTRN
circUTRN抑制前列腺癌进程
研究利用多种去势敏感及去势抵抗型前列腺癌模型,验证了circUTRN显著的抑癌功能。实验显示,敲低circUTRN可加速癌细胞增殖与肿瘤生长,而过表达circUTRN则通过阻滞细胞周期并诱导凋亡,有效抑制了疾病进展。进一步通过构建无法环化的突变体质粒验证,发现仅产生线性转录本的突变体完全不具备抑癌活性,从而验证了circUTRN的抑癌作用严格依赖于其独特的闭合环状结构。
图3. circUTRN在体内外抑制前列腺癌细胞增殖
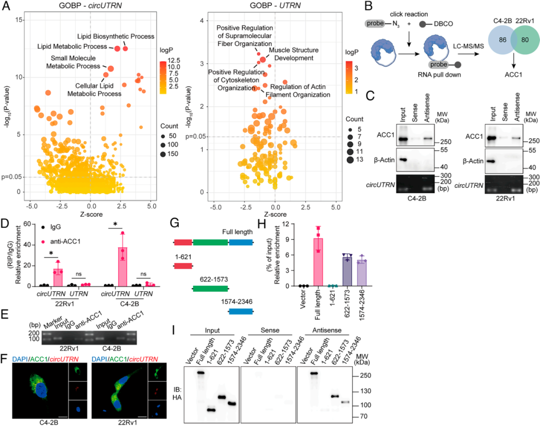
circUTRN分子机制及ACC1鉴定
研究排除了circUTRN编码多肽或充当miRNA海绵的可能性,并通过转录组分析揭示其特异性调控脂质代谢与细胞周期通路,且功能独立于其线性同源物。利用RNApull-down联合质谱技术,研究锁定了脂肪酸合成限速酶ACC1为其关键结合蛋白。进一步的生化实验与共定位分析证实,circUTRN能特异性结合于ACC1的中心结构域(CD)及羧基转移酶结构域(CT),从而揭示了其通过直接蛋白相互作用调控脂肪酸合成的分子机制。
图4. circUTRN在前列腺癌细胞中与ACC1相互作用
circUTRN通过AMPK依赖和非依赖途径破坏ACC1聚合
研究证实,circUTRN通过多种途径抑制ACC1聚合并调控其功能。它不仅能招募AMPK促进ACC1磷酸化失活,还能直接结合ACC1的CD和CT结构域,在非磷酸化依赖的情况下物理性阻断其二聚体堆叠与纤维化聚合。代谢流示踪进一步揭示,这种多维度的调控特异性抑制了丙二酰辅酶A的生成,迫使底物乙酰辅酶A分流至胆固醇合成途径,从而从源头阻断前列腺癌标志性的脂肪酸从头合成。
图5. circUTRN促进ACC1解聚
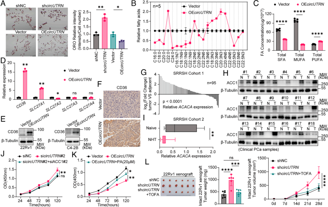
circUTRN通过抑制新生脂肪酸合成抑制前列腺癌增殖
研究证实,circUTRN通过重塑脂质代谢谱发挥关键抑癌作用。其过表达导致细胞内饱和及单不饱和脂肪酸水平锐减,致使癌细胞陷入“脂质饥饿”并代偿性上调转运蛋白CD36以增加外源摄取。临床分析印证了ACC1(ACACA)在前列腺癌中高表达且与不良预后密切相关。进一步的体内外“挽救实验”严谨验证ACC1是circUTRN的核心功能靶点:无论是通过药物/遗传手段抑制ACC1,还是回补外源性脂肪酸,均能显著逆转circUTRN对肿瘤生长的调控效应。
图6. circUTRN通过抑制脂肪酸从头合成来抑制前列腺癌增殖
circUTRN与ACC1在耐药进展中的动态演变
研究揭示了circUTRN与ACC1在前列腺癌去势抵抗转化中的动态演变规律。临床分析显示,ACC1在CRPC中显著高表达且与AR信号强度呈正相关。动态监测发现,治疗初期的AR阻断虽短暂诱导circUTRN上调并抑制ACC1,但随着耐药发展,AR信号(含剪接变体)的再激活导致circUTRN再度沉默,ACC1水平随之显著回升。体内移植瘤模型进一步验证,耐药肿瘤呈现典型的“circUTRN低/ACC1高”恶性代谢特征,提示靶向该调控轴是克服耐药的重要治疗策略。
图7. 前列腺癌进展过程中circUTRN与ACC1表达的动态关系
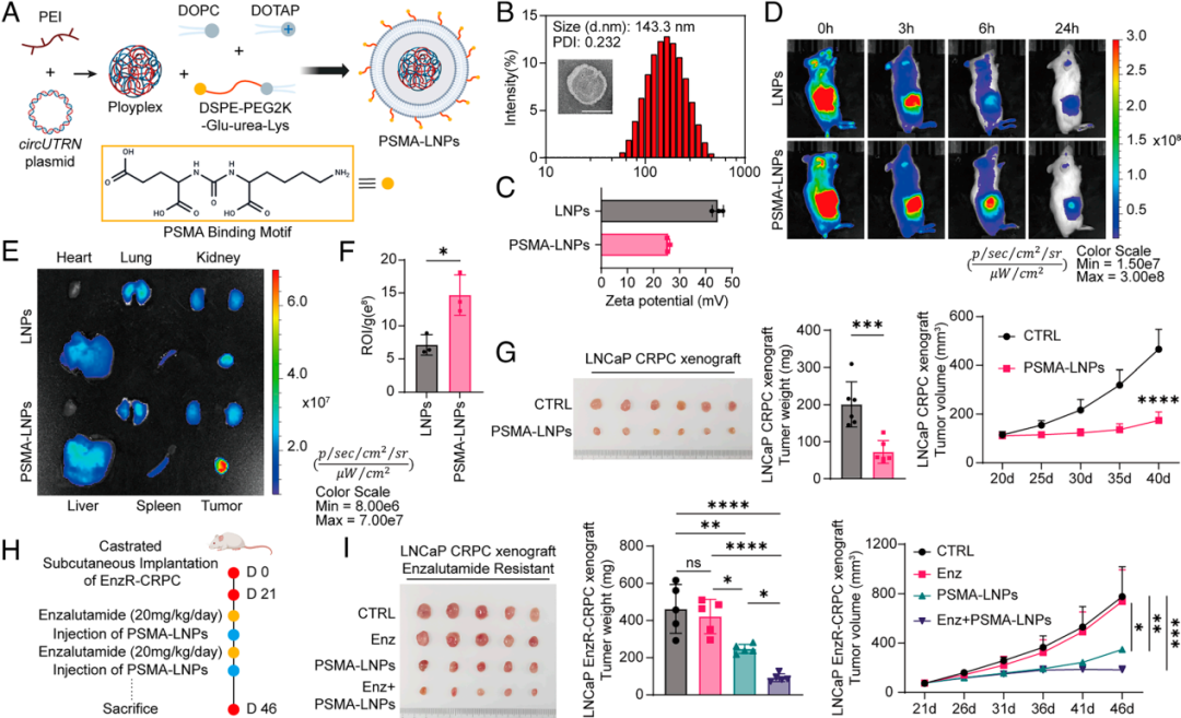
circUTRN靶向递送抑制耐药前列腺癌
针对CRPC治疗瓶颈,研究团队构建了PSMA靶向脂质纳米颗粒(PSMA-LNPs),实现circUTRN的精准递送与功能回补。该系统具备显著的肿瘤特异性与生物安全性。体内药效评估证实,PSMA-LNPs不仅能有效遏制CRPC进展,更可通过与ARSIs产生显著的协同增效作用,成功逆转恩杂鲁胺耐药表型。该成果为靶向环状RNA介导的代谢脆弱性、开发CRPC联合干预策略提供了坚实的临床前依据。
图8. PSMA-LNPs的特性及其靶向CRPC的体内应用
总结
研究揭示了AR-circUTRN-ACC1调控轴在前列腺癌进展中的核心调控作用。circUTRN通过物理结合直接阻断ACC1的功能性聚合,进而遏制了驱动肿瘤生长的核心脂肪酸合成通量。针对CRPC临床耐药难题,研究团队依托PSMA靶向纳米平台实现了circUTRN的精准回补,通过重塑肿瘤代谢图谱成功逆转了恩杂鲁胺耐药。上述成果为难治性前列腺癌的转化治疗奠定了“环状RNA+代谢干预”的实验基础。
原文链接:
Circular RNA–based therapy targeting metabolic vulnerability of fatty acid synthesis overcomes castration-resistant prostate cancer | PNAS
.png)