干性年龄相关性黄斑变性(dry AMD)致盲率高,临床上一直缺乏能长期延缓病程的干预手段。虽然补充NAD+前体(如NMN或NR)显示出明确的代谢干预价值,但受限于前体小分子半衰期短、眼内易被清除,患者须频繁给药,导致临床依从性欠佳且疗效受限。
近期,中山大学张小雷教授、王巧平教授与湖南大学郑克威教授团队联合在Journal of Controlled Release发表研究论文:Single intravitreal injection of lipid nanoparticles delivering circular mRNA of nicotinamide phosphoribosyltransferase protects against dry AMD。
该研究构建了基于β-谷甾醇优化的脂质纳米颗粒包封NAMPT环状RNA(LNP-circNAMPT)的递送平台。利用circRNA结构稳定性实现眼NAD+合成限速酶的持续表达。经干性AMD模型验证,单次给药可有效缓解细胞衰老并保护视网膜结构,为干性AMD长效代谢干预提供了新策略。
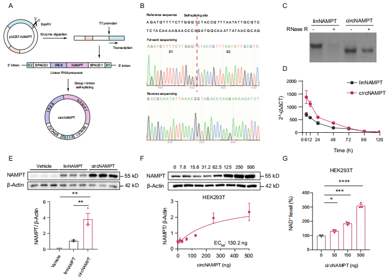
构建长效circNAMPT
研究通过PIE自剪接系统合成编码NAMPT的circRNA。RNaseR消化实验证实其首尾闭合的结构具有高度抗核酸外切酶降解能力。在体外细胞验证中,circNAMPT介导的蛋白表达与NAD+提升效果显著优于传统的线性mRNA组,且炎症因子检测显示其未引起明显免疫激活,具有较低的免疫原性。
图1. circNAMPT的构建、稳定性与高效表达
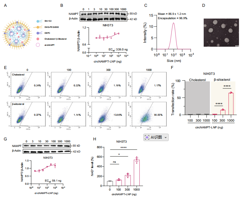
LNP-circNAMPT的优化与表征
高效递送是核酸药物发挥作用的关键。研究用植物来源的β-谷甾醇替代常规配方中的胆固醇。表征结果显示,优化后的LNP-circNAMPT粒径约为86.9nm,包封率达96.9%,形态均一接近球形。体外实验证实,相比传统胆固LNP,优化体系显著提升了视网膜相关细胞的摄取率及NAMPT翻译效率,且在有效剂量下无明显细胞毒性。
图2. β-谷甾醇优化LNP的表征与转染效率
LNP-circNAMPT缓解RPE细胞衰老
视网膜色素上皮(RPE)细胞衰老是AMD发生的关键病理环节。研究在H₂O₂、D-半乳糖及NaIO₃诱导的ARPE-19细胞多种应激衰老模型中评估其生物活性。结果显示,LNP-circNAMPT处理后,细胞内NAD+水平显著恢复,衰老标志物(SA-β-gal、p53、p21)显著下调。实验表明,该递送平台能从代谢源头驱动衰老细胞向“年轻化”表型转变。
图3. LNP-circNAMPT通过促进NAD+的生物合成而延缓细胞衰老
LNP-circNAMPT眼内表达与安全性
研究通过动物实验证实,小鼠接受单次玻璃体腔注射后,视网膜内NAMPT蛋白在第2天达到峰值,并在长达14天的观察期内维持高水平表达和高NAD+水平,打破了传统小分子的短效局限。同时,安全性评价显示单次注射未诱发明显的眼内炎症信号(如COX2、p65未见异常),亦未引起血清肝肾功能指标异常,展现出良好的体内生物安全性。
图4. CircNAMPT-LNP的眼内表达及安全性评价
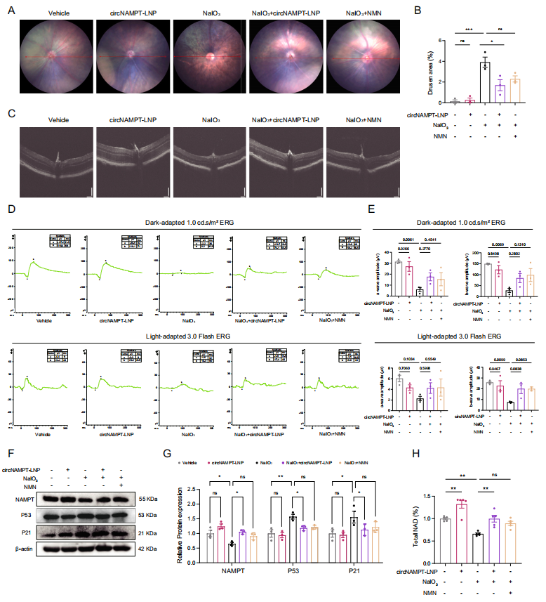
LNP-circNAMPT保护视网膜结构
在NaIO₃诱导的干性AMD小鼠活体模型中,研究团队进行了长效疗效验证。组织学、眼底照相及OCT分析证实:单次给药LNP-circNAMPT显著维持了视网膜总厚度及外核层(ONL)细胞核数量,大幅减少了色素沉积与类玻璃膜疣病变。多组对比实验表明,单次注射LNP-circNAMPT的组织保护及ERG视觉功能恢复效果,完全不亚于甚至在部分指标上优于连续14天腹腔注射NMN的对照组。
图5. CircNAMPT-LNP对碘酸钠诱导的模拟干性AMD视网膜退变具有保护作用
图6. CircNAMPT-LNP通过恢复NAMPT和NAD+水平,对碘酸钠诱导的干性AMD视网膜退变模型发挥保护作用
总结
本研究构建了LNP-circNAMPT靶向递送平台,利用circRN的高稳定性实现限速酶NAMPT的长效原位表达,有望突破传统NAD+前体补充疗法半衰期短、需高频给药的局限。实验证实LNP-circNAMPT在缓解细胞衰老、维持代谢网络及保护视网膜结构方面的效能与连续14天NMN给药相当。本研究展现出靶向代谢通路的环状RNA药物在干预慢性退行性眼病上的转化潜力,为干性AMD的长效治疗提供了全新方案。
原文链接:
https://www.sciencedirect.com/science/article/abs/pii/S0168365926000921
.png)