传统CAR-T疗法已在某些血液癌症中取得了显著疗效,但仍面临安全性和疗效的一些限制,尤其是慢病毒载体带来的潜在基因组整合风险。环状RNA(circRNA)作为一种新型的mRNA载体,有效克服了传统mRNA的不稳定性和免疫反应问题,为CAR-T细胞提供了一个更加稳定且安全的制备平台。
2024年8月,复旦大学章旭耀研究员、宾夕法尼亚大学华先欣教授,联合元码智药创始人赵荟博士团队,基于元码智药的Hi-Scarless-PIE无痕环状RNA技术平台,在bioRxiv上发布了cmRNA CAR-T疗法的重磅研究,展示了其在CD19靶向B细胞淋巴瘤中的优异疗效和低免疫原性章旭耀/华先欣教授团队利用PIE法合成的无痕circRNA用于CAR-T疗法展现优越的抗肿瘤疗效。研究表明,利用PIE法合成的无痕cmRNA在CAR-T疗法中展现了优越的抗肿瘤疗效。
近日,该团队的研究成果已在Nature子刊Signal Transduction and Targeted Therapy(STTT,IF=52.7)正式发表。
在这一版本中,研究不仅扩展了新的靶点,而且通过与慢病毒载体CAR-T的系统性对比,进一步验证了cmRNA CAR-T在疗效和安全性方面的巨大优势。
靶点拓展:CD19到GPRC5D,验证平台普适性
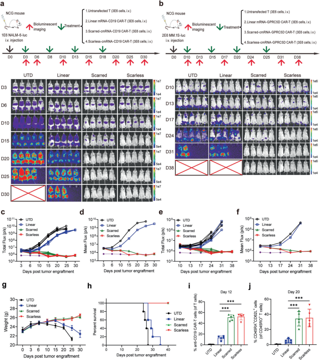
在早期的预印本中,研究主要集中在经典的CD19靶点和B细胞淋巴瘤模型。为了验证Hi-Scarless-PIE平台的普适性,正式发表版新增了针对多发性骨髓瘤(Multiple Myeloma,MM)的关键治疗靶点GPRC5D的研究数据(Figure3,4,7)。
研究团队首先成功构建了抗GPRC5D的cmRNA CAR-T,并验证了其在T细胞表面的高效表达(Figure 3)。随后,团队将其与MM.1S和RPMI-8226两种多发性骨髓瘤细胞株进行共培养,结果显示,GPRC5D-cmCART细胞能够特异性且高效地杀伤肿瘤细胞(Figure 4)。
进一步,在MM.1S异种移植小鼠模型中,GPRC5D-cmCART细胞同样展现了强大的抗肿瘤活性,显著抑制了肿瘤生长(Figure 7)。
这一研究扩展验证了该技术平台的广泛适应性,证明了Hi-Scarless-PIE平台不仅限于单一靶点,还具备开发针对多种血液瘤乃至实体瘤的潜力。
Fig.3 无痕cmRNA增强并延长了CD19CAR在原代人T细胞上的蛋白表达
Fig.4 cmCAR-T细胞表现出强大的靶细胞杀伤活性,细胞因子释放增加
Fig.7 cmCAR-T细胞在体内清除靶细胞的效果优于mCAR-T细胞
关键验证:cmRNA CAR-T在多发性骨髓瘤的疗效与安全性对比
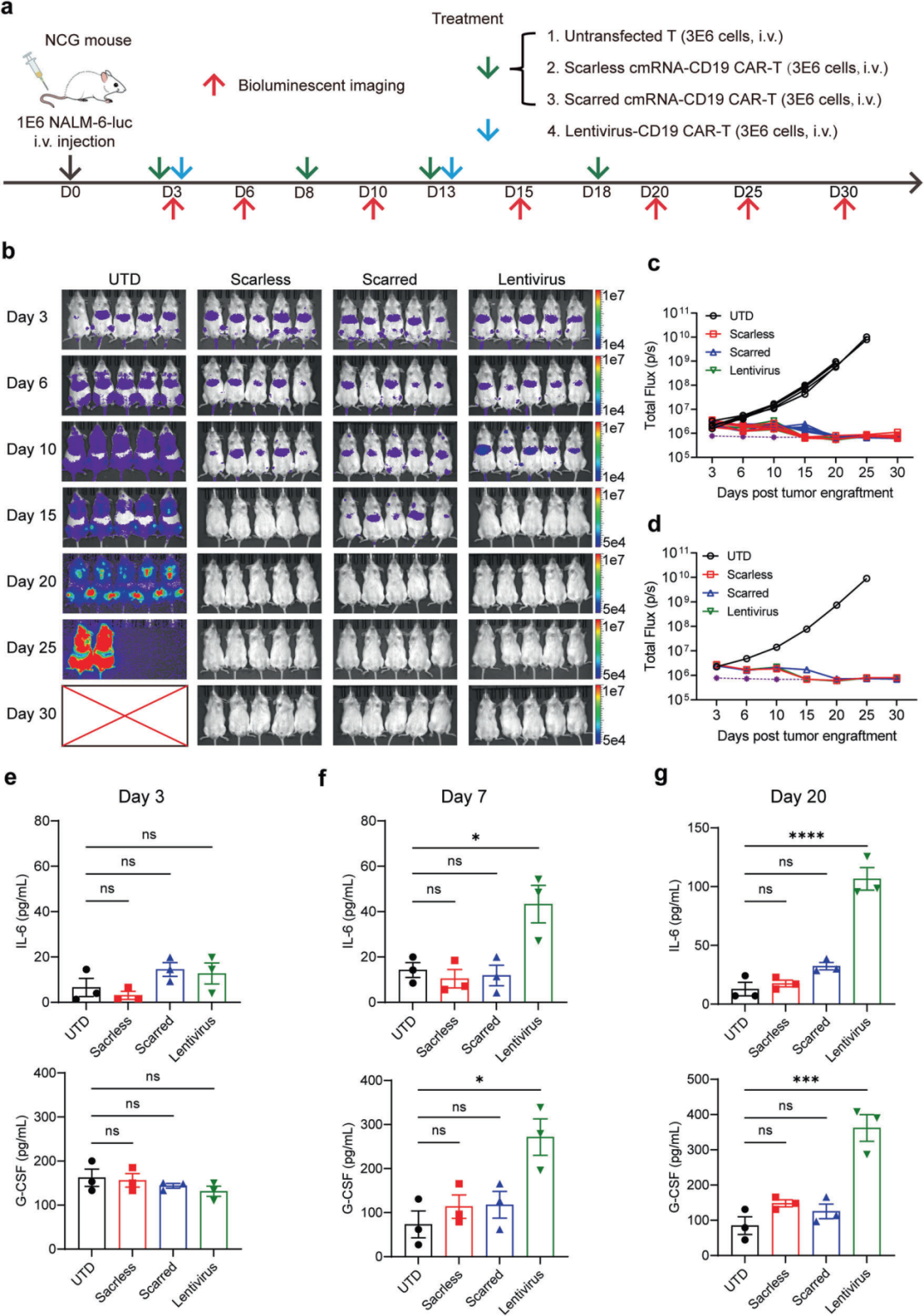
这一部分是正式发表版中最具分量的新增章节(Figure 8),研究团队首次展示了cmRNA CAR-T与临床主流慢病毒载体CAR-T(LV-CART)的系统性对比数据。在疗效方面,小鼠体内的生物发光成像及生长曲线表明,尽管载体不同,两者在抑制肿瘤生长方面表现出相当的疗效。然而在安全性方面,数据呈现出显著差异:cmRNA组的关键炎症因子(IL-6、G-CSF、CRP)水平显著低于慢病毒组。这一结果有力地证实,Hi-Scarless-PIE平台制备的cmRNA CAR-T在保持强大抗肿瘤活性的同时,诱发细胞因子释放综合征(CRS)的风险更低,展现出优于传统技术的临床安全性潜力。
Fig.8 cmCAR-T细胞表现出与慢病毒转导CAR-T细胞相似的抗肿瘤效果,并有潜力减少不良副作用
总结
在此次STTT正式版中,研究团队不仅成功解锁GPRC5D新靶点,证实了该平台在多发性骨髓瘤等广泛癌种中的普适性;更与主流慢病毒技术做系统性对比,证实了其在保持同等疗效的同时,具备更优的安全性。这一成果有效克服了传统线性mRNA的稳定性局限,为CAR-T疗法指出了一条更安全、通用的非病毒解决方案。
原文链接:
https://www.nature.com/articles/s41392-025-02512-4
.png)