mRNA与circRNA虽然序列设计灵活、开发周期短,但其在体内的不稳定性以及难以跨膜进入细胞,仍是制约临床疗效的主要障碍。尽管circRNA的闭环结构可将其半衰期显著提升至线性RNA的约7倍,但依然无法脱离递送载体实现高效入胞。目前,主流脂质纳米颗粒(LNP)体系在组织分布特异性不足(如肝脏富集)、冷链依赖及制造成本等方面仍存在局限。因此,开发兼具生物安全性、规模化潜力与多功能修饰能力的新型递送平台是核酸药物领域的重要方向。
近日,加州大学圣地亚哥分校(UCSD)Nicole F.Steinmetz团队在Scientific Reports发表研究:“Engineering filamentous potato virus X as a platform Nanotechnology for nucleic acid gene delivery”。
该研究提出了一种基于工程化马铃薯病毒X(PVX)的核酸递送平台。该研究利用病毒衣壳蛋白(CP)的自组装特性,首次实现了对长链mRNA和circRNA的功能性封装,构建了长度可调、形态独特的病毒样颗粒(VLPs),为核酸药物递送提供了一种全新的非脂质体方案。
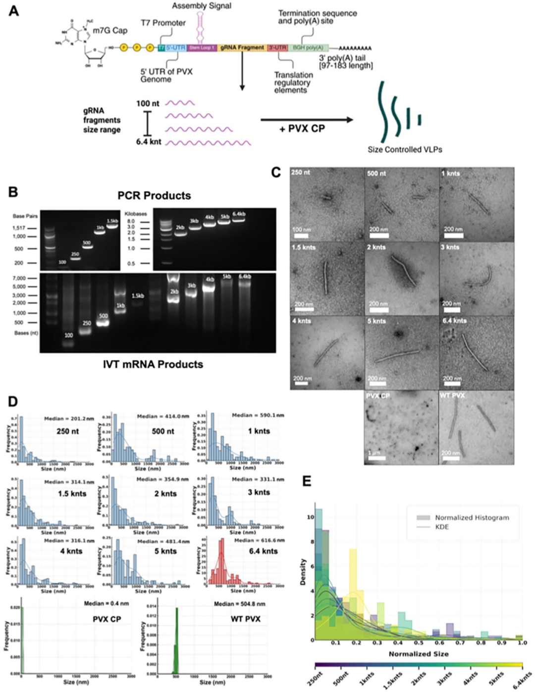
VLP的长度调控特性与组装异质性
研究构建了覆盖100nt至6.4kb的RNA模板库,并与植物来源的衣壳蛋白按50:1质量比进行体外组装。TEM表征显示,VLP长度总体随RNA模板延长而增加,且形态受载荷长度显著影响:≥1kb的RNA诱导形成典型的柔性丝状结构,而短链(250–500nt)则倾向于组装成刚性杆状颗粒。然而,体外组装的长度控制尚未达到天然病毒的精确度(例如全长重组VLP显著长于天然病毒),且部分组间缺乏显著的长度差异。这种长度异质性主要源于体外转录产物中的“梯状”杂质、多RNA分子的首尾共封装,以及CP聚合动力学导致的末端“空载”过度延伸。
图1.通过CP在gRNA片段上的模板化组装实现PVX VLPs的长度控制
混合组装实现可控表面功能化
为引入通用修饰接口,研究者将大肠杆菌表达的rCP-His与植物来源的天然CP进行混合组装。实验显示,在rCP-His占比不超过70%(即7:3比例)的条件下,可形成结构稳定的嵌合VLPs,且表面His标签的展示密度随rCP-His投入比例增加而显著提高。该策略利用His标签与Ni-NTA亲和结合,成功实现了载体的可控表面修饰,为后续偶联靶向配体奠定了基础。
图2.通过混合特定比例的重组rCP-His与天然CP获得VLPs
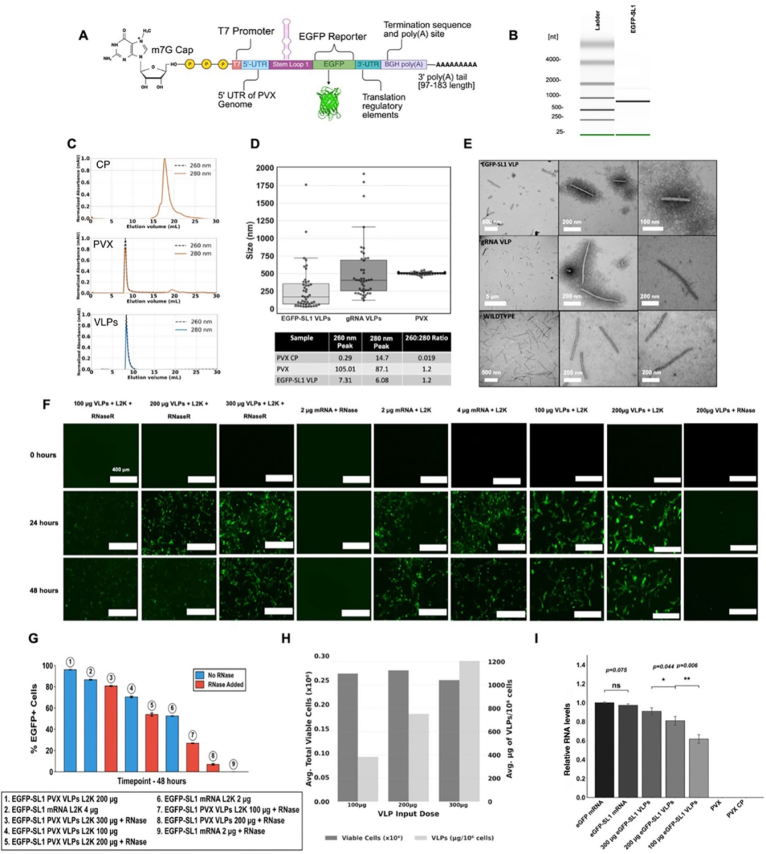
mRNA的抗酶保护与功能性表达
SEC与TEM证实EGFP mRNA可组装成结构完整的丝状VLP,形态与天然PVX病毒高度相似。在BHK-21细胞实验中,这些VLPs几乎无细胞毒性,并展现出良好的抗RNase降解能力——即使在核酸酶处理后,VLP组的蛋白表达水平仍远高于裸露mRNA。不过,目前体外转染仍需借助脂质体等辅助试剂,其自主进入细胞的能力还有待通过进一步的表面修饰来改善。
图3.EGFP-SL1 VLP的设计与分析
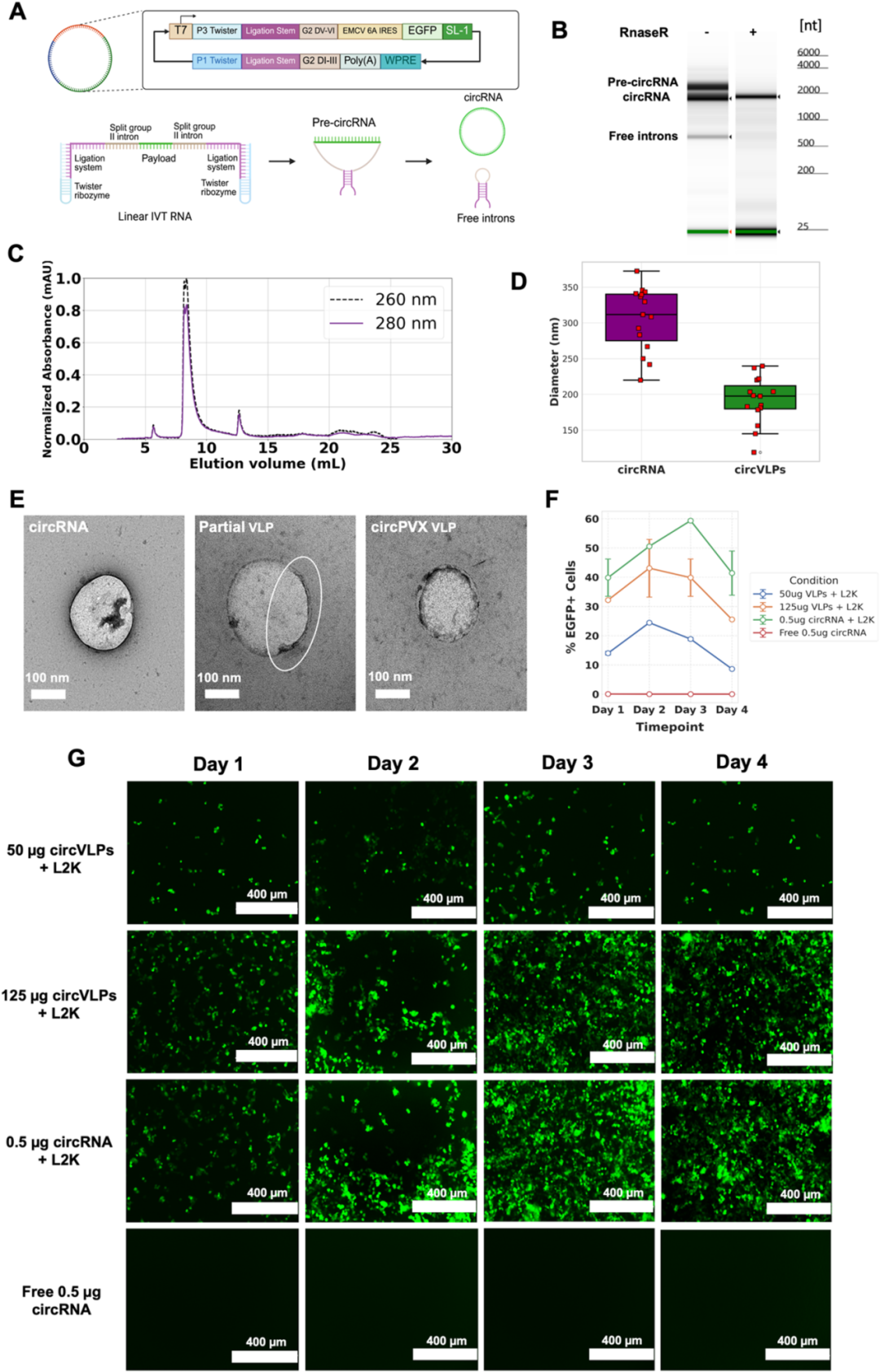
circRNA的“光环状”封装与长效表达
研究发现,PVX衣壳蛋白能够兼容circRNA,并诱导形成独特的“光环状”纳米颗粒。TEM表征显示,这些颗粒平均直径为191.2nm,远小于裸露circRNA,说明衣壳包裹带来了明显的核酸压缩。尽管组装过程中存在一定的立体位阻,导致颗粒形态略有异质性,但circVLP在HEK293T细胞中依然实现了长达96小时的持续EGFP表达,且转染效率与裸露circRNA相当,这表明这种光环状结构能为环状RNA提供可靠的保护和递送能力。
图4.EGFP-SL1 circRNA VLPs的设计、表征与分析
总结
本研究基于植物病毒PVX构建了可编程、可功能化的通用核酸递送系统。该平台不仅在结构上兼容线性与环状RNA,在工艺上结合了植物与细菌表达系统的双重优势,更通过混合组装策略实现了载荷封装与表面修饰的独立调控。这项工作不仅丰富了病毒纳米技术的策略,也为克服LNP的冷链依赖与组织分布特异性不足提供了重要的替代方案与实验数据。
原文链接:
https://www.nature.com/articles/s41598-025-27488-7
.png)