脊髓损伤(SCI)是一种破坏性极强的神经系统疾病,可导致严重残疾和沉重的社会经济负担。SCI 的有效恢复需要全面的神经修复策略。
补充关键的因子有望可以促进内源性神经再生和神经保护,如SRY-box转录因子2(Sox2)、Achaete-scute家族bHLH转录因子1(Ascl1)和胶质细胞源性神经营养因子(GDNF)。而LNP递送的环状RNA(circRNA)为补充这些治疗因子提供了高效、安全的策略。
近日,美国伊坎西奈山医学院的董一洲团队联合Genentech的Chun-Wan Yen团队在Mater Today上发表研究论文:Aminophosphonate-Derived Lipid Nanoparticles Enable Circular RNA Delivery for Functional Recovery after Spinal Cord Injury。
团队开发了氨基膦酸脂基团衍生的仿生可电离脂质(AP脂质),相比基于D-Lin-MC3-DMA的LNP,AP60配制的LNP在神经元和星形胶质细胞中表现出更高的mRNA递送效率。团队进一步构建了负载环状RNA的AP LNP递送系统(CROSS),以延长蛋白的表达时间。在SCI小鼠模型中,局部和静脉注射CROSS递送的编码Sox2、Ascl1和GDNF环状RNA,有效恢复了SCI小鼠的膀胱功能和运动功能,为治疗脊髓损伤提供了一种有效的创新策略。
AP LNP的合成与表征
细胞膜主要由磷脂组成,每个磷脂含有一个亲水的头部基团和两个疏水的尾。磷脂在细胞膜结构、内吞作用、胞吐作用等方面发挥重要作用。
为了模拟这些天然脂质的性质,团队设计并合成了三个系列(共67种)可电离脂质:氨基磷酸、氨基磷酰胺或氨基膦酸脂基团衍生的脂质(AP脂质)。合成基于醇和二苯基膦酸间的转酯化反应。第一系列脂质通过Atherton-Todd反应获得,如AP5。第二类脂质通过二烷基-H-膦(T51)、醛和胺的三组分反应合成的,如AP52。第三系列脂质通过A1与环氧化物TS-2之间的环氧化开环反应生成,如AP60。
图1 AP LNP的合成和检测
AP LNP的递送效率验证
含氨基膦酸脂基团的仿生可电离脂质,提高了体外和体内药物递送效率。磷酸基团的引入使可电离脂质更接近天然磷脂,可增强与内膜的相互作用,改善LNP的性能。
相比MC3 LNP,AP60 LNP实现了更有效的细胞摄取和内体逃逸,从而提高了mRNA递送效率。AP60 LNP在SCI小鼠模型局部注射的mRNA表达水平比MC3 LNP提高13.7倍,静脉注射时提高4.6倍,且AP60 LNP组的肝脏表达显著减少(5倍低于MC3 LNP组)。
构效关系分析表明,以T5和T8为疏水结构域的脂类递送效率较高,可能是由于其分别存在的不饱和键和支链尾。
图2 AP60和MC3 LNP在SCI中的表达
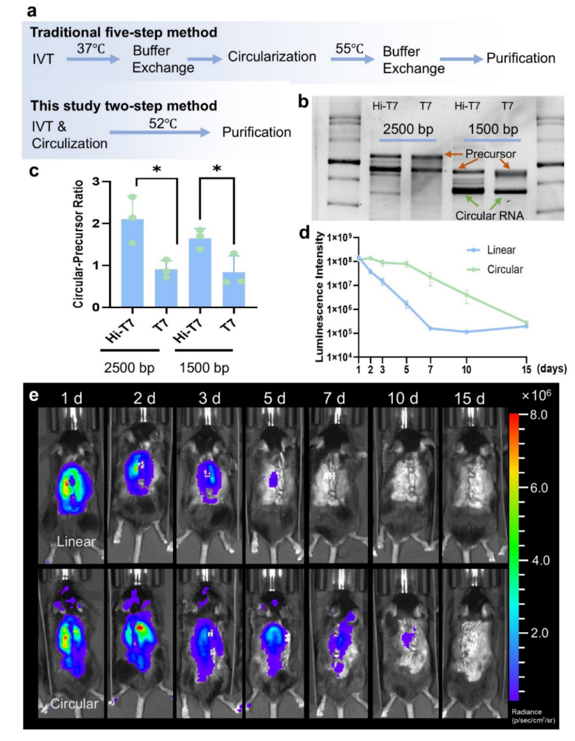
circRNA的合成和表征
传统的circRNA合成步骤包括IVT、环化、纯化。其中,经典的环化策略依赖于55°C左右的高温反应,而聚合酶反应合成RNA通常在37°C进行。研究应用了耐高温T7聚合酶,使IVT反应能够在52°C进行,无需缓冲液交换,简化了合成和纯化步骤,有效合成了circRNA。研究对比发现,应用Hi-T7体系环化效率比普通环化体系提高近2倍。
circRNA在小鼠模型的脊髓损伤部位中可持续地表达蛋白。相比线性RNA,环状RNA诱导的IL-6水平降低。相比MC3 LNP,AP60 LNP在多种细胞类型中显示出更高的递送效率,包括神经元、星形胶质细胞、小胶质细胞和少突胶质前体细胞(OPC)。AP60 LNP递送编码Sox2的circRNA表达水平大约是MC3 LNP组的3.6倍;递送编码Ascl1的circRNA表达水平是MC3 LNP组的4.6倍。在静脉给药后,AP60 LNP递送编码Sox2的circRNA表达水平约为MC3 LNP的2.0倍。
图3 circRNA合成和表征
CROSS诱导神经元形成的体外研究
病灶累积的OPC可促进脊髓损伤后的组织修复。这些细胞可以通过递送关键因子(如Sox2、Ascl1、NeuroD1、Neurogenin2)被重编程为神经元。治疗因子Sox2、Ascl1和GDNF在神经元重编程和神经保护中具有协同作用,而GDNF支持神经元成熟、存活、轴突再生和功能恢复。然而,SOX2和GDNF等重编程因子的长时间表达与癌症的进展有关,使病毒载体的长期递送方式受到限制。
因此,研究结合高效递送的LNP AP60与两步法合成的环状RNA,开发可用于体外和体内研究的CROSS系统,合成了编码Sox2、Ascl1和GDNF的circRNA,并利用AP60 LNP递送到OPC进行重编辑。AP60 LNP组神经元数量明显多于未处理对照组和MC3 LNP组,表明CROSS递送系统在体外可有效诱导神经元形成。
CROSS治疗脊髓损伤的体内研究
为将编码治疗因子的circRNA高效递送到损伤的脊髓,局部和全身给药方法必不可少。手术期间的局部给药直接应用于病变部位,启动重新编程过程;康复期间进行全身给药,提供神经营养效应。
在SCI小鼠模型中,术中局部应用编码Sox2和Ascl1的circRNA CROSS(摩尔比1:1,每小鼠1 mg/kg mRNA,包埋前预混);随后每周静脉注射编码GDNF的circRNA CROSS。CROSS治疗两周后,小鼠模型膀胱功能几乎完全恢复;第6周,小鼠模型几乎可以正常运动,且CROSS治疗有效促进轴突的再生和功能恢复。CROSS治疗可以使治疗因子表达控制在7-10天,允许按需重复注射,避免长期过度表达的风险。
图4 膀胱和运动功能的恢复
图5 脊髓损伤病灶的免疫荧光检测。
总结
该研究开发了一种负载circRNA的氨基膦酸酯衍生的LNP新型递送系统(CROSS),用于脊髓损伤全程康复的局部及静脉治疗。实验结果显示,CROSS在损伤后两周内显著恢复膀胱功能,并在六周内有效改善运动功能。此外,CROSS在治疗周期、方案及给药途径方面均具备灵活性,能够负载编码各种治疗因子的circRNA,展现出作为脊髓损伤恢复策略的广阔应用前景。
原文链接:
https://www.sciencedirect.com/science/article/abs/pii/S1369702125004250?via%3Dihub
.png)