肝细胞癌是世界上最常见的恶性肿瘤之一。近年来,随着乙肝疫苗的普及,由代谢功能障碍相关脂肪性肝炎(MASH)发展而成的肝癌正成为新的健康危机。值得注意的是,超过38%的MASH会“悄无声息”地直接进展为肝癌,而不经过肝硬化阶段。MASH如何一步步走向肝癌?其中关键的分子“推手”是什么?能否找到有效的早期诊断标志物和治疗靶点?这些是困扰临床和科研人员的核心难题。
2025年10月17日,中国农业大学生物学院联合多家医院在Advanced Science杂志发表题为“CircSMEK1 Suppresses HCC via the hnRNPK-IGF2-AKT Axis:A Diagnostic Biomarker and Therapeutic Target”的文章,报道circSMEK1在肝细胞癌(HCC)进展中发挥关键抑癌作用,阐明了circSMEK1通过直接结合hnRNPK并促进其泛素化降解,进而抑制IGF2转录及AKT信号通路的分子机制。研究进一步发现circSMEK1缺失不仅通过上调肿瘤细胞自分泌IGF2驱动肝癌进展,还可经旁分泌作用激活癌相关成纤维细胞中的AKT信号,塑造免疫抑制微环境。该研究揭示拓展了环状RNA在代谢相关性脂肪性肝病与肝癌交叉领域的生物学功能,更为HCC的无创诊断及联合靶向治疗提供了新的理论依据和治疗策略。
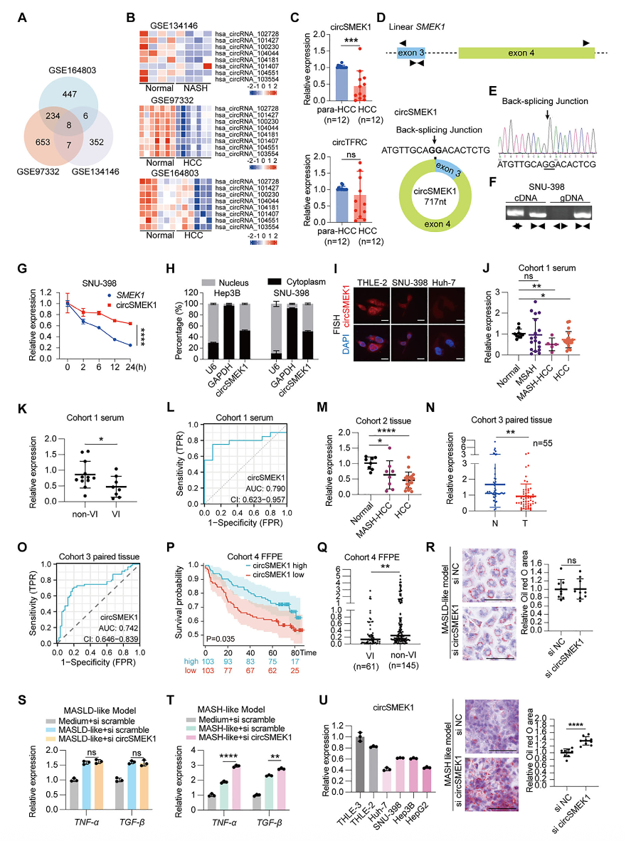
circSMEK1在MASH与HCC中显著下调,是具有潜力的诊断与预后生物标志物
为了寻找在MASH和HCC中发挥关键作用的circRNA,研究人员对多个MASH及HCC队列的转录组数据进行了整合分析。他们发现,由SMEK1基因第3-4号外显子反向剪接形成的circSMEK1,在MASH和HCC的组织及血清中均呈现显著下调。
circSMEK1在体内外均能抑制HCC增殖与转移
为了明确circSMEK1的生物学功能,研究团队在HCC细胞中进行了过表达和敲低实验。结果表明,过表达circSMEK1能显著抑制细胞增殖、迁移、侵袭并促进凋亡;而在裸鼠皮下移植瘤模型中,过表达circSMEK1同样能有效抑制肿瘤生长。这些数据证明了circSMEK1在体内外均扮演着抑癌基因的角色。
核内circSMEK1通过降解hnRNPK抑制IGF2/AKT信号通路
那么,circSMEK1如何发挥抑癌作用?研究人员通过CHIRP-MS技术,寻找与circSMEK1直接相互作用的蛋白,并成功“捕获”到了关键蛋白hnRNPK。RIP等实验进一步证实了二者的直接结合。
深入机制探索发现,circSMEK1并不影响hnRNPK的mRNA,而是通过促进其泛素化降解来降低蛋白水平。那么,降解hnRNPK为何能抑制癌症?通过对公开数据集分析,研究者们将目光锁定在了IGF2(胰岛素样生长因子2)上。他们发现,hnRNPK能够结合在IGF2启动子区域的上游,直接促进其转录。而当circSMEK1降解hnRNPK后,IGF2的转录随之受到抑制,进而影响其下游的AKT信号通路。
治疗潜力:恢复circSMEK1或联合IGF2抑制剂可有效抑制肿瘤
在明确了机制的基础上,研究团队探索了其治疗潜力。在动物实验中,利用HCC转座子小鼠模型过表达circSMEK1,可显著抑制小鼠原发性肝癌的生长和肺转移。更重要的是,在细胞实验中,circSMEK1缺失所导致的促癌效应,可被IGF1/2单抗珍妥珠(Xentuzumab)所逆转。这提示了“恢复circSMEK1功能”与“靶向IGF2”的联合治疗策略具有巨大的应用前景。
上游调控:剪接因子SF3B4通过抑制circSMEK1生成
进一步,研究人员研究了“circSMEK1为何在HCC中下调”这一上游问题。他们发现,剪接因子SF3B4在HCC中高表达且与不良预后相关,而SF3B4在circSMEK1侧翼有多个结合位点,SF3B4过表达会抑制circSMEK1,进一步完善了circSMEK1在HCC中失调的调控环路。
circSMEK1缺失通过旁分泌IGF2激活肿瘤相关成纤维细胞
作为分泌蛋白,IGF2不仅能促进肿瘤细胞自身生长,还能影响周围的基质细胞。生物信息学分析显示,IGF2表达与HCC中肿瘤相关成纤维细胞(CAF)浸润水平呈正相关,单细胞测序数据证实IGF2在HCC细胞和CAFs中含量高。机制上,敲低circSMEK1的HCC细胞分泌更多IGF2,这些IGF2通过旁分泌方式作用于CAF,激活AKT信号通路。此效应可被IGF1/2单抗珍妥珠(Xentuzumab)或IGF1R TKI抑制剂Linsitinib所逆转,或通过外源重组IGF2处理而加剧。这表明circSMEK1的缺失不仅通过自分泌方式驱动HCC细胞自身恶性进展,还通过旁分泌方式激活CAFs,从而塑造一个有利于肿瘤生长和免疫逃逸的微环境。这为理解circSMEK1全面的抑癌功能提供了更广阔的视角。
总结
该研究不仅深化了我们对MASH与HCC发病机制的理解,也为circRNA领域的机制研究提供了新的视角,同时为肝癌的诊疗提供了有潜力的新生物标志物和治疗靶点。
原文链接:
http://doi.org/10.1002/advs.202505267
.png)