自然杀伤(NK)细胞是先天免疫效应细胞,无需预先致敏,即可对癌症和病毒感染的细胞发挥快速和有效的细胞毒性,有希望成为基于嵌合抗原受体(CAR)的疗法开发平台。
相比CAR-T,CAR-NK细胞治疗的优势包括:
①较低的移植物抗宿主病(GVHD)和细胞因子释放综合征(CRS)的风险,具有同种异体的现货应用潜力;
②NK细胞可从各种来源获得,例如脐带血、外周血、NK细胞系和诱导多能干细胞(iPSC),较易规模化生产;
③CAR-NK细胞可将CAR的抗原特异性与NK细胞内在细胞毒性机制整合,增强总体抗肿瘤功效。
然而,CAR-NK细胞的制备受到限制:基因递送效率差、可扩展性问题以及与病毒转导策略导致的耗时、复杂、高成本的限制。而且,CAR功能评估通常依赖于基于病毒载体,是耗时、耗力的筛选过程。
近日,首尔国立大学Chang-Han Lee联合韩国科学技术大学Mihue Jang在预印本bioRxiv上发表研究论文:Rapid CAR Screening and circRNA-driven CAR-NK Cells for Persistent Shed-resistant Immunotherapy。
研究建立了基于电穿孔-mRNA的高通量CAR优化和筛选平台,筛选出可克服MSLN脱落、近膜端MSLN、含共刺激结构域OX40 ζ的CAR,及可提高NK细胞功效的IL-21。研究利用环状RNA编码CAR-MS10产生circCAR-MS10-NK细胞,在MSLN阳性模型中表现出比线性mRNA更持久的CAR表达和更卓越的抗肿瘤活性,在小鼠模型中显著消退肿瘤,且功效和可生产性方面均优于慢病毒构建体。该平台可实现快速的非病毒CAR设计和功能筛选,有助于开发可扩展、低成本、高效、高活性、可克服抗原脱落的细胞免疫疗法。
筛选靶向MSLN的scFv
间皮素(MSLN)在各种恶性肿瘤中的高表达,在正常组织中表达有限,可作为癌症免疫治疗的靶点。然而,MSLN胞外结构域可被蛋白水解,作为可溶性MSLN(solMSLN)释放,solMSLN可隔离CAR分子,阻止CAR有效结合肿瘤细胞并降低CAR介导的细胞毒性,限制靶向MSLN的治疗策略。
研究使用酵母表面展示文库,鉴定了选择性结合固定于膜上的成熟MSLN(matMSLN)的单链可变区片段,使CAR与可溶性MSLN(solMSLN)的结合最小化,并增强细胞-细胞亲和力。其中CLMS10识别表位可能位于结构域III的C末端(已知容易水解脱落),表现出对matMSLN的高亲和力(IC50 = 18.6±1.1 nM),同时对solMSLN的亲和力最弱(IC50 > 1μM)。
基于mRNA的CAR-NK筛选平台
研究体外合成编码CAR的线性mRNA(linRNA),经电穿孔递送至人原代NK细胞中,建立了基于mRNA的功能性scFv的高通量活性筛选平台,以快速筛选和优化靶向MSLN的克服抗原脱落、近膜端表位、抗原特异性、细胞毒性表型的CAR-NK细胞。
在筛选的CAR构建体中,CAR-MS10-NK细胞对MSLN过表达的肿瘤细胞(Capan-2、SK-OV-3-Luc)杀伤效果最强,solMSLN存在下仍保持活性,并表现出最高的细胞亲和力和最弱的胞啃作用(与CAR功能损失、肿瘤抗原丢失和NK细胞自相残杀有关)。筛选的CAR构建体在T细胞中也体现类似趋势,但效果略有差异,说明scFv功能可能因免疫细胞类型而异。
图1 基于mRNA筛选确定CLMS10是有效克服脱落抗原的NK细胞CAR构建体。
mRNA平台筛选CAR结构和细胞因子
研究进一步优化CAR结构(共刺激结构域),并筛选共表达的细胞因子,以增强CAR-NK功能。研究基于电穿孔-mRNA技术平台,筛选出诱导CD107a活性、IFN-γ分泌和代谢活性显著增增加,且具有最强的抗肿瘤活性的CAR-MS10-OX40ζ。此外,研究在多个细胞因子中筛选出共表达编码IL-21的linRNA,可以显著增强CAR-NK的CD107a表达和抗肿瘤活性。总之,研究基于linRNA平台,筛选出赋予NK细胞卓越的细胞毒性和功能活性的IL-21-CAR-MS10-OX40ζ构建体。
图2 CAR-MS10结构优化和细胞因子共表达增强CAR-NK细胞毒性和功能。
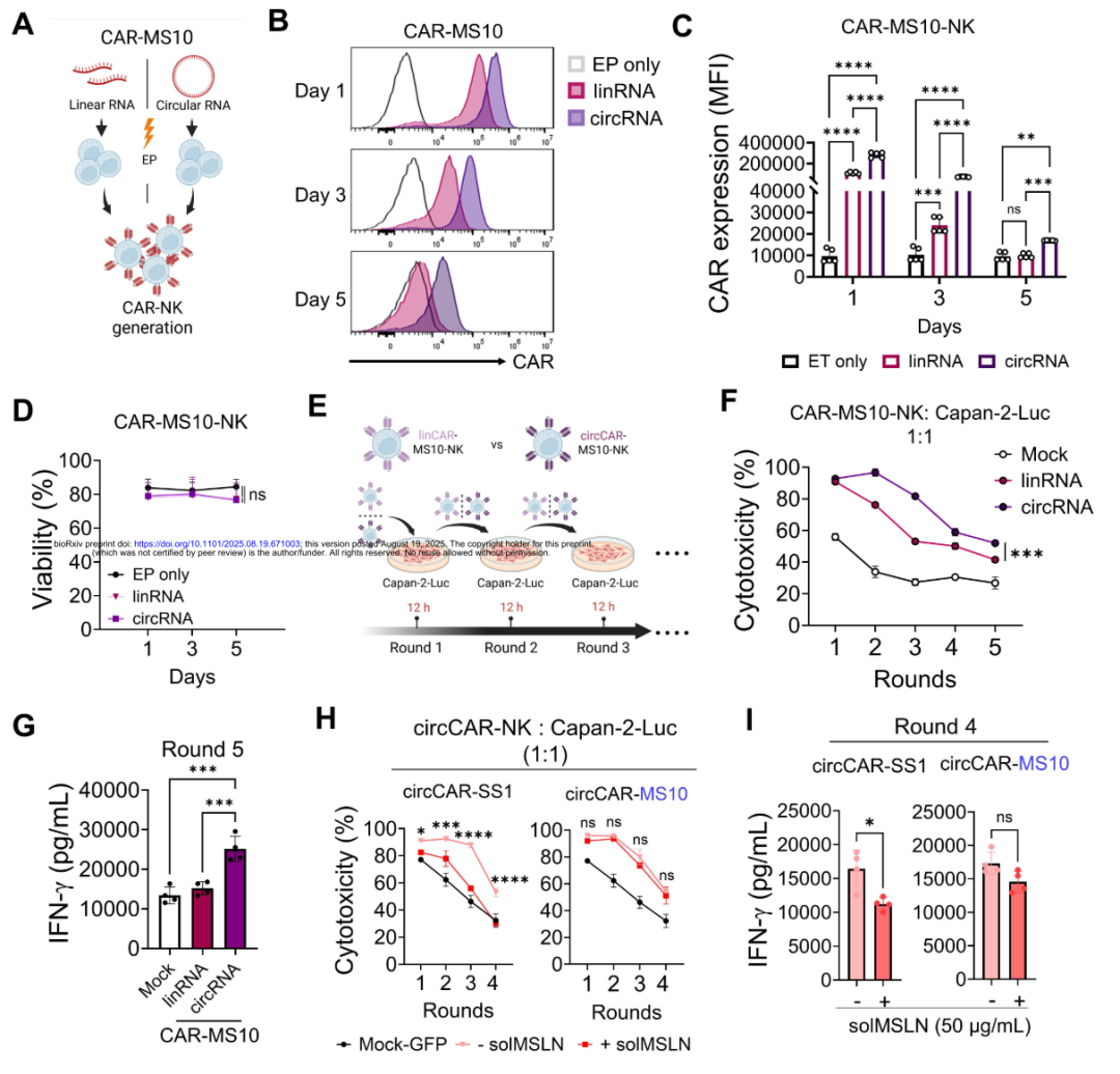
基于circRNA构建的CAR-NK
为解决mRNA构建体在细胞疗法中短效表达的限制,研究利用更高结构稳定性和翻译效率的circRNA编码CAR,以构建CAR-NK。
模拟肿瘤微环境(TME)和诱导solMSLN脱落条件下,circCAR-NK细胞体现出优于其 linRNA对应物构建体的性能,具体为circCAR-NK的CAR表达增强且表达时间持续延长(维持长达5d),细胞毒性延长,可针对新鲜癌细胞进行持续的多轮攻击,在抗原脱落条件下仍可维持较强的杀伤功能,具有更大的功能弹性。此外,相比circCAR-SS1-NK,circCAR-MS10-NK维持更强的细胞毒性,增加的IFN-γ分泌,突出了靶标表位选择和结构设计的重要性。
图3 基于circRNA的CAR-NK显示出更好的细胞毒性,延长了CAR 的表达。
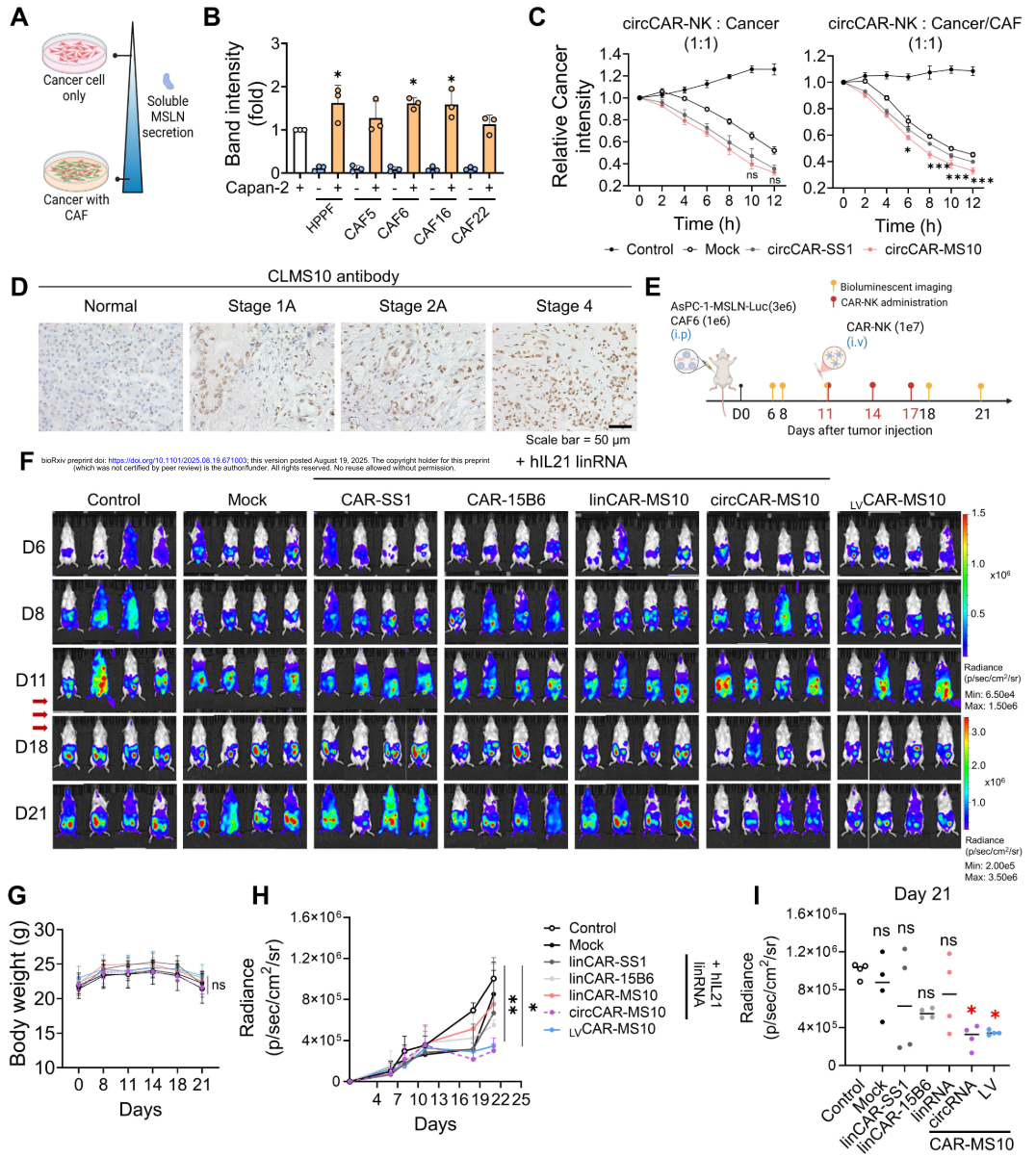
circCAR-MS10-NK有效抗肿瘤
研究使用胰腺癌患者的原代肺成纤维细胞(HPPF)或CAFs与肿瘤细胞共培养,模拟高度solMSLN脱落的TME。CAFs显著提升solMSLN水平,抑制CAR-SS1-NK的肿瘤杀伤能力,但circCAR-MS10-NK仍维持较强的细胞毒性功效。
在模拟TME的腹膜内转移性肿瘤小鼠模型中,circRNA和慢病毒构建的CAR-MS10-NK均能诱导肿瘤消退,而linCAR-NK构建的CAR-MS10-NK诱导了肿瘤减小,但效果不明显。而且,相比基于慢病毒构建体,circCAR-MS10-NK联合IL-21 linRNA的治疗体现更强大的抗癌活性。研究表明circRNA的持久表达对疗效至关重要。
图4 在CAF诱导的MSLN脱落条件下,circCAR-MS10-NK细胞在体外和体内的抗肿瘤效果。
总结
研究成功建立了基于mRNA的功能性CAR高通量筛选平台,并利用circRNA编码优化的CAR构建circCAR-MS10-NK细胞,联合IL-21 mRNA,在体外和体内体现强大的细胞毒性和抗肿瘤活性,在MSLN脱落条件下仍能维持强大的功能性,且功效显著优于线性mRNA构建的CAR-NK。总之,这种非病毒、基于circRNA的CAR-NK疗法可以克服免疫治疗中TME诱导的NK细胞损伤和抗原脱落障碍,为实体瘤的有效治疗提供了一种可扩展和可临床转化的策略。
原文链接:
https://www.biorxiv.org/content/10.1101/2025.08.19.671003v1
.png)