无义突变是指由于基因突变,基因序列中出现提前终止密码子(PTC),导致蛋白质截短和功能障碍,无义突变占疾病相关突变的20%以上。例如,BRCA1或BRCA2基因中的无义突变与乳腺癌和卵巢癌风险增加有关[1],肿瘤抑制基因TP53无义突变导致三阴性乳腺癌耐药性[2]。
作为一种内源性蛋白质,作用于RNA的腺苷脱氨酶(ADAR)负责细胞内RNA的特异性修饰,可将腺苷(A)转化为肌苷(I),随后在细胞翻译机制中被识别为鸟苷(G)。与DNA编辑相比,RNA编辑以可逆和可控的方式调控基因表达。ADAR还在多种癌症中过表达,内源性ADAR和设计的招募RNA(arRNA),为修复无义突变提供了一种更安全且可行的方法。
此前,北京大学魏文胜课题组开发了LEAPER技术(Leveraging Endogenous ADAR for Programmable Editing of RNA)[3],后续升级为LEAPER 2.0[4],利用AAV将工程化的环状ADAR招募RNA(circ-arRNA)递送到非人灵长类动物及人源化小鼠体内,实现了长期、高效和精准的RNA碱基编辑[5]。
相关阅读:Genome Biology | LEAPER 2.0在非人灵长类动物和人源化小鼠中实现了高效精准的长时RNA编辑
近日,郑州大学张开翔、梁燕团队联合中国科学技术大学Xucong Teng团队,在Journal of the American Chemical Society期刊上发表研究论文:RNA Editing-Mediated Correction of TP53 Nonsense Mutations via Lipid Nanoparticle-Delivered Circular ADAR-Recruiting RNAs。研究利用优化的脂质纳米颗粒(LNP)递送设计的Circ-arRNA,显著提高了编辑效率和特异性,在乳腺癌小鼠模型中成功修复了TP53-W53X无义突变,恢复了p53蛋白的表达和功能,提高了乳腺癌对Nab-PTX治疗的敏感性,同时体现了Circ-arRNA较好的安全性。研究证明Circ-arRNA可作为纠正疾病中无义突变的有效且安全的工具,具有癌症等疾病治疗应用的潜力。
circ-RNA LNP的合成
环状RNA(circRNA)因其闭环特性而具有较高的稳定性,研究采用自剪接的I型内含子(Anabaena pre-tRNA来源)策略,通过体外转录(IVT)合成Circ-arRNA。研究采用FDA批准的D-Lin-MC 3-DMA、DOPE、胆固醇和DMG-PEG 2000的脂质制剂合成了LNP,并对配方进行优化,用于递送Circ-arRNA。
CircRNA的细胞内稳定性
LNP递送的Circ-Gluc mRNA在6天内表现出更高的细胞内表达稳定性,半衰期延长至约4天(约为未修饰的线性Gluc mRNA的3倍)。将RNA在不同的室温孵育时间转染到细胞中,circ-RNA的RT半衰期约为8天,而修饰的线性RNA的半衰期小于4天。总之,Circ-RNA LNP可以维持细胞内高水平的Circ-RNA。
图1 用Circ-Gluc mRNA、修饰的和未修饰的线性GLuc mRNA转染后的发光强度。
Circ-arRNA LNP增强TP53-W53X 4T1细胞中无义突变修复
超过50%癌症中出现导致功能丧失或致癌性增加的p53突变,TP53-W53X是肿瘤中发现的TP53无义突变的重要类型,特别是在三阴性乳腺癌中。TP53-W53X突变产生一种截短的、无功能的p53蛋白(会被迅速降解)。
图2 Circ-arRNA和ADAR介导,通过纠正TP53-W53X无义突变,恢复全长p53蛋白表达。
研究构建含有c.154 A > G突变TP53 CDS序列的乳腺癌4T1细胞,产生稳定表达TP53-W53X 4T1的模型,以验证Circ-arRNA LNP的编辑效果。施用Circ-arRNA LNP后1天,编辑效率为44.3%。与线性-arRNA LNP相比,Circ-arRNA LNP恢复更持久和更高水平的p53蛋白,编辑效率提高了4.4倍。此外,Circ-arRNA LNP的修复效果比用于抑制突变的常用治疗药物G418的修复效果更显著。
图3 H:通过Circ-arRNA和Line-arRNA LNP恢复的p53蛋白表达。I:通过Circ-arRNA和Line-arRNA LNP恢复的p53蛋白表达;J:通过Circ-arRNA LNP和氨基糖苷类药物G418的p53蛋白恢复的流式细胞术分析及K:p53蛋白的恢复。
Circ-arRNA序列编辑靶向性优化
为进一步提高编辑的特异性,研究Circ-arRNA在引入50 nt的柔性polyAC RNA接头(AC50)、A-G错配、GU摆动配对或删除A配对核苷酸等优化,显著减少了脱靶效应,其中A配对核苷酸缺失具有较好的性能。优化后的Circ-arRNA在三阴性乳腺癌TP53-W53X 4T1细胞中,LNP递送优化的Circ-arRNA,其突变校正效率达73.32%。
图4 Circ-arRNA序列优化示意图。AC50:50 nt的柔性polyAC RNA接头;AG:A和G错配;AΔ:与A配对的核苷酸缺失;G U:GU摆动配对。
Circ-arRNA的安全性评估
RNA测序结果表明,优化后的Circ-arRNA-AΔ4 LNP不诱导显著的脱靶效应或破坏内源性ADAR的正常A to I编辑,也不破坏正常的选择性剪接过程。研究中,Line-arRNA导致免疫相关基因RIG-I和MDA5水平显著增加,而Circ-arRNA-AΔ4导致RIG-I水平略有增加,表明一定程度的免疫原性。Circ-arRNA的自剪接残留序列可能导致RIG-I的上调。但Circ-arRNA-AΔ4不干扰ADAR的表达。
图5 E:RT-qPCR检测免疫原性基因。F:RT-qPCR检测ADAR亚型的相对mRNA水平。
PS:吉赛生物基于PIE法的专利环化技术circPrecise®可提供无多余序列残留的精准circRNA体外合成服务,有助于降低circRNA的免疫原性,提高circRNA的功能性。
Circ-arRNA LNP恢复p53功能活性
Circ-arRNA LNP处理后,TP53-W53X 4T1细胞凋亡和细胞毒性均以剂量依赖性方式增加。与单独使用2 μM化疗药物Nab-PTX的相比,Nab-PTX和Circ-arRNA LNP联合处理将Nab-PTX的LC50显著降低至约0.5 μM,并显著增加了凋亡和死亡细胞的比例。
图6 Circ-arRNA LNP恢复p53蛋白功能活性。
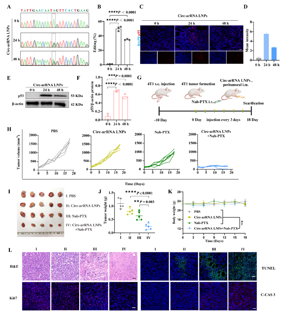
TP53-W53X的体内无义通读和抗肿瘤治疗功效
在小鼠模型肿瘤内注射circ-arRNA LNP后,无义突变得到有效校正,TP53 mRNA编辑效率在处理后24小时为48.48%,24小时后p53蛋白表达显著增加。
在TP53-W53X 4T1细胞建立荷瘤小鼠模型的肿瘤内注射施用circarRNA LNP,并通过尾静脉注射施用Nab-PTX。Nab-PTX治疗导致中度肿瘤抑制作用,而用Nab-PTX和Circ-arRNA LNP联合治疗有效抑制抑制肿瘤生长。Circ-arRNA LNP的应用对小鼠体重、器官组织学、肝肾功能、血液学没有明显的毒性影响,对ADAR亚型的组织水平无显著影响。
CircarRNA LNP和Nab-PTX的联用激活了细胞凋亡途径,显著促进肿瘤细胞凋亡。circ-arRNA LNPs处理后挽回的p53 的抗肿瘤活性,显著提高了Nab-PTX的治疗敏感性,并且具有良好的生物安全性。
图7 TP53-W53X突变的体内修复,并增加无义突变肿瘤小鼠对Nab-PTX的敏感性。
结论
研究开发了Circ-arRNA LNP系统,用于RNA编辑介导的无义突变校正。通过对arRNA的环化和序列优化,显著提高了其编辑效率和特异性。研究利用Circ-arRNA LNP成功拯救了TP53-W53X乳腺癌细胞和荷瘤小鼠模型中无义突变,显著增强了肿瘤的化疗敏感性。研究展示了Circ-arRNA LNP系统介导RNA编辑修复无义突变在癌症疾病治疗应用中的潜力。
原文链接:
https://pubs.acs.org/doi/10.1021/jacs.4c17920
参考文献:
[1] Hu, Z.Y. et al. Identifying Circulating Tumor DNA Mutation Profiles in Metastatic Breast Cancer Patients with Multiline Resistance. EBioMedicine 2018, 32, 111−118.
[2] Scata, K. A. et al. P53, BRCA1 and breast cancer chemoresistance. Adv. Exp. Med. Biol. 2007, 608, 70−86.
[3] Qu L, et al. Programmable RNA editing by recruiting endogenous ADAR using engineered RNAs. Nat Biotechnol 2019, 37(9):1059-1069.
[4] Yi Z, et al. Engineered circular ADAR-recruiting RNAs increase the efficiency and fidelity of RNA editing in vitro and in vivo. Nat Biotechnol 2022, 40(6):946-955.
[5] Yi Z, et al. Utilizing AAV-mediated LEAPER 2.0 for programmable RNA editing in non-human primates and nonsense mutation correction in humanized Hurler syndrome mice. Genome Biol. 2023, 24(1):243.
.png)