ICD是一种受调控细胞死亡的调节形式,其特征是释放危险相关分子模式(DAMPs),作为攻击和识别的信号,促进树突状细胞(DC)的成熟和交叉呈递,最终导致肿瘤特异性T细胞介导的抗肿瘤免疫应答。
环状RNA(circRNA)可作为抗肿瘤免疫和免疫治疗的重要调节因子。circRNA显著的抗肿瘤潜能已经扩展到RNA治疗领域,具有更高的稳定性和更长的抗原呈递时间的circRNA,被认为是下一代RNA疗法的候选者。
近日,江苏省肿瘤医院许林、董高超、蒋峰团队在Cancer Research期刊上发表研究论文:The circRNA cEMSY Induces Immunogenic Cell Death and Boosts Immunotherapy Efficacy in Lung Adenocarcinoma。
研究在LUAD中发现了一种ICD相关的circRNA cEMSY。cEMSY在体外和体内实验的LUAD中均可诱导ICD。此外,瘤内给药cEMSY-LNP使LUAD细胞对anti-PD-1治疗增敏。cEMSY通过其RRM1结构域与RNA结合蛋白TDP-43相互作用,诱导其在线粒体中聚集,从而导致线粒体DNA泄漏,激活cGAS-STING通路,以及抗病毒免疫反应。研究揭示了circRNA cEMSY是一种潜在的ICD诱导剂,具有开发增强癌症免疫治疗策略的潜力。
cEMSY作为潜在ICD诱导剂
研究通过对多种引发ICD的细胞应激模型进行全转录组测序,筛选出与ICD相关的circRNA cEMSY。在临床样本检测表明cEMSY在肺腺癌中表达显著下调。cEMSY过表达和敲低研究显示,cEMSY在体外和体内均可增强免疫原性细胞死亡,诱导ICD,且不会影响细胞活力。(图1)
图1 cEMSY是一种免疫原性circRNA,可在体外驱动ICD。
cEMSY引发ICD介导的抗肿瘤监测
过表达cEMSY的LAUD细胞皮下接种到免疫功能正常小鼠,肿瘤生长明显降低,存活时间明显延长,并诱导ICD的标志的EIF2a磷酸化,增加DAMPs的产生。而抗肿瘤作用在Rag1-/-免疫缺陷小鼠中减弱,这表明适应性免疫压力对cEMSY的保护性抗肿瘤作用至关重要。(图2A-C)
表达cEMSY的肿瘤细胞具有强免疫原性,可显著增强免疫募集、DC激活和有效的细胞毒性T淋巴细胞(CTL)启动。这表明cEMSY不仅能够诱导细胞死亡,还能够激活免疫系统,为免疫疗法提供支持。(图2D-L)
研究采用PIE法体外合成circRNA cEMSY,使用HPLC进行高效纯化,并利用LNP进行包封。研究在正常小鼠中注射cEMSY-LNP处理的癌细胞,可保护小鼠免受活肿瘤细胞攻击,证明了cEMSY可有效触发免疫正常小鼠肿瘤细胞的ICD,发挥预防性癌症疫苗的作用。(图2M)
吉赛生物拥有基于PIE法自主创新优化的circPrecise®RNA环化专利成环技术,通过对目标线性RNA核酸序列进行再设计,利用RNA自身二级结构,设计最佳环化位点,去除了鱼腥藻内含子自剪切核酶中外显子序列,无引入多余序列,无论是序列较短的内源性circRNA,还是设计编码蛋白的circRNA,都可实现精准高效高质量的体外环化。
图2 cEMSY促进ICD驱动的抗肿瘤免疫。
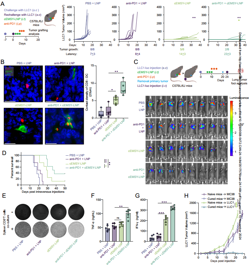
cEMSY与PD-1阻断疗法的协同效应
在小鼠模型中瘤内给药cEMSY-LNP,并与anti-PD-1联合治疗,在LLC1小鼠模型中诱导了强大的抗肿瘤免疫反应,cEMSY-LNP可与PD-1阻断疗法协同作用,还诱导了免疫记忆效应。通过cEMSY-LNP治疗清除肿瘤的小鼠在30天后仍然表现出对WT LLC1细胞再攻击的完全抵抗。总之,cEMSY-LNP与anti-PD-1联合治疗,可建立持久的抗原特异性免疫记忆,诱导长效的抗肿瘤免疫。(图3)
图3 体外转录的cEMSY联合anti-PD-1提高抗肿瘤疗效。
cEMSY引发抗病毒先天免疫反应
全转录组测序及KEGG和GO分析结果显示,cEMSY增强了LUAD细胞的先天抗病毒免疫反应。抗病毒免疫应答的启动通常基于细胞传感器对异常细胞质dsRNA或dsDNA的感应。进一步分析发现,cEMSY显著提高了胞质内dsRNA传感器(MDA5、RIG1和PKR)和dsDNA传感器(cGAS)的蛋白表达(图4E)。这些传感器是抗病毒途径下游的一部分,可形成正反馈循环,放大抗病毒信号。研究发现,cEMSY激活了cGAS-STING信号轴,促进了LUAD的抗病毒免疫反应。
免疫沉淀结果显示,cEMSY过表达的LLC1和LA795细胞中,cGAS可富集线粒体DNA(mtDNA)(图4H)。细胞质分析和WB分析也证实了过表达cEMSY细胞的细胞质中转录因子A(TFAM,mtDNA类核的核心成分之一)。研究发现cEMSY触发了cGAS和TFAM的共定位(图4J),但没有改变总mtDNA水平,表明cEMSY诱导mtDNA渗漏到细胞质。
体内和体外实验验证了mtDNA在介导cEMSY激活的抗病毒途径中起至关重要的作用。而STING抑制剂H-151在很大程度上抵消了cEMSY-LNP的治疗效果。这些结果证明,cEMSY通过诱导线粒体来源的mtDNA渗漏到细胞质中,从而触发cGAS-STING抗病毒信号激活。(图4K-L)
图4 cEMSY刺激抗病毒先天免疫反应。
cEMSY促进TDP-43进入线粒体
研究针对cEMSY环化位点序列设计探针,下拉cEMSY,并对富集的蛋白进行LN/MS和WB检测,再通过RIP实验和数据库分析,发现cEMSY与TAR DNA结合蛋白43(TDP-43)相互作用。进一步研究发现cEMSY在ICD中的作用取决于其与TDP-43的相互作用,特别是通过其RRM1结构域。cEMSY通过介导RNA结合蛋白TDP-43在线粒体中的聚集,导致线粒体不稳定,mPTP打开,促使线粒体DNA泄露到细胞质中,激活cGAS-STING通路,从而激活抗病毒免疫反应。(图5)
图5 cEMSY通过促进TDP-43进入线粒体,调节免疫应答。
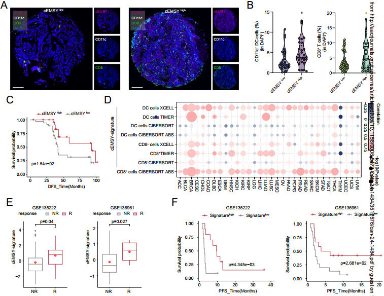
LUAD患者cEMSY表达与良好免疫治疗反应相关
临床样本检测数据显示,LUAD细胞中cEMSY表达水平升高与DC和CD8+ T细胞的高密度和浸润呈正相关;cEMSY表达升高的患者延长了无病生存期;cEMSY的高表达与LUAD患者中增强的ICB反应有关,还与多种癌症类型包括LUAD、子宫癌、肉瘤(SARC)、皮肤黑色素瘤(SKCM)患者的总生存率呈正相关。这意味着cEMSY不仅是一种潜在的ICD诱导剂,还可能是预测免疫检查点抑制剂反应的生物标志物。(图6)
图6 cEMSY表达水平与增强的免疫治疗反应相关。
总结
研究提供了cEMSY作为一种新的免疫疗法靶点的有力证据,展示了其在肺腺癌治疗中的潜力。cEMSY可诱导免疫原性细胞死亡,还能激活抗病毒免疫反应,并与PD-1阻断疗法产生协同效应。此外,cEMSY的表达水平与患者的免疫反应和治疗反应相关,使其成为一种有前景的生物标志物。研究为开发基于cEMSY的免疫治疗策略提供了科学依据,并提供一种circRNA治疗策略的新思路,可能改变未来肺腺癌的治疗模式。
原文链接
https://aacrjournals.org/cancerres/article/doi/10.1158/0008-5472.CAN-24-1484/750001/The-circRNA-cEMSY-Induces-Immunogenic-Cell-Death
.png)